会员
众包
新闻
博问
闪存
赞助商
HarmonyOS
Chat2DB
所有博客
当前博客
我的博客
我的园子
账号设置
会员中心
简洁模式
...
退出登录
注册
登录
花形
博客园
首页
新随笔
联系
管理
订阅
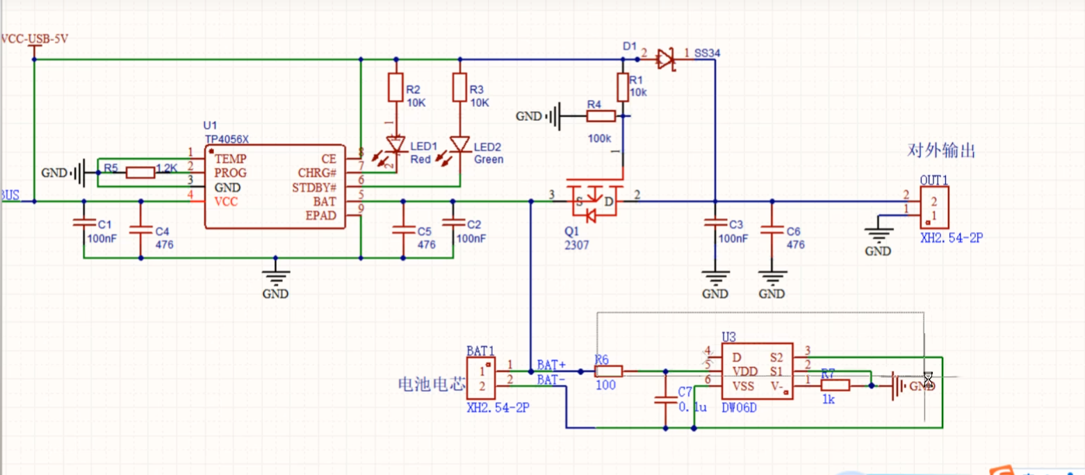
锂电池充放电电路
posted @
2025-07-19 21:19
花形
阅读(
14
) 评论(
0
)
收藏
举报
刷新页面
返回顶部
公告