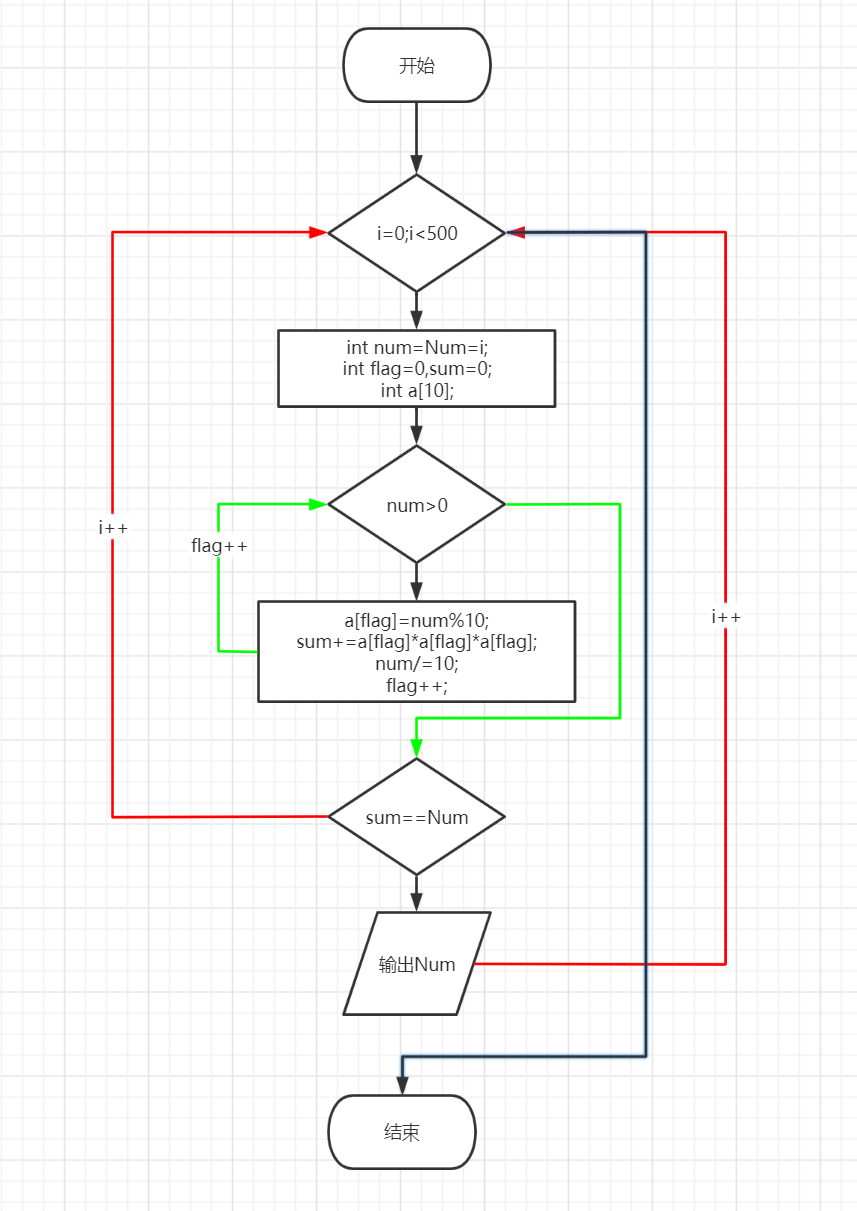
day 26 阿姆斯特朗数

1.用数组储存数M;
2.循环遍历,找到所有的M;
3.输出M

#include<iostream>
using namespace std;
int g(int num){
int flag=0;
int a[10];
int sum=0;
int Num=num;
for(;num>0;flag++){
a[flag]=num%10;
sum+=a[flag]*a[flag]*a[flag];
num/=10;
}
if(sum==Num){printf("%d是阿姆斯特朗数\n",sum);}
}
int main(){
for(int i=100;i<114514;i++)
{
g(i);
}
return 0;
}

浙公网安备 33010602011771号