day 13 分糖果

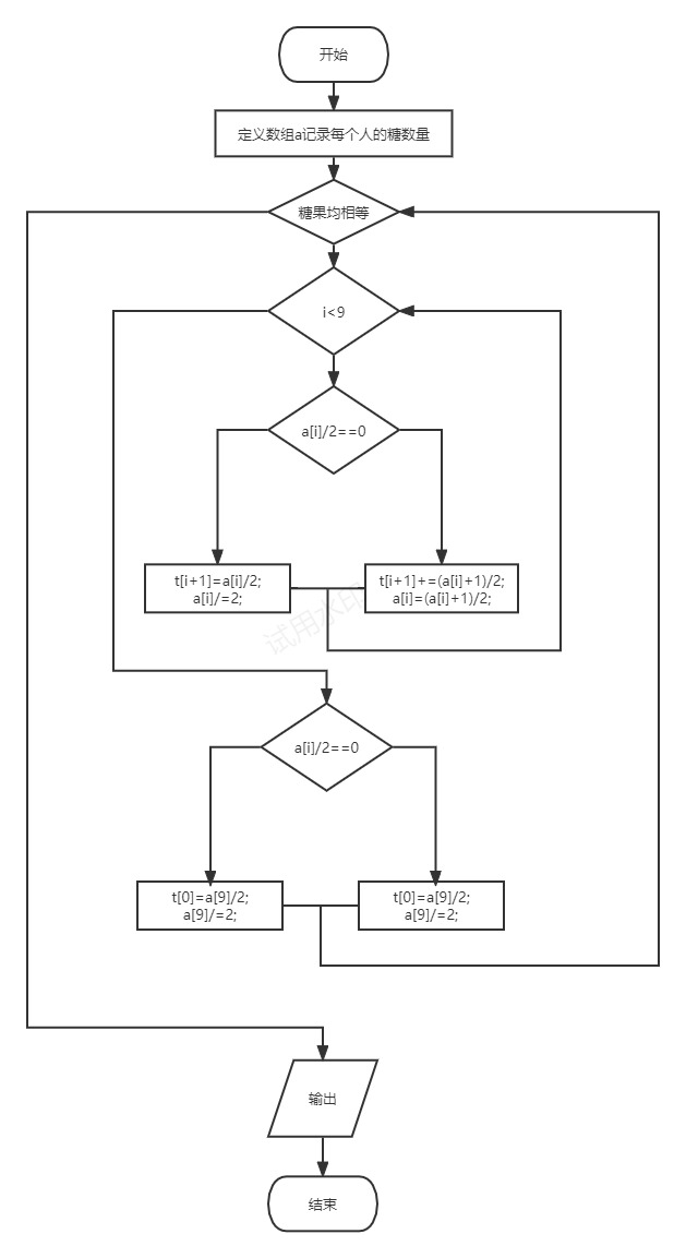
1.定义一个数组记录下每个人当前糖的个数;
2.根据题设对糖的数目进行循环更新;
3.当满足所以糖一致时结束;
4.输出

后续代码实现过程中发现无需判断奇偶
直接通过下式即可实现功能
t[i+1]=(a[i]+1)/2;
a[i]=(a[i]+1)/2;
总代码如下:
#include<iostream>
using namespace std;
int t[10],a[10]={10,2,8,22,16,4,10,6,14,20};
int f(void)
{
int flag=0;
for(int i=1;i<10;i++){
if(a[0]!=a[i]){flag=1;break;}
}
return flag;
}
int main(){
printf("小孩编号为 :");
for(int i=1;i<=10;i++){
printf("%3d号",i);
}
cout<<"\n";
while(f()){
for(int i=0;i<9;i++){
t[i+1]=(a[i]+1)/2;
a[i]=(a[i]+1)/2;
}
t[0]=(a[9]+1)/2;
a[9]=(a[9]+1)/2;
for(int i=0;i<10;i++){
a[i]+=t[i];
}
printf("糖果数量为 :");
for(int i=0;i<10;i++){
printf("%5d",a[i]);
}
cout<<"\n";
}
return 0;
}

浙公网安备 33010602011771号