PendSV和SYSTICK
PendSV是可悬起异常,如果我们把它配置最低优先级,那么如果同时有多个异常被触发,它会在其他异常执行完毕后再执行,而且任何异常都可以中断它。更详细的内容在《Cortex-M3 权威指南》里有介绍,下面我摘抄了一段。
OS 可以利用它“缓期执行”一个异常——直到其它重要的任务完成后才执行动 作。悬起 PendSV 的方法是:手工往 NVIC的 PendSV悬起寄存器中写 1。悬起后,如果优先级不够 高,则将缓期等待执行。
PendSV的典型使用场合是在上下文切换时(在不同任务之间切换)。例如,一个系统中有两个就绪的任务,上下文切换被触发的场合可以是:
1、执行一个系统调用
2、系统滴答定时器(SYSTICK)中断,(轮转调度中需要)

让我们举个简单的例子来辅助理解。假设有这么一个系统,里面有两个就绪的任务,并且通过SysTick异常启动上下文切换。但若在产生 SysTick 异常时正在响应一个中断,则 SysTick异常会抢占其 ISR。在这种情况下,OS是不能执行上下文切换的,否则将使中断请求被延迟,而且在真实系统中延迟时间还往往不可预知——任何有一丁点实时要求的系统都决不能容忍这 种事。因此,在 CM3 中也是严禁没商量——如果 OS 在某中断活跃时尝试切入线程模式,将触犯用法fault异常。

为解决此问题,早期的 OS 大多会检测当前是否有中断在活跃中,只有在无任何中断需要响应 时,才执行上下文切换(切换期间无法响应中断)。然而,这种方法的弊端在于,它可以把任务切 换动作拖延很久(因为如果抢占了 IRQ,则本次 SysTick在执行后不得作上下文切换,只能等待下 一次SysTick异常),尤其是当某中断源的频率和SysTick异常的频率比较接近时,会发生“共振”, 使上下文切换迟迟不能进行。现在好了,PendSV来完美解决这个问题了。PendSV异常会自动延迟上下文切换的请求,直到 其它的 ISR都完成了处理后才放行。为实现这个机制,需要把 PendSV编程为最低优先级的异常。如果 OS检测到某 IRQ正在活动并且被 SysTick抢占,它将悬起一个 PendSV异常,以便缓期执行 上下文切换。

使用 PendSV 控制上下文切换个中事件的流水账记录如下:
1. 任务 A呼叫 SVC来请求任务切换(例如,等待某些工作完成)
2. OS接收到请求,做好上下文切换的准备,并且悬起一个 PendSV异常。
3. 当 CPU退出 SVC后,它立即进入 PendSV,从而执行上下文切换。
4. 当 PendSV执行完毕后,将返回到任务 B,同时进入线程模式。
5. 发生了一个中断,并且中断服务程序开始执行
6. 在 ISR执行过程中,发生 SysTick异常,并且抢占了该 ISR。
7. OS执行必要的操作,然后悬起 PendSV异常以作好上下文切换的准备。
8. 当 SysTick退出后,回到先前被抢占的 ISR中,ISR继续执行
9. ISR执行完毕并退出后,PendSV服务例程开始执行,并且在里面执行上下文切换
10. 当 PendSV执行完毕后,回到任务 A,同时系统再次进入线程模式。
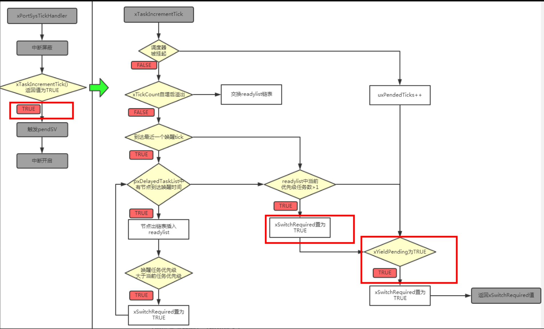
xPortSysTickHandler
void xPortSysTickHandler( void ) { uint32_t ulPreviousMask; ulPreviousMask = portSET_INTERRUPT_MASK_FROM_ISR(); { /* Increment the RTOS tick. */ if( xTaskIncrementTick() != pdFALSE ) { /* Pend a context switch. */ *(portNVIC_INT_CTRL) = portNVIC_PENDSVSET; //发发送pendsv请求 } } portCLEAR_INTERRUPT_MASK_FROM_ISR( ulPreviousMask ); }

浙公网安备 33010602011771号