会员
周边
新闻
博问
闪存
众包
赞助商
Chat2DB
所有博客
当前博客
我的博客
我的园子
账号设置
会员中心
简洁模式
...
退出登录
注册
登录
丶赐我梦境
博客园
首页
新随笔
联系
订阅
管理
模电笔记(集成运算放大器的应用)
三、集成放大器的应用
1、调零电路
2.反相比例放大器
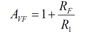
3.同相比例放大器
4.积分器
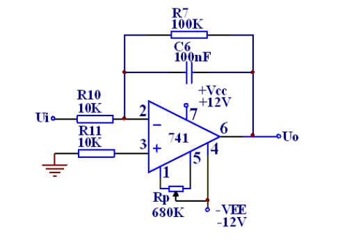
5.微分器
posted @
2021-12-18 22:22
丶赐我梦境
阅读(
245
) 评论(
0
)
收藏
举报
刷新页面
返回顶部
公告