模电笔记(差动放大电路)
二、差点放大电路
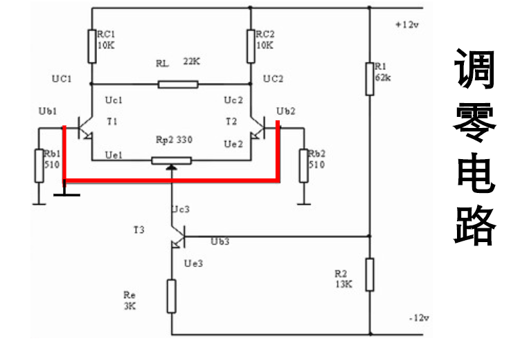
(1)实验原理图

(2)实验内容及测试步骤
1.静态工作点测量
&调零

&测量静态工作点
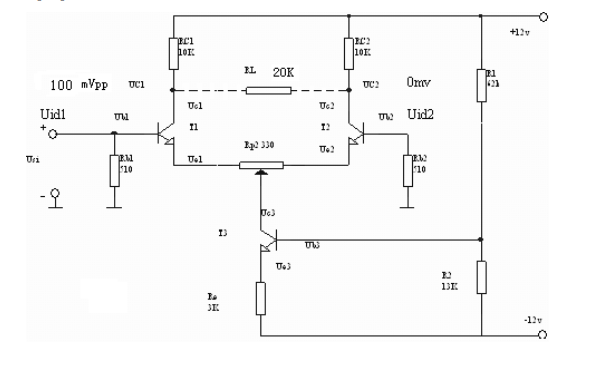
2.测量差模特性

1)单端输入——单端输出

2)单端输入——双端输出

3)双端输入——单端输出

4)双端输入——双端输出

3.测量共模特性

4.测量传输特性

二、差点放大电路
(1)实验原理图

(2)实验内容及测试步骤
1.静态工作点测量
&调零

&测量静态工作点
2.测量差模特性

1)单端输入——单端输出

2)单端输入——双端输出

3)双端输入——单端输出

4)双端输入——双端输出

3.测量共模特性

4.测量传输特性
