Java—集合
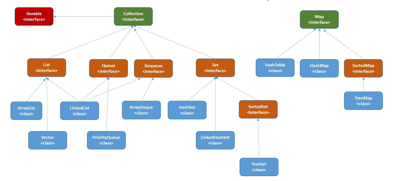
在 Java 中除了以 Map 结尾的类之外,其他类都实现了 Collection 接⼝。并且以Map结尾的类都实现了Map接⼝

List,Set,Map 三者的区别?
- List (对付顺序的好帮⼿): 存储的元素是有序的、可重复的。
- Set (注重独⼀⽆⼆的性质): 存储的元素是⽆序的、不可重复的。
- Map (⽤ Key 来搜索的专家): 使⽤键值对(kye-value)存储,类似于数学上的函数 y=f(x),“x”代表 key,"y"代表 value,Key 是⽆序的、不可重复的,value 是⽆序的、可重复的,每个键最多映射到⼀个值。
集合框架底层数据结构总结
先来看⼀下 Collection 接⼝下⾯的集合
List
- Arraylist : Object[] 数组
- Vector : Object[] 数组
- LinkedList : 双向链表(JDK1.6 之前为循环链表,JDK1.7 取消了循环)
Set
- HashSet (⽆序,唯⼀): 基于 HashMap 实现的,底层采⽤ HashMap 来保存元素
- LinkedHashSet : LinkedHashSet 是 HashSet 的⼦类,并且其内部是通过LinkedHashMap 来实现的。有点类似于我们之前说的 LinkedHashMap 其内部是基于HashMap 实现⼀样,不过还是有⼀点点区别的
- TreeSet (有序,唯⼀): 红⿊树(⾃平衡的排序⼆叉树)
再来看看 Map 接⼝下⾯的集合
Map
- HashMap : JDK1.8 之前 HashMap 由数组+链表组成的,数组是 HashMap 的主体,链表则是主要为了解决哈希冲突⽽存在的(“拉链法”解决冲突)。JDK1.8 以后在解决哈希冲突时有了较⼤的变化,当链表⻓度⼤于阈值(默认为 8)(将链表转换成红⿊树前会判断,如果当前数组的⻓度⼩于 64,那么会选择先进⾏数组扩容,⽽不是转换为红⿊树)时,将链表转化为红⿊树,以减少搜索时间
- LinkedHashMap : LinkedHashMap 继承⾃ HashMap ,所以它的底层仍然是基于拉链式散列结构即由数组和链表或红⿊树组成。另外, LinkedHashMap 在上⾯结构的基础上,增加了⼀条双向链表,使得上⾯的结构可以保持键值对的插⼊顺序。同时通过对链表进⾏相应的操作,实现了访问顺序相关逻辑。
- Hashtable : 数组+链表组成的,数组是 HashMap 的主体,链表则是主要为了解决哈希冲突⽽存在的
- TreeMap : 红⿊树(⾃平衡的排序⼆叉树)

浙公网安备 33010602011771号