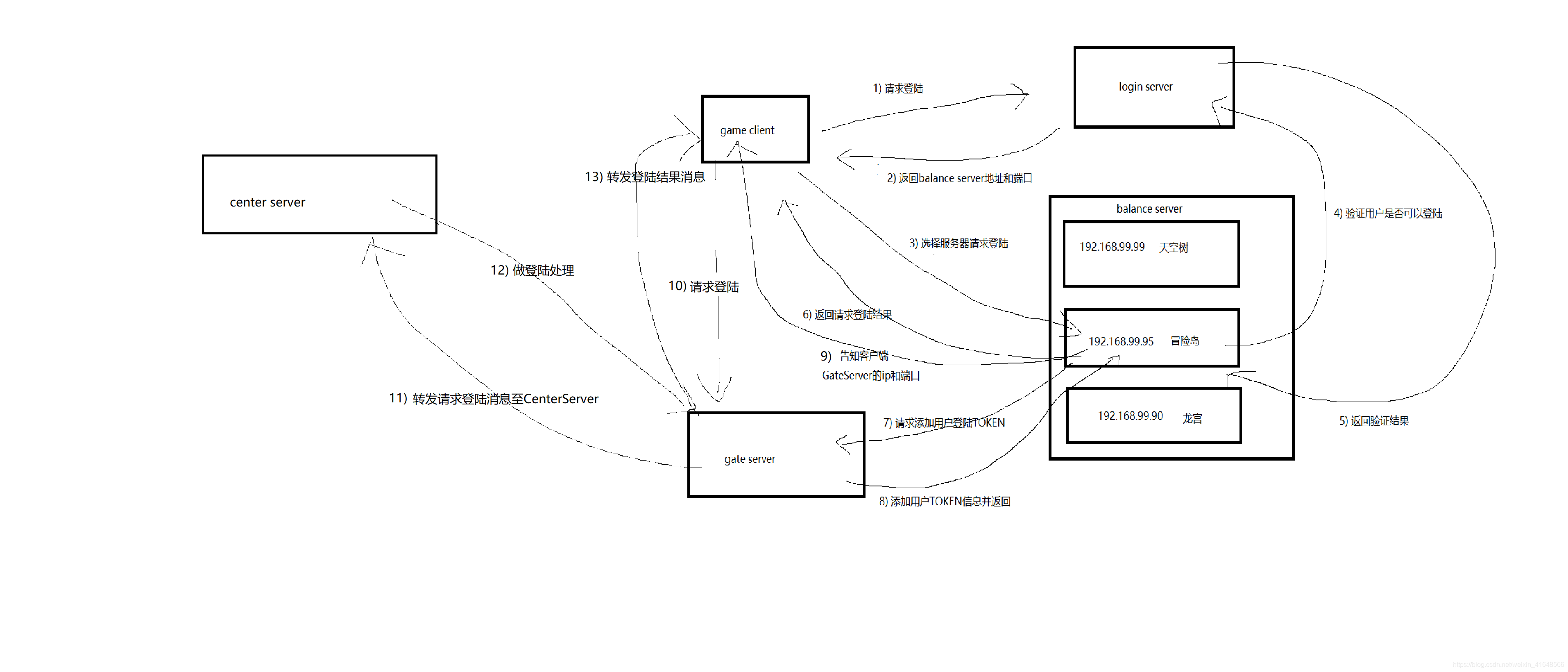
zhyz登录流程
细节处理:
https://www.bl20166.com/t-97.html

GameClient: 游戏客户端, 代码中简称GC
LoginServer: 登陆服务器, 代码中简称LS, 用来处理客户端登陆请求
BalanceServer: 负载均衡服务器, 代码中简称BS
GateServer: 网关服务器, 代码中简称GS, 用来转发请求消息
CenterServer: 中心服务器, 代码中简称CS, 用来管理用户数据
ScenceServer: 场景服务器, 代码中简称SS, 用来处理战斗逻辑的服务器
LogServer: 日志服务器
第12步登陆逻辑
老玩家登陆逻辑: 从内存中查找用户, 查不到就从redis中查找用户, 查不到就从数据库中查找用户, 一旦查到用户就做上线处理. 新玩家登陆逻辑: 生成新玩家数据, 做上线处理, 将用户数据保存到数据库. 登陆时会向SS发送玩家在线的通知. 登陆完成之后向日志服务器请求保存玩家登陆日志.

浙公网安备 33010602011771号