SKY13330-397LF国产替代ATR5330 SPDT开关芯片
SKY13330-397LF国产替代ATR5330 SPDT开关芯片
ATR5330是一款采用CMOS SOI工艺制造的单刀双掷开关单芯片,其推荐工作频率范围为20MHz至4GHz。该芯片采用单电源供电控制,具有极低的电流功耗。在工作状态下,该开关展现出极低的插入损耗和极高的线性度。
ATR5330专为中高功率WCDMA手机及数据卡交换应用而设计,同时也可广泛应用于需要高性能射频开关的场景,如符合无线局域网(WLAN)a/b/g/n标准的设备。其内置负电压发生器与解码器设计,当外部未施加直流电压时,可省去在射频端口外接直流阻断电容器的必要。
整个开关控制由单一电压输入(CTRL)驱动,根据控制引脚的逻辑电压电平,RF1引脚将通过低插入损耗路径连接至两个射频输出端口(RF2或RF3)中的任一端口,而RF1与另一输出端口之间的路径则处于高隔离状态。内置解码器可为开关提供精确的逻辑信号。
通过将使能引脚连接至逻辑低电平可激活关机模式,该模式可将设备的整体电流消耗降至典型值5.5 μA。
芯片主要特征
l 频率范围:0.1GHz - 6GHz
l 宽电源电压:2.3V - 5V
l IP1dB=+38.5dBm
l 低插损:0.3dB@2GHz,0.6dB@6GHz
l 超低直流功耗:35uA
l 封装小(QFN12 2*2),成本低,无需外围器件
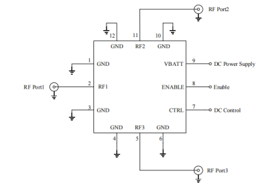
典型原理图:

真值表如下:

浙公网安备 33010602011771号