RFID 技术落地华东地区:2.4G 有源卡应用,破解电动自行车非现场执法管控难题
随着上海城市经济的快速发展,快递、外卖等网约配送行业蓬勃兴起,电动自行车作为配送主力,数量激增的同时,交通违法问题也日益突出。闯红灯、逆行、不按规定车道行驶、未佩戴安全头盔等行为,不仅严重扰乱道路交通秩序,还频繁引发交通事故,对市民出行安全构成极大威胁。传统的人工执法模式,存在警力投入大、管控时间有限、违法取证难等问题,难以实现对电动自行车违法行为的全天候、全覆盖监管。为破解这一治理难题,上海市公安局长宁分局依据《关于推进非现场查处“电动自行车驾驶人未佩戴安全头盔” 违法行为的情况通报》等文件要求,启动非现场执法设备恢复信息化建设项目,计划通过引入RFID技术,构建智能化的电动自行车管控体系,提升非现场执法能力,从根本上规范电动自行车通行秩序
为破解这一治理难题,上海市公安局长宁分局依据《关于推进非现场查处“电动自行车驾驶人未佩戴安全头盔” 违法行为的情况通报》等文件要求,启动非现场执法设备恢复信息化建设项目,计划通过引入RFID技术,构建智能化的电动自行车管控体系,提升非现场执法能力,从根本上规范电动自行车通行秩序。
基站采用 2.4GHz 无线射频技术,传输速率在 1Mbps~125Kbps 之间可调,可视情况下接收距离大于 100 米,1 分钟内可接收超过 200 张电子车牌信息,可精准识别电动自行车的电子车牌,快速锁定车辆身份。
SI24R2F的特有功能:
1、 自动发射模式下,最多支持4个不同信道发射;
2、 支持发射数据加密
3、 支持按键发射功能
4、 支持按键防拆功能
产品领域的应用可以在:
超低功耗有源RFID系统,
智慧校园卡管理系统,
电动自行车防盗系统,
固定资产管理系统,
智能停车处管理系统,
低功耗成本遥控器,
无线温度监控器,
智能充电桩等。
2.4G有源卡(SI24R2E/F)与SI24R1(NRF24L01P/PHY6222)芯片方案:
有源卡标签芯片方案如下:SI24R2F/R2E(有源卡);

Si24R2E/R2F 是一颗工作在 2.45GHz ISM 频段,专为低功耗有源 RFID 应用场合设计,集成嵌入式 2.45GHz 无线射频发射器模块、128 次可编程 NVM 存储器模块以及自动发射控制器模块等。工作频率范围为 2400MHz-2525MHz,保证 1.9-3.6V 宽电源范围内稳定工作,Si24R2E 采用 GFSK 数字调制与解调技术。数据传输速率可配置,支持 2Mbps、 1Mbps 和 250Kbps 三种数据速率;最高发射功率为+7dBm;芯片参数配置通过上位机配置;基于纽扣电池供电,可以保证产品的使用寿命不小于3年;
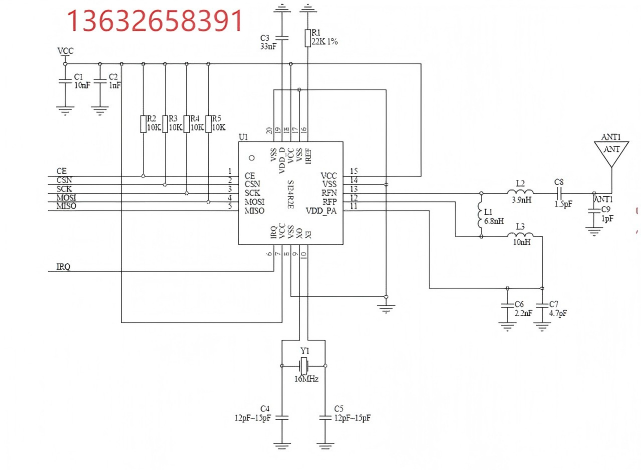
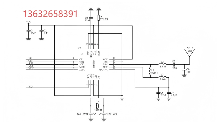
基站端的2.4G接收部分可以采用 SI24R1这款芯片和相关配套的模块:
Si24R1 操作简便, 只需要 MCU 通过 SPI 接口对芯片少数几个寄存器配置即可以 实现数据的收发通信。嵌入式 ARQ 基带引擎基于包通信原理,支持多种通信模式,可以手动或全自动 ARQ 协议操作。内部集成收发 FIFO,保证芯片与 MCU 数据连续传输,增强型 ARQ 基带协议引擎能处理所有高速操作,大大降低 MCU 的系统消

SI24R2E/R2F烧录上位机说明:
要四个通道同时发送数据,首先我们需要对SI24R2F的软件进行配置,这里要说明下,就是中科微为方便用户使用,将代码全部集成为上位机操作,图形化的界面更加方便用户去测试和研发。所以只要打开Si24R2F配套的Configurator,在工作设置页面内就可以看到一些基础的设置,由于接收器选用的是

SI24R1,故兼容设置选择兼容R1模式,其他基础设置在此不一一赘述,转到下方信道设置位置,可以看到有信道ABCD四个,同时使能四个通道,将频点选用在同一个位置,点击下方生成配置,生成一个.bat文件,该文件就是即将要烧录的固件。
打开Programmer,先读取刚刚保存的配置,就可以看到我们之前的配置,大概核对一下,打开串口,点击生成ID,可以看到随机生成的四组数据,也可以手动设置(注意:数据存放在NVM的后64个字节,同时发射三组及以下的数据,每组最大可达32个字节,四组数据最多只可设置16个字节),点击编程,数据就烧录至NVM存储器中。

如果想了解2.4G RFID的有源卡市场及技术资料,请联系动能世纪刘生:电话13632658391
浙公网安备 33010602011771号