推出其新一代高性能Sub-GHz射频收发芯片UM2011A
推出其新一代高性能Sub-GHz射频收发芯片UM2011A。这款芯片集超低功耗、远距离通信与高集成度等核心优势于一身,致力于为智能表计、工业监控、智能安防等广泛物联网应用场景提供高效且可靠的无线连接解决方案。
UM2011A 是一 款工 作于 200MHz~1050MHz 范围内的低功耗、高性能、单片集成的(G)FSK/OOK 无线收发机芯片。内部集成完整的射频接收机、射频发射机、频率综合器、调制解调器,只需配备简单、低成本的外围器件就可以获得良好的收发性能。支持多种数据包格式及编解码方式,可以灵活满足各种应用需求.
UM2011A采用全新设计,在通信性能与功耗控制上实现了双重突破。其独创“深度睡眠+智能唤醒”双模超低功耗架构,赋能电池长期工作。芯片接收电流仅11mA,睡眠电流低至1.7μA,深度睡眠(全局关断)电流仅为0.1μA,显著优于同类竞品。UM2011A支持空中唤醒(WOR)和超低功耗接收模式(SLP),适用于对功耗极度敏感的传感网络.
UM2011A支持(G)FSK和OOK两种调制方式,数据率覆盖0.5kbps至300kbps,具备优异的接收灵敏度,在433MHz频段1.2kbps速率下可达-119dBm,显著提升传输距离与链路稳定性。在1.8V~3.6V宽电压和-40°C~105°C工业级温度范围内,UM2011A以11mA接收电流(433MHz)实现-112dBm @ 10kbps灵敏度,能效比(灵敏度/电流)较上一代提升20%。
为满足全球化应用需求,UM2011A采用宽频段设计,支持200MHz-1050MHz的超宽频率范围,全面覆盖315MHz、433MHz、868MHz、915MHz等全球主流Sub-GHz频段。UM2011A采用“全集成”设计思路,内部集成了完整的收发链路、频率综合器、调制解调器及包处理机,大幅降低客户外围器件复杂度与BOM成本。其可配置包处理机支持多种数据包格式,结合三线SPI接口和数据直通模式,使工业传感器或遥控装置开发周期大幅缩短。
面对工业环境中的电磁干扰、多设备并发通信等挑战,UM2011A凭借卓越的抗干扰能力和智能传输机制,确保数据传输的高可靠性。芯片内置64-Byte独立TX/RX FIFO(单收或单发支持128-Byte使用空间)、支持NRZ/曼彻斯特编码及数据白化,支持RSSI(接收信号强度指示)检测,并集成FEC(前向纠错)和自动应答/重传机制,能有效避免数据丢失,大幅降低数据包错误率和MCU负担。这些特性使其特别适用于工业监控、智能表计等对数据可靠性要求极高的场景。更独特的是,UM2011A提供手动快速跳频和静噪输出功能,适合对实时响应有严苛要求的应用场景。
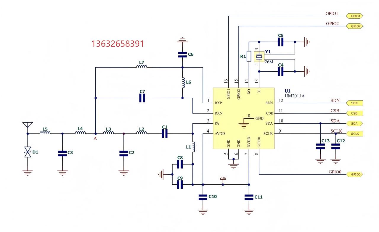
典型电路图如下:

浙公网安备 33010602011771号