同时满足蓝牙+2.4G私有协议的SOC 芯片-PHY6222QC-W04C
PHY6222QC-W04C 是一款适用于蓝牙低功耗(BLE)5.2 应用的片上系统(SoC)。它搭载 ARM® Cortex™-M0 32 位处理器,配备 64KB SRAM、512K Flash、96KB ROM、256 bit efuse ,以及超低功耗、高性能的多模式射频模块。此外,PHY6222 支持安全蓝牙低功耗(BLE)通信、应用程序运行和空中下载技术(OTA)更新。其串行外设接口(IO)和集成应用 IP 使客户能够以最低物料清单(BOM)成本开发产品。PHY6222 支持BLE 5.0主从一体蓝牙协议;同时支持SIG mesh 1.0;同时也支持2.4G专有协议通信;
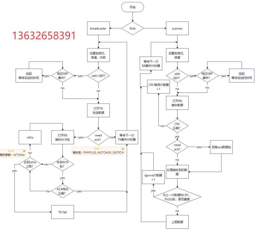
现在介绍2.4G专有协议通信两种兼容模式:smart_RF 与 smart_nRF 是两种利用 2.4GHz 射频的私有交互协议,并可选择是否需要ACK 机制。
第一种模式:smart_RF 利用 BLE 的 CRC 检验与白化算法,可实现相较 BLE 更轻量化的通信交互。其包格式与 BLE 的 ADV_IND 相似。smart_RF 的 Header 的 4 bits 没有含义,可自行定义。
第二种模式:smart_nRF 则为兼容 nordic 的私有协议。使用特殊的包格式和 CRC 检验算法,并且不经过白化处理,最大支持 32 字节的数据传输。
smart_nRF 根据是否需要 ACK,可分为两种包格式:需要 ACK 的 Enhanced ShockBurst格式和不需要 ACK 的 ShockBurst 格式。
sbpSmart_nRF 支持在执行 SBP 的同时,在 BLE 事件的空档期进行 smart_RF 或 smart_nRF协议交互;
具体流程如下:
浙公网安备 33010602011771号