导航

DNN内部结构剖析------DNN组注册和管理流程,顺序图

Posted on 2012-11-21 15:31  dzswwsg  阅读(565)  评论(0)    收藏  举报

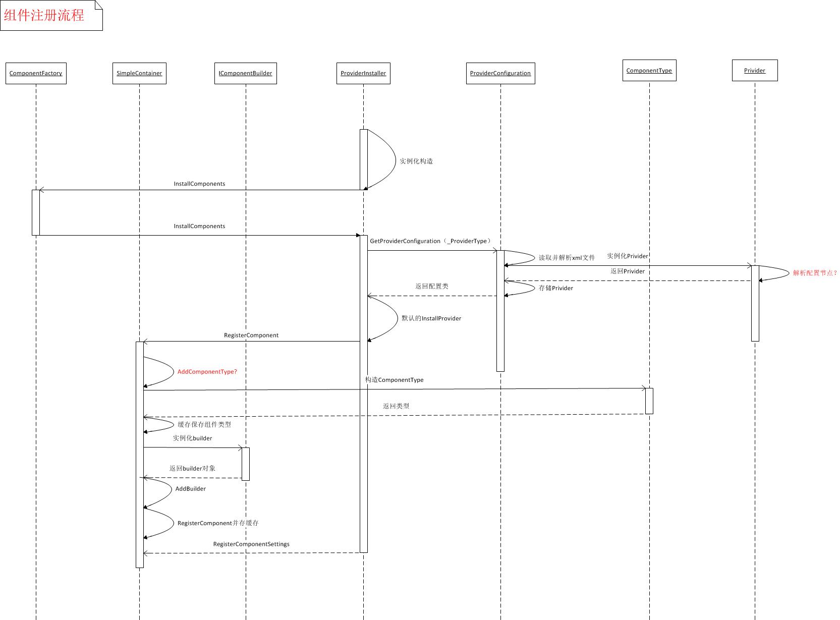
     DNN组件管理是DNN进行系统扩展性的重要手段,如数据处理、缓存、日志等系统级组件的Provider的扩展。了解DNN对组件的管理就掌握了DNN可扩展的核心。下面从组件关系和扩展组件注册管理两方面进行说明。

 

扩展核心组件间的关系图:

 

 

扩展组件注册顺序图

 

      通过以上两张图可以清晰的看出dnn对扩展组件的管理处理流程,下面我会断续研究DNN各个部分组件的处理流程。进一步解剖DNN内部处理机制,学习来自大师的编码艺术。