docker总结
简介
Docker 是一个开源的应用容器引擎,基于 Go 语言 并遵从 Apache2.0 协议开源。
Docker 可以让开发者打包他们的应用以及依赖包到一个轻量级、可移植的容器中,然后发布到任何流行的 Linux 机器上,也可以实现虚拟化。
容器是完全使用沙箱机制,相互之间不会有任何接口(类似 iPhone 的 app),更重要的是容器性能开销极低。
Docker 从 17.03 版本之后分为 CE(Community Edition: 社区版) 和 EE(Enterprise Edition: 企业版),我们用社区版就可以了。
基本组成
- Docker Client 客户端
- Docker daemon 守护进程
- Docker Image 镜像
- Docker Container 容器
- Docker Registry 仓库
docker image镜像
镜像是容器的基石,容器基于镜像启动和运行。镜像就好像容器的源代码,保存了容器各种启动的条件。镜像是一个层叠的只读文件系统。
docker container 容器
容器通过镜像来启动,容器是docker的执行来源,可以执行一个或多个进程。镜像相当于构建和打包阶段,容器相当于启动和执行阶段。容器启动时,Docker容器可以运行、开始、停止、移动和删除。每一个Docker容器都是独立和安全的应用平台。
docker registry 仓库
docker仓库用来保存镜像。docker仓库分为公有和私有。docker公司提供公有仓库docker hub,网址:https://hub.docker.com/。我们也可以创建自己私有的仓库。

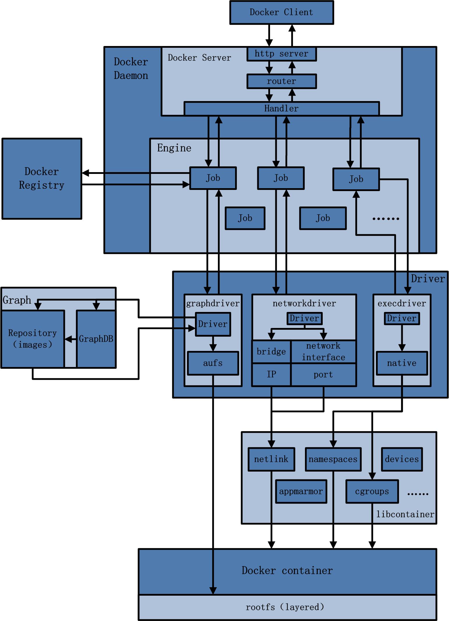
体系结构

Docker 是一个 C/S 模式的架构,后端是一个松耦合架构,模块各司其职。
- 用户是使用 Docker Client 与 Docker Daemon 建立通信,并发送请求给后者。
- Docker Daemon 作为 Docker 架构中的主体部分,首先提供 Docker Server 的功能使其可以接受 Docker Client 的请求。
- Docker Engine 执行 Docker 内部的一系列工作,每一项工作都是以一个 Job 的形式的存在。
- Job 的运行过程中,当需要容器镜像时,则从 Docker Registry 中下载镜像,并通过镜像管理驱动 Graphdriver 将下载镜像以 Graph 的形式存储。
- 当需要为 Docker 创建网络环境时,通过网络管理驱动 Networkdriver 创建并配置 Docker容器网络环境。
- 当需要限制 Docker 容器运行资源或执行用户指令等操作时,则通过 Execdriver 来完成。
- Libcontainer 是一项独立的容器管理包,Networkdriver 以及 Execdriver 都是通过 Libcontainer 来实现具体对容器进行的操作。
镜像管理
docker镜像是一个不包含Linux内核的操作系统。
[root@data docker]# docker image ls
REPOSITORY TAG IMAGE ID CREATED SIZE
nginx latest 8c9ca4d17702 2 days ago 109MB
镜像由docker公司的公共镜像仓库下载 https://hub.docker.com/explore
镜像与容器关系
- 通过docker history <id/name>查看镜像中各层的内容及大小,每层对应着dockerfile中的一个指令,docker镜像默认存储在/var/lib/dockerk/中。
- 容器其实就是在镜像的最上面加了一层读写层,在运行容器里做的任何修改,都会写到这个读写层。如果容器删除了,最上面的读写层数据也就丢失了。docker使用存储驱动管理镜像每层内容及可读写的容器层。
存储驱动
- Ubuntu
- aufs devicemapper overlay2 overlay zfs vfs
- Debian
- aufs devicemapper overlay2 vfs overlay
- centos(6)
- devicemapper vfs overlay(7)
- fedora
- devicemapper overlay2 overlay vfs
- overlay overlay2 - ext4,xfs
- aufs -ext4,xfs
- devicemapper - direct-lvm
- btrfs -btrfs
- zfs -zfs
docker镜像管理常用的命令
ls列出镜像
[root@data docker]# docker image ls
REPOSITORY TAG IMAGE ID CREATED SIZE
nginx latest 8c9ca4d17702 2 days ago 109MB
build构建镜像(来自dockerfile)
history查看镜像历史(执行了那些步骤)
[root@data docker]# docker image history nginx:latest
IMAGE CREATED CREATED BY SIZE COMMENT
8c9ca4d17702 2 days ago /bin/sh -c #(nop) CMD ["nginx" "-g" "daemon… 0B
<missing> 2 days ago /bin/sh -c #(nop) STOPSIGNAL SIGTERM 0B
<missing> 2 days ago /bin/sh -c #(nop) EXPOSE 80 0B
<missing> 2 days ago /bin/sh -c ln -sf /dev/stdout /var/log/nginx… 22B
<missing> 2 days ago /bin/sh -c set -x && apt-get update && apt… 54MB
<missing> 2 days ago /bin/sh -c #(nop) ENV NJS_VERSION=1.15.9.0.… 0B
<missing> 2 days ago /bin/sh -c #(nop) ENV NGINX_VERSION=1.15.9-… 0B
<missing> 3 weeks ago /bin/sh -c #(nop) LABEL maintainer=NGINX Do… 0B
<missing> 3 weeks ago /bin/sh -c #(nop) CMD ["bash"] 0B
<missing> 3 weeks ago /bin/sh -c #(nop) ADD file:5a6d066ba71fb0a47… 55.3MB
inspect显示一个或多个镜像详细信息
[root@data docker]# docker image inspect nginx:latest
[
{
"Id": "sha256:8c9ca4d17702c354fa41432be278d8ce6c0761b1302608034fa3ad49c6da43f9", "RepoTags": [
"nginx:latest"
],
"RepoDigests": [ "nginx@sha256:18c0755594af107923baa2e65fcef35aea4ab0cea7862d19c27aa127bacb458e"
],
pull从镜像仓库拉取镜像
[root@data docker]# docker pull nginx:1.11 ----<name:version>
Using default tag: latest
latest: Pulling from library/nginx
Digest: sha256:18c0755594af107923baa2e65fcef35aea4ab0cea7862d19c27aa127bacb458e
Status: Image is up to date for nginx:latest
[root@data docker]# docker image pull nginx
Using default tag: latest
latest: Pulling from library/nginx
Digest: sha256:18c0755594af107923baa2e65fcef35aea4ab0cea7862d19c27aa127bacb458e
Status: Image is up to date for nginx:latest
push推送一个镜像到仓库(需要登录)
rm删除镜像
[root@data docker]# docker image rm httpd:latest
Untagged: httpd:latest
Untagged: httpd@sha256:5e7992fcdaa214d5e88c4dfde274befe60d5d5b232717862856012bf5ce31086
Deleted: sha256:d3a13ec4a0f1157fb3502ec1248f2b1e7dbeeb6a2e21e0c1d3f43b7a494221ed
Deleted: sha256:ffda16bd6375fb3b126592485a714e2ff95575600128c4ef2d34207573284206
Deleted: sha256:61d9f00c32aab3132c865ccf069bfeead749a949df6f96f6e3bb800eef193c46
Deleted: sha256:c8a247f5bfa5b62fc08f2f18df0e6a4873e0a3eceb15abb906092eecaa84d9fc
Deleted: sha256:04eb6e2a1ea13cc4832d2b15e7ba5295b0fbf5c9f9f40e0a27fd0be1c7b3a1c7
prune移除未使用的镜像。没有被标记或被任何容器引用的
tag创建一个引用镜像标记目标镜像
[root@data docker]# docker image tag nginx:latest nginx:1.15
[root@data docker]# docker images
REPOSITORY TAG IMAGE ID CREATED SIZE
nginx 1.15 8c9ca4d17702 2 days ago 109MB
nginx latest 8c9ca4d17702 2 days ago 109MB
save保存一个或多个镜像到一个tar归档文件
docker image save nginx:1.15 > /tmp/nginx15.tar
load加载镜像来自tar归档或标准输入
docker image load < /tmp/nginx15.tar
容器管理
创建容器常用项

管理容器常用指令

Dockerfile
Dockerfile 是一个用来构建镜像的文本文件,文本内容包含了一条条构建镜像所需的指令和说明。
Dockerfile定制镜像
1.定制一个 nginx 镜像(构建好的镜像内会有一个 /usr/share/nginx/html/index.html 文件)
在一个空目录下,新建一个名为 Dockerfile 文件,并在文件内添加以下内容:
FROM nginx
RUN echo '这是一个本地构建的nginx镜像' > /usr/share/nginx/html/index.html

2.From和RUN指令的作用
FROM:定制的镜像都是基于FROM的镜像,这里的nginx就是定制需要的基础镜像。后续的操作都是基于nginx。
RUN:用于执行后面跟着的命令行命令(两种格式):
- shell
RUN <命令行命令> # <命令行命令> 等同于,在终端操作的 shell 命令。
- exec格式
RUN ["可执行文件", "参数1", "参数2"] # 例如: # RUN ["./test.php", "dev", "offline"] 等价于 RUN ./test.php dev offline
注意:Dockerfile 的指令每执行一次都会在 docker 上新建一层。所以过多无意义的层,会造成镜像膨胀过大。
FROM centos
RUN yum install wget
RUN wget -O redis.tar.gz "http://download.redis.io/releases/redis-5.0.3.tar.gz"
RUN tar -xvf redis.tar.gz
以上执行会创建 3 层镜像。可简化为以下格式:
FROM centos
RUN yum install wget \
&& wget -O redis.tar.gz "http://download.redis.io/releases/redis-5.0.3.tar.gz" \
&& tar -xvf redis.tar.gz
如上,以 && 符号连接命令,这样执行后,只会创建 1 层镜像。
构建镜像
在 Dockerfile 文件的存放目录下,执行构建动作。
以下示例,通过目录下的 Dockerfile 构建一个 nginx:v3(镜像名称:镜像标签)。
注:最后的 . 代表本次执行的上下文路径。
$ docker build -t nginx:v3 .

上下文路径
有提到指令最后一个 . 是上下文路径
docker build -t nginx:v3 .
上下文路径,是指 docker 在构建镜像,有时候想要使用到本机的文件(比如复制),docker build 命令得知这个路径后,会将路径下的所有内容打包。
解析:由于 docker 的运行模式是 C/S。我们本机是 C,docker 引擎是 S。实际的构建过程是在 docker 引擎下完成的,所以这个时候无法用到我们本机的文件。这就需要把我们本机的指定目录下的文件一起打包提供给 docker 引擎使用。
如果未说明最后一个参数,那么默认上下文路径就是 Dockerfile 所在的位置。
注意:上下文路径下不要放无用的文件,因为会一起打包发送给 docker 引擎,如果文件过多会造成过程缓慢。
指令

Compose
Compose 是用于定义和运行多容器 Docker 应用程序的工具。通过 Compose,您可以使用 YML 文件来配置应用程序需要的所有服务。然后,使用一个命令,就可以从 YML 文件配置中创建并启动所有服务。
docker-compose.yml
version: "3"
services:
web:
image: beginor/geoserver:2.11.1
container_name: geoserver-web
hostname: geoserver-web
ports:
- 8080:8080
volumes:
- ./web/data_dir:/geoserver/data_dir
- ./web/logs:/geoserver/logs
restart: unless-stopped
links:
- database:database
database:
image: beginor/postgis:9.3
container_name: postgis
hostname: postgis
ports:
- 5432:5432
volumes:
- ./database/data:/var/lib/postgresql/data
environment:
POSTGRES_PASSWORD: 1q2w3e4R
restart: unless-stopped
上面的 docker-compose.yml 文件定义了两个服务 web 和 database, 一个服务在运行时对应一个容器的实例, 上面的文件表示要启动两个实例。
在部署时, 通常将 docker-compose.yml 文件放到一个目录, 表示一个应用, docker 会为这个应用创建一个独立的网络, 便于和其它应用进行隔离。
要运行这个程序, 只要在这个目录下执行 docker-compose up -d 命令, 就会按照上面的配置启动两个容器的实例:
$ docker-compose up -d
Creating network "geoserver_default" with the default driver
Creating geoserver_database_1
Creating geoserver_web_1
要停止上面的容器, 只需要输入 docker-compose down 命令:
$ docker-compose down
Stopping geoserver_web_1 ... done
Stopping geoserver_database_1 ... done
Removing geoserver_web_1 ... done
Removing geoserver_database_1 ... done
Removing network geoserver_default
从上面的命令可以看出, docker-compose 不仅可以根据配置文件 docker-compose.yml 自动创建网络, 启动响应的容器实例, 也可以根据配置文件删除停止和删除容器实例, 并删除对应的网络, 确实是 docker run 命令更加方便, 因此推荐在测试环境或者生产环境中使用。
管理应用程序数据
将数据从宿主机到容器的三种方式
- volumes:docker管理宿主机文件系统的一部分(/var/lib/docker/volumes)保存数据的最佳方式
- bind mounts 将宿主机上的任意位置的文件或者目录挂在到容器 (–mount type=bind,src=源目录,dst=目标目录)
- tmpfs:挂载存储在主机系统的内存中,而不会写入主机的文件系统。如果不希望将数据持久存储在任何位置,可以使用
tmpfs,同时避免写入容器可写层提高性能。
管理应用程序示例

参考

浙公网安备 33010602011771号