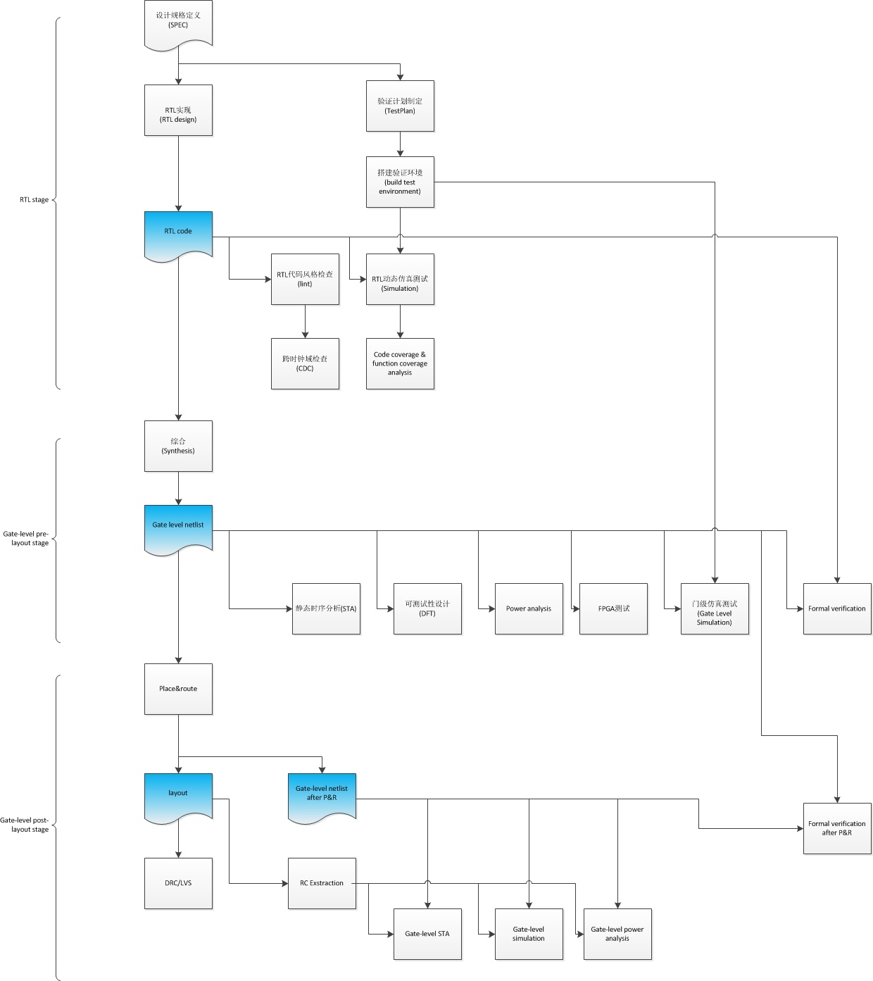
以一个数字IP在整个IC开发过程中要经过的环节为例来做个简单的介绍:
1.科普脚本语言在数字IC中的作用:
拿脚本语言来举个例子。列举了很多脚本语言,可是第一我连脚本是什么都不知道,第二脚本用来干什么也不知道,怎么开始学习脚本语言,毫无方向和目的。
在Linux操作系统下的VCS(用来跑verilog仿真的软件),都是通过命令来控制的,当然可以一行一行的敲命令来运行,但是为了复用性和易于维护,把所有的命令都写在一个文件里面,这个充满命令的文件被叫做脚本,通过运行这个脚本里面的一大堆命令来启动和运行VCS。写脚本的语言就是脚本语言,这也就是脚本语言为什么必要了。因为不会写脚本,软件有可能都没办法运行。

摘自,知乎用户IC三人行文章《数字集成电路开发流程》https://zhuanlan.zhihu.com/p/28493982
浙公网安备 33010602011771号