场效应管
场效应管是一种电压控制电流型半导体,他利用改变外加电压产生的电场效应来控制其电流大小。
特点:输入电阻大,电压控制电流。
数字集成电路广泛用场效应管。
BJT是一种电流控制元件,多数载流子和少数载流子都参与,它是双极型器件。
场效应管(FET)是一种电压控制元件,只有一种载流子参与导电,它是单极型器件。
分类:


源极s,珊极g,漏极d // N沟道箭头指向g
比较:
| 双极性三极管 | 单极性场效应管 | |
| 载流子 | 多子扩散,少子漂移 | 少子漂移 |
| 输入量 | 电流输入 | 电压输入 |
| 控制 | 电流控制电流源 | 电压控制电流源 |
| 输入电阻 | 几十到几千欧 | 几兆欧以上 |
| 噪声 | 较大 | 较小 |
| 静电影响 | 不受 | 易受 |
| 制造工艺 | 不宜大规模集成 | 适合大规模和超大规模集成 |
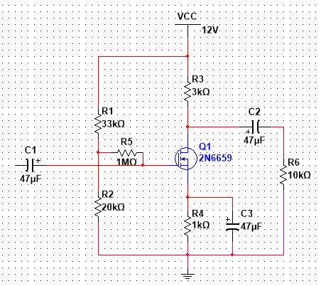
场效应管放大电路用于输入级,增强型N沟道场效应管做开关。
仿真:

输出端的直流静态工作点最好是工作在VCC的一半的电压。

不符合,修改下偏置电阻,R2,改为15k欧,完成修改。

测量波形信号:

信号的振幅过大,会超出电源的饱和和截至状态,产生失真。
通频带仿真:

电路作用:交流小信号放大。
新手尝试

浙公网安备 33010602011771号