Kylin系统的NFS服务
NFS服务

服务器准备
nfs:
- 从模板机克隆一台虚拟机
- 更改服务器公网IP为10.0.0.7,内网IP为172.16.1.7
- 更改主机名为web01
- 制作快照
NFS
- 作用:
- 实现多台服务器之间数据共享
- 实现多台服务器之间数据一致

NFS服务部署
主机信息
| 主机角色 | 外网IP | 内网IP | 主机名 |
|---|---|---|---|
| NFS服务端 | 10.0.0.31 | 176.16.1.31 | nfs |
| rsync | 10.0.0.7 | 176.16.1.7 | web01 |
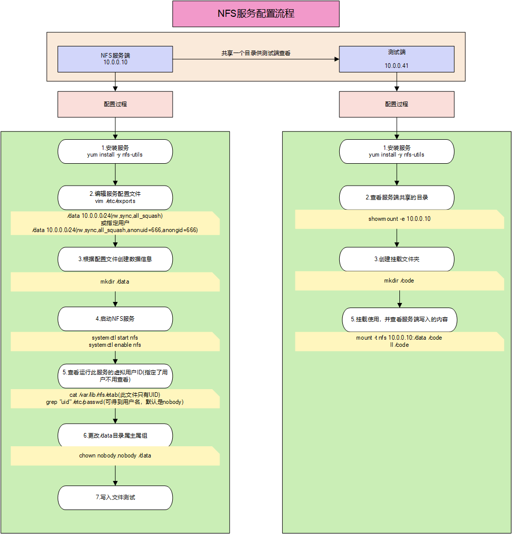
配置流程
1.安装NFS服务
[root@nfs ~]# yum install -y nfs-utils
2.配置NFS
[root@nfs ~]# vim /etc/exports
/data 172.16.1.0/24(rw,sync,all_squash,anonuid=666,anongid=666)
配置文件详解:
/data #共享的目录
172.16.1.0/24 #可访问的网段
rw #挂载该目录的用户可读写(ro表示只读)
sync #同步写入到磁盘和内存
all_squash #将所有用户压缩为虚拟用户
anonuid=666,anongid=666 #指定了虚拟用户(此处可以不指定,会创建默认虚拟用户nobody)
3.创建文件必要信息
#执行服务的虚拟用户
[root@nfs ~]# groupadd -g 666 www
[root@nfs ~]# useradd -g 666 -u 666 -M -s /sbin/nologin www
[root@nfs ~]# id www
#创建共享目录
[root@nfs ~]# mkdir /data
[root@nfs ~]# chown www.www /data
[root@nfs ~]# ll -d /data/
drwxr-xr-x 2 www www 6 Dec 3 15:40 /data/
4.启动服务
[root@nfs ~]# systemctl start nfs
[root@nfs ~]# systemctl enable nfs
5.检查服务启动参数
#需要参数存在说明配置文件没问题,如果参数不存在说明配置文件出错。
[root@nfs ~]# cat /var/lib/nfs/etab
/data 172.16.1.0/24(rw,sync,wdelay,hide,nocrossmnt,secure,root_squash,all_squash,no_subtree_check,secure_locks,acl,no_pnfs,anonuid=666,anongid=666,sec=sys,rw,secure,root_squash,all_squash)
客户端测试
1.客户端由于要使用nfs包中的一个命令所以也需要下载nfs包,但不需要启动该服务
[root@web01 ~]# yum install -y nfs-utils
2.查询服务端共享的目录
[root@web01 ~]# showmount -e 172.16.1.31
Export list for 172.16.1.31:
/data 172.16.1.0/24
3.创建挂载目录,并挂载到目录上
[root@web01 ~]# mkdir /code
[root@web01 ~]# mount -t nfs 172.16.1.31:/data /code
[root@web01 ~]# df -h
Filesystem Size Used Avail Use% Mounted on
……………………………………
172.16.1.31:/data 48G 3.8G 45G 8% /code
4.客户段测试写入,服务端查看
[root@web01 ~]# cd /code/
[root@web01 code]# touch 1.txt
[root@web01 code]# ll
total 0
-rw-r--r-- 1 666 666 0 Dec 3 15:48 1.txt
[root@nfs ~]# cd /data/
[root@nfs data]# ll
total 0
-rw-r--r-- 1 www www 0 Dec 3 15:48 1.txt
5.写入开机自动挂载
[root@web01 ~]# vim /etc/fstab
172.16.1.31:/data /code nfs defaults 0 0
本文来自博客园,作者:丁志岩,转载请注明原文链接:https://www.cnblogs.com/dezyan/p/18783229

浙公网安备 33010602011771号