C++中list, vector, map, set 区别与用法比较
准模板库就是类与函数模板的大集合。STL共有6种组件:容器,容器适配器,迭代器,算法,函数对象和函数适配器:vector封装数组,list封装了链表,map和set封装了二叉树。

一、序列容器:基本的序列容器是上面途中的前三类

List封装了链表,Vector封装了数组, list和vector的最主要的区别在于vector使用连续内存存储的,他支持[]运算符,而list是以链表形式实现的,不支持[]。
Vector对于随机访问的速度很快,但是对于插入尤其是在头部插入元素速度很慢,在尾部插入速度很快。List对于随机访问速度慢得多,因为可能要遍历整个链表才能做到,但是对于插入就快的多了,不需要拷贝和移动数据,只需要改变指针的指向就可以了。另外对于新添加的元素,Vector有一套算法,而List可以任意加入。
1、vector:向量 相当于一个数组 在内存中分配一块连续的内存空间进行存储。支持不指定vector大小的存储。STL内部实现时,首先分配一个非常大的内存空间预备进行存储,即capacituy()函数返回的大小,当超过此分配的空间时再整体重新放分配一块内存存储,这给人以vector可以不指定vector即一个连续内存的大小的感觉。通常此默认的内存分配能完成大部分情况下的存储。
优点:(1) 不指定一块内存大小的数组的连续存储,即可以像数组一样操作,但可以对此数组进行动态操作。通常体现在push_back() pop_back()
(3) 节省空间。
缺点: (1) 在内部进行插入删除操作效率低。
(2) 只能在vector的最后进行push和pop,不能在vector的头进行push和pop。
(3) 当动态添加的数据超过vector默认分配的大小时要进行整体的重新分配、拷贝与释放


每一个结点都包括一个信息快Info、一个前驱指针Pre、一个后驱指针Post。可以不分配必须的内存大小方便的进行添加和删除操作。使用的是非连续的内存空间进行存储。
优点: (1) 不使用连续内存完成动态操作。
(2) 在内部方便的进行插入和删除操作
(3) 可在两端进行push、pop
缺点: (1) 不能进行内部的随机访问,即不支持[ ]操作符和vector.at()
(2) 相对于verctor占用内存多
图解: list<T>容器是双向链表,因此可以有效的在任何位置添加和删除。列表的缺点是不能随机访问内容,要想访问内容必须在列表的内部从头开始便利内容,或者从尾部开始。

deque是在功能上合并了vector和list。
优点: (1) 随机访问方便,即支持[ ]操作符和vector.at()
(2) 在内部方便的进行插入和删除操作
(3) 可在两端进行push、pop
缺点: (1) 占用内存多
图解: deque<T>容器:非常类似vector<T>,且支持相同的操作,但是它还可以在序列开头添加和删除。deque<T>双端队列容器与矢量容器基本类似,具有相同的函数成员,但是有点不同的是它支持从两端插入和删除数据,所以就有了两个函数:push_front和pop_front。并且有两个迭代器变量。

1 如果你需要高效的随即存取,而不在乎插入和删除的效率,使用vector
2 如果你需要大量的插入和删除,而不关心随即存取,则应使用list
3 如果你需要随即存取,而且关心两端数
容器适配器是包装了现有的STL容器类的模板类,提供了一个不同的、通常更有限制性的功能。具体如下所示

A:queue<T>队列容器:通过适配器实现先进先出的存储机制。我们只能向队列的末尾添加或从开头删除元素。push_back() pop_front()
代码:queue<string, list<string> > names;(这就是定义的一个适配器)是基于列表创建队列的。适配器模板的第二个类型形参指定要使用的底层序列容器,主要的操作如下


B:priority_queue<T>优先级队列容器:是一个队列,它的顶部总是具有最大或最高优先级。优先级队列容器与队列容器一个不同点是优先级队列容器不能访问队列后端的元素。
默认情况下,优先级队列适配器类使用的是矢量容器vector<T>,当然可以选择指定不同的序列容器作为基础,并选择一个备用函数对象来确定元素的优先级代码如下
priority_queue<int, deque<int>, greate<int>> numbers;
C:stack<T>堆栈容器:其适配器模板在<stack>头文件中定义,默认情况下基于deque<T>容器实现向下推栈,即后进先出机制。只能访问最近刚刚进去的对象

Map, Set属于标准关联容器,使用了非常高效的平衡检索二叉树:红黑树,他的插入删除效率比其他序列容器高是因为不需要做内存拷贝和内存移动,而直接替换指向节点的指针即可。
Set和Vector的区别在于Set不包含重复的数据。Set和Map的区别在于Set只含有Key,而Map有一个Key和Key所对应的Value两个元素。
Map和Hash_Map的区别是Hash_Map使用了Hash算法来加快查找过程,但是需要更多的内存来存放这些Hash桶元素,因此可以算得上是采用空间来换取时间策略。
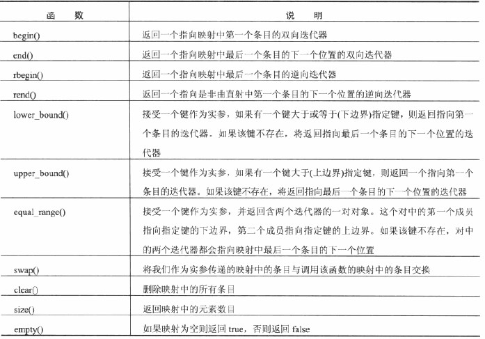
1、关联容器操作:

===================================================================================================================================
三、迭代器:具体分为三个部分:输入流迭代器、插入迭代器和输出流迭代器。


<iterator>头文件中定义了迭代器的几个模板:①流迭代器作为指向输入或输出流的指针,他们可以用来在流和任何使用迭代器或目的地之间传输数据。②插入迭代器可以将数据传输给一个基本序列容器。头文件中定义了两个流迭代器模板:istream_iterator<T>用于输入流,ostream_iterator<T>用于输出流。T表示从流中提取数据或写到流中的对象的类型。头文件还定义了三个插入模板:insert<T>, back_insert<T>和front_inset<T>。其中T也是指代序列容器中数据的类型。
输入流迭代器用下面的程序来说明下,可见具体注释
四、算法:算法是操作迭代器提供的一组对象的STL函数模板,对对象的一个操作,可以与前面的容器迭代器结合起来看。如下图介绍

函数对象:函数对象是重载()运算符的类类型的对象。就是实现operator()()函数。函数对象模板在<functional>头文件中定义,必要时我们也可以定义自己的函数对象。
函数适配器:函数适配器是允许合并函数对象以产生一个更复杂的函数对象的函数模板。
浙公网安备 33010602011771号