Git flow及版本控制
Git
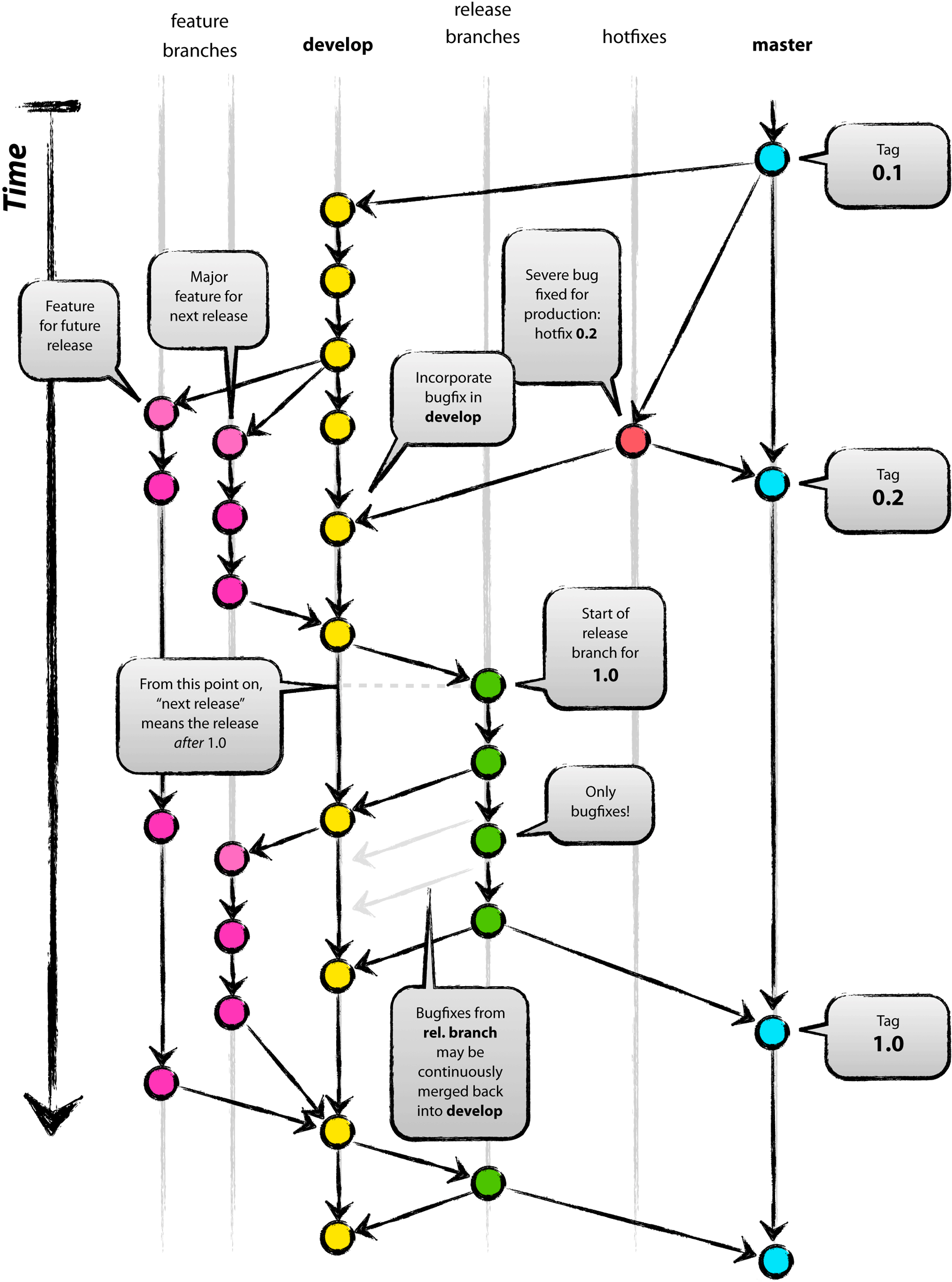
1. Git flow
git status确认工作区干净git add [file]添加文件git commit -m "commit info"提交git push推送git merge [src_branch] --no-ff建议缺省加--no-ff(fast-farward merge,"快进式合并"),新建一个commit点,留存历史。别忘了git pushgit branch -D br【git 删除本地分支】git push origin :br(origin 后面有空格)【git 删除远程分支】git push origin br_local:br【提交本地br_local分支作为远程br分支,删除远程分支就是以空代之】
2. 恢复git reset --hard 删除的文件
-
恢复已提交的文件:

-
恢复未提交的文件:


3. 同步fork repo和主repo
首先要先确定一下是否建立了主repo的远程源:
- git remote -v
如果里面只能看到你自己的两个源(fetch 和 push),那就需要添加主repo的源:
- git remote add upstream URL
- git remote -v
然后你就能看到upstream了。
如果想与主repo合并:
- git fetch upstream
- git merge upstream/master
4. git rebase
- git rebase -i HEAD~n (n为合并目前的从head起的n个commit)
合并和注释


浙公网安备 33010602011771号