TPshop项目综合
TPshop测试项目
一 项目部署
1.下载--选择v8.1版本 (安装在根目录下)
地址 : https://www.xp.cn/phpstudy

2.下载TPshop源代码
TPshop源代码 : https://www.tp-shop.cn/download

3.更改phpstudy的WWW的权限(属性 --> 安全 --> 编辑 )

4.解压tpshop,将tpshop中的www开头的改名tpshop,移动到phpstudy的安装目录C:\phpstudy_pro\WWW

5.打开phpstudy软件,进入首页启动mysql和apache

6.网站 --> 管理 --> 修改 --> 根目录填入tpshop的安装路径

注意!!:浏览器输入127.0.0.1进入首页面,大概率报错PHP 版本必须 5.5 至 7.0 !

7.访问页面127.0.0.1,接受

8.写入数据
1> 数据库密码为:root
2> admin密码为本机mysql密码
3> 点击创建数据



9.成功进入页面

!!!!报错问题!!!!
- 问题1 : 点击登录或商品页面跳转报错404(见下列代码)
Not Found
The requested URL /Home/Goods/goodsInfo/id/210.html was not found on this server.
Additionally, a 404 Not Found error was encountered while trying to use an ErrorDocument to handle the request.
- 解决 : 点击网站–伪静态–写入代码–点击确定

- 再次登录时就可以访问了!!

- 问题2 : 设定数据库密码时显示:请在mysql配置文件修sql-mode或sql_mode为NO_AUTO_CREATE_USER,NO_ENGINE_SUBSTIT windows下设置mysql的sql_mode


项目简介
-
TPshop是一个B2C电商平台
- B2C : (企业到消费者) Business to Customer
介绍项目步骤
-
是什么? Tpshop是一个B2C的电商平台
-
主要功能点?
-
买家
-
卖家
-
-
技术栈
-
服务器 : nginx/Apache
-
开发语言 : PHP
-
数据库 : mysql
-
流程及评审
-
需求评审 : 确保各部门需求理解一致
-
评审前 : 阅读需求, 记录疑问点
-
评审形式 : 会议形式展开(产品, 项目, 开发, 测试)
-
评审目的 : (明确测试范围,站在不同角度对需求进行查漏补缺,各部门对需求理解一致)
-
评审产出 : (各部门工作内容,评审通过的需求文档)
-

-
计划编写 : 测什么, 谁来测, 怎么测
-
谁来编写? 项目负责人
-
计划类型? 项目总计划,个人执行计划
-
核心内容? 测试对象和范围, 测试进度安排, 准入准出标准
-
-
用例设计 : 验证项目是否符合需求的操作文档
-
用例执行 : 执行测试用例
-
缺陷管理 : 对缺陷进行管理(提交-验证-关闭)
-
测试报告 : 写结果文档
项目测试(业务流程阶段)
-
业务流程(画流程图法) : 按照指定的顺序去操作软件的功能
-
来源 : 正常情况,由产品提供/特殊情况由测试自己画
-
根据流程图找路径,编写测试用例(从开始到结束为一条,路径条数=测试用例数)
![业务]()
-
购买业务流程分析及测试点
-
!!!! 必须先完成业务流程测试,再进行单功能测试,确保测试完整性
-
路径分析方法 :
-
正向优先 : 先数从开始到结束的成功路径
-
逆向补充 : 分析各个环节可能的失败路径(增加体验度)
-
-
流程图法

- 用例

发货业务流程及测试点
- 流程图

- 用例

仅退款流程(6条)
- 流程图

- 用例 :

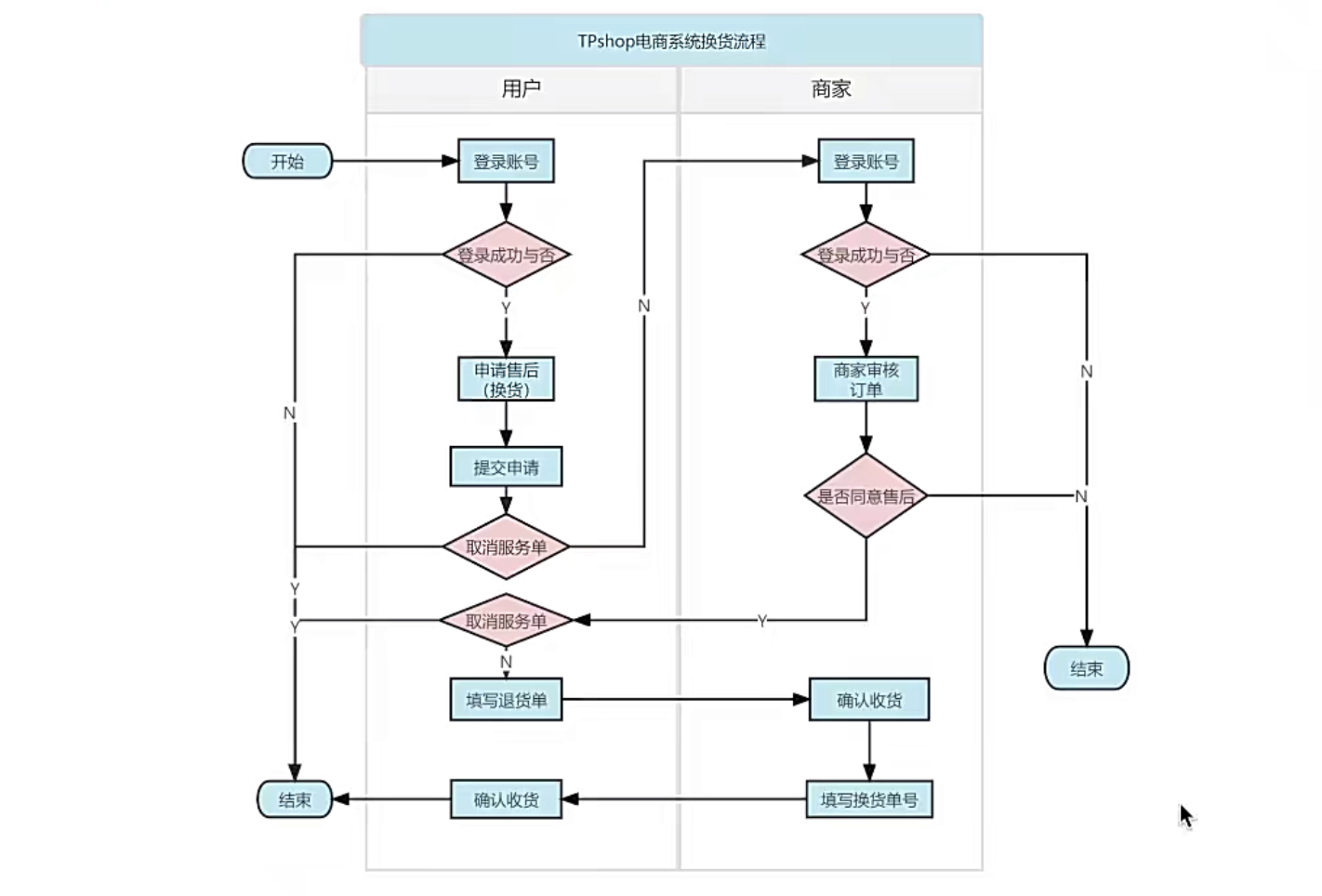
换货流程
- 流程图

退货退款流程(6条)
- 流程图

商城用户商品上架业务
- 流程图

抢购业务
- 流程图

优惠券--添加/领取业务
- 流程图


单功能模块

搜索用例



浙公网安备 33010602011771号