架构设计方法和工具全景指南:从理论、建模到落地的实用工具集
文 / Kenyon,由于公众号推流的原因,请在关注页右上角加星标,这样才能及时收到新文章的推送。
摘要:本文介绍了架构设计全流程中的实用工具,涵盖建模可视化(UML、C4、ArchiMate)、协作文档(ADR、Confluence)、代码分析(SonarQube)、原型设计(Swagger、Figma)等类别,结合架构设计原则与模式讲解工具的使用方法,帮助架构师选择合适工具落地架构理念。
引言
大家好,我是Kenyon!前面5篇文章里面有2篇我们聊了架构设计的原则、方法和模式,这些就像是架构设计的“内功心法”。有3篇聊了怎么应用这些架构设计的原则、方法和模式,但是毕竟巧妇难为无米之炊,光有心法是远远不够的,还需要“武器”来落地这些理念——这就是架构设计工具。今天,我们就来聊聊常见的架构设计工具,它们应该怎么用,又该如何配合架构原则和模式来发挥最大价值。本文所有的图都是用PlantUML来画的,文末可以领取本文PlantUML画的图的代码以及共593页最新的PlantUML的PDF画图资料,欢迎留言领取!
一、建模与可视化工具:让架构“看得见”
架构设计的第一步,往往是把抽象的想法变成可视化的模型。这类工具就像是建筑师的“绘图板”,帮助我们清晰地表达系统结构。如下面的技术架构蓝图:

这个技术架构蓝图展示了一个典型的电商平台的系统结构,包括用户界面、业务逻辑层、数据访问层、数据库等组件。它展示了系统的分层架构,以及各层之间的依赖关系。但是除了这个蓝图之外,还有很多细节的图,比如类图、时序图、组件图、状态图等,这些图能更详细地展示系统的运行机制。
-
UML工具:系统结构的“施工图”
常见的UML(统一建模语言)工具有StarUML、Enterprise Architect、Draw.io、ProcessOn还有我们的国民应用WPS这些,都能画用例图、类图、时序图、组件图、活动图、状态图、部署图、包图、通信图等架构图。
比如说画类图时,我们可以用它来检查SOLID原则的落地——每个类是不是只负责一个功能(单一职责),接口是不是足够精简(接口隔离)。画时序图时,能清晰看到RPC调用的流程,避免出现链式依赖(违反迪米特法则)。活动图可以描述用户下单的完整业务流程,状态图能展示订单从创建到完成的状态变化,部署图则能清晰呈现服务器、数据库的物理部署架构。
就像建房子要先画施工图,UML图就是系统的“架构施工图”,能让团队对系统结构形成共识。UML图示例:电商平台
- 用例图(主要是用来展示用户与系统的交互关系)
![用例图]()
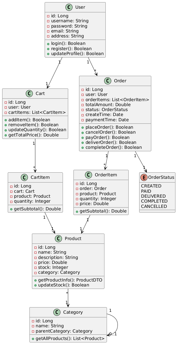
- 类图(主要是用来展示系统的核心类结构)
![类图]()
- 时序图(主要是用来展示某个业务的流程,比如用户下单的完整流程)
![时序图]()
- 组件图(主要是用来展示系统的核心组件结构)
![组件图]()
- 活动图(主要是用来展示某个业务的流程,比如用户下单的业务流程)
![活动图]()
- 状态图(主要是用来展示某个业务的状态变化流程,比如订单的状态变化流程)
![状态图]()
- 部署图(主要是用来展示系统的物理部署架构)
![部署图]()
- 包图(主要是用来展示系统的包结构)
![包图]()
- 通信图(主要是用来展示系统中某个业务的流程,比如订单创建过程中的对象通信)
![通信图]()
- 用例图(主要是用来展示用户与系统的交互关系)
-
C4模型工具:从宏观到微观的“地图”
一般常见的C4模型(上下文→容器→组件→代码)的画图工具有PlantUML、Structurizr等,它能帮我们从不同粒度看架构。
比如说设计微服务时,先用上下文图明确系统的边界,确保符合边界设计原则;再用容器图展示服务、数据库这些运行时组件(配合微服务拆分方法)。这样从宏观到微观,层层递进,避免一上来就陷入细节。
就像我们刚学地理的时候的地图就会区分世界地图、国家地图、城市地图等,C4模型就是系统架构的“多层级的地图”。C4模型示例图:
- 上下文图:这个是整个业务甚至是公司层面最高层级的图,主要是用来展示系统的边界,比如电商平台的边界是用户、订单、支付等功能模块。
![上下文图]()
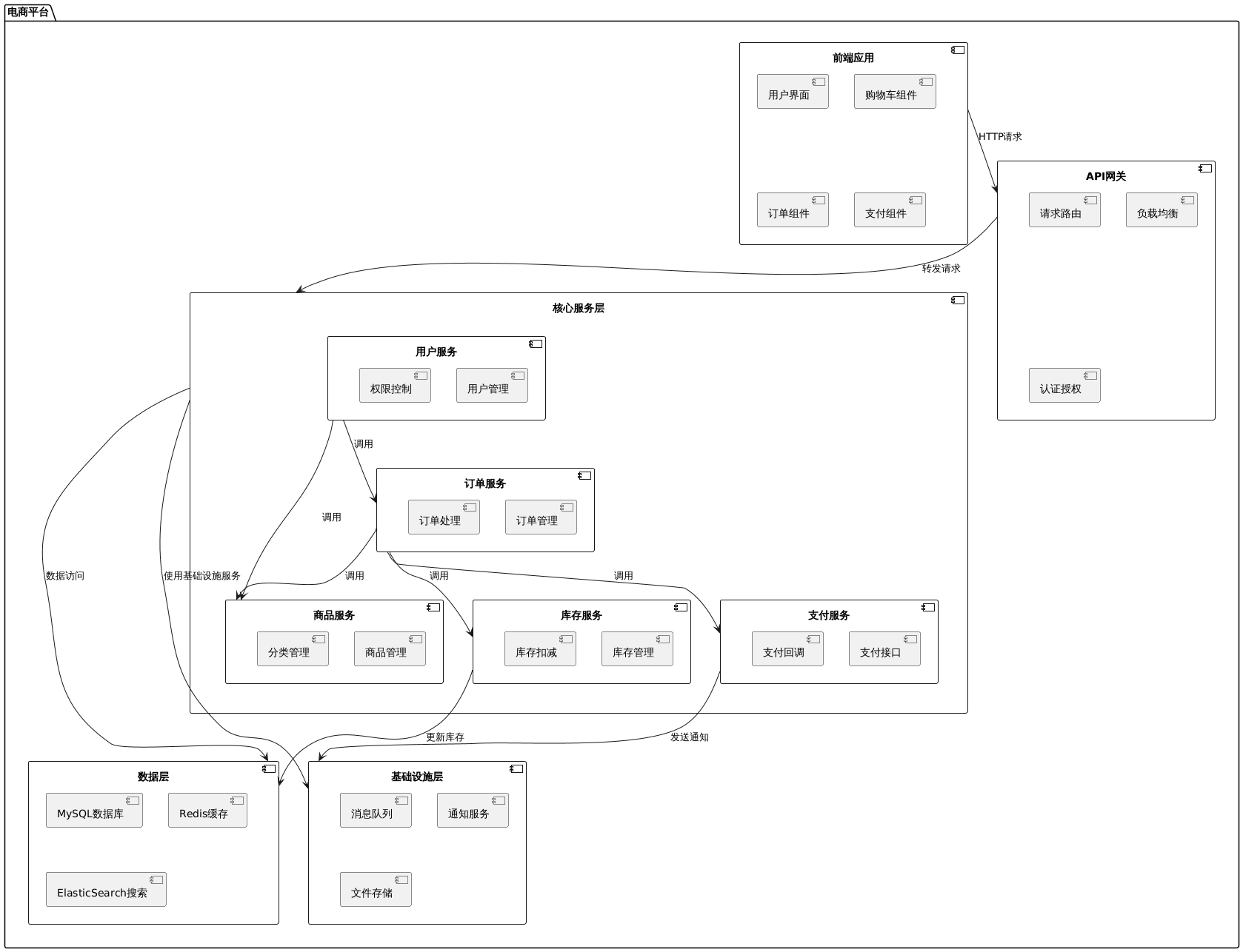
- 容器图:这个是系统层面的图,主要是用来展示运行时组件,比如微服务、数据库等。
![容器图]()
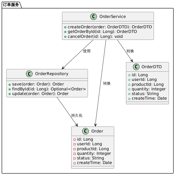
- 组件图:这个是系统层面的图,主要是用来展示容器内部的组件,比如订单服务、支付服务等。
![组件图]()
- 代码图:这个是系统层面的图,主要是用来展示组件内部的实现,比如订单服务的代码实现。
![代码图]()
- 上下文图:这个是整个业务甚至是公司层面最高层级的图,主要是用来展示系统的边界,比如电商平台的边界是用户、订单、支付等功能模块。
-
TOGAF的4A架构工具:企业架构的“蓝图”
TOGAF框架定义了4A架构(业务、应用、数据、技术),相关工具如Adaptive Insights、Orbus Software等能支持这四个维度的架构建模:- 业务架构:这个也是跟C4模型的上下文图差不多是同一个意思的,都是整个业务甚至是公司层面最高层级的图,主要是用来展示业务流程、组织结构和业务能力,比如电商的订单处理流程、用户管理体系。
![业务架构图]()
- 应用架构:这个是在确认好业务流程之后,为了实现业务而规划出来的应用系统的功能、接口和集成关系(如订单系统与支付系统的集成)。
![应用架构图]()
- 数据架构:这个是在确认好业务流程之后,为了实现业务而规划出来的数据模型、数据流动和数据治理(如用户数据、订单数据的存储和处理)。
![数据表架构图]()
![数据服务架构图]()
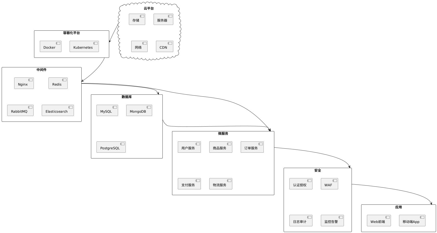
- 技术架构:这个是在确认好业务流程、应用架构以及数据架构之后,为了实现业务而规划出来的技术栈、基础设施和安全策略(如云服务、容器化技术选型),这里的图也可以参考文章的第一张图,那个画得更加详细!
![技术架构图]()
使用TOGAF 4A架构这个设计方法能确保企业架构的全面性和一致性,避免出现“烟囱式”系统。
- 业务架构:这个也是跟C4模型的上下文图差不多是同一个意思的,都是整个业务甚至是公司层面最高层级的图,主要是用来展示业务流程、组织结构和业务能力,比如电商的订单处理流程、用户管理体系。
-
ArchiMate工具:企业级架构的“全景图”
一般我们根据ArchiMate这个架构方法来画架构图的工具都是用Archi来画的,根据ArchiMate的6*6维度,基本能覆盖业务、应用、技术这三个方面的各种维度了,非常适合用来做企业级的架构建模。
比如设计电商系统时,业务层画交易流程,应用层画订单服务、支付服务的关系,技术层规划云服务、数据库选型。这样能确保业务需求和技术实现对齐(符合战略一致性原则)。
就像卫星地图能看到地形、建筑、道路,ArchiMate能看到架构的各个维度。
二、协作与文档工具:让架构“传得开”
虽然大部分公司都会有架构师这样的角色,但是架构设计不是架构师一个人的事,需要整个团队的配合与支持,特别是在架构演进和文档记录上。然后记录架构设计和演进的整个流程的这些工具就像是一个架构“协作平台”,让架构的知识在整个团队中传承和流动。
- 架构文档工具:架构决策的“日记本”
一般我们会用Confluence、Notion、GitBook等工具来记录架构设计和演进的整个流程,这些工具都能帮助我们记录架构决策、原则和组件设计。
比如说,早期的架构是怎么设计的,后面又是怎么演进的,微服务拆分的时候是怎么拆分的,考虑到的原因、选项和结果是怎样的等?这样新加入的团队成员也能理解当初的设计思路。组件说明书则明确每个组件的职责和接口(符合接口隔离原则)。
就像我们平时写日记或者日报一样来记录架构层面的哪些重要的决策,这样这些文档就会记录了整个架构演进的每一步。 - 可视化协作工具:团队头脑风暴的“白板”
头脑风暴时的协作工具也挺多的,比如Miro、boardmix、Mural、Whimsical等,这些工具特别适合团队一起进行架构设计和研讨的时候使用。
比如说用事件风暴(Event Storming)来识别领域事件、命令、聚合根(配合DDD)等,或者用卡片式设计来拆分微服务(符合服务拆分原则),就像会议室的白板,可视化协作工具让团队成员的想法能实时碰撞,这样就能充分发挥集体的智慧,避免个人决策的局限性。
三、原型与接口设计工具:让架构“动起来”
一个架构的设计好不好,不是说说就可以了,验证一下便知优劣,原型和API设计工具就能帮我们快速验证想法到底是不是可行的。
- 原型工具:用户体验的“模拟场”
一般我们做产品原型设计的时候都会用像Figma、墨刀、Axure RP这些工具,它们可以帮我们快速地构建一套可视的系统界面和交互原型。
比如说设计电商网站的订单流程时,用原型模拟用户从下单到支付的全过程,在设计的过程中就能提前发现业务流程和操作体验的问题,避免开发完成后再来修改,能减少很多的开发周期和成本。 - API设计工具:服务交互的“契约书”
常见的API设计工具有Swagger/OpenAPI、Postman、Apipost等,它们可以用来设计和测试API接口。
比如说原型设计好了,可以根据原型的要素来设计API接口,看看数据的输入和输出是否都能够满足系统的要求,或者是设计微服务的REST接口时,用API设计工具先定义接口(符合接口设计原则),再用Postman测试接口交互流程(配合契约测试)。这样不需要前后端的服务都开发好了就能够提前确保服务之间的通信顺畅。
最后总结
架构设计的工具就像是架构师的专属的“工具箱”,不同的工具有着不同的用途:
- 建模工具帮我们“画”架构,让业务的想法变成可视化的图;
- 协作工具帮我们“写”架构,让架构设计和技术知识流动起来;
- 分析工具帮我们“查”架构,让架构的设计在多维度的确认下更好地落地;
- 原型工具帮我们“验”架构,让那些哪怕是天马行空的想法也能验证是否可行。
但是,在实际的使用中,我们要根据项目具体的阶段和需求来选择合适的辅助工具,配合架构设计原则、方法和模式来使用。比如说用UML配合SOLID原则,用C4模型配合微服务设计方法,用ADR配合架构决策过程等,具体情况具体分析,不能一概而论。
文中所有的图的代码都在architecture_diagrams.puml文件中,点击这里下载。
互动话题:说说你在架构设计中最常用的工具是哪个?为什么是它?除了它和本文中提到的工具之外,还有哪些好用的工具推荐呢?欢迎在评论区分享你的经验!
工具附录:
- PlantUML
- Archimate画图工具
- C4模型
- BoardMix
- Draw.io
- ProcessOn
- Apipost API设计工具
- Swagger/OpenAPI API设计工具
- Postman API测试工具
- Figma原型设计工具
- Axure RP原型设计工具
- SonarQube静态代码分析工具
- WPS Office
关于作者
Kenyon,资深软件架构师,15年的软件开发和技术管理经验,从程序员做到企业技术高管。多年企业数字化转型和软件架构设计经验,善于帮助企业构建高质量、可维护的软件系统,目前专注技术管理、架构设计、AI技术应用和落地;全网统一名称"六边形架构",欢迎关注交流。
原创不易,转载请联系授权,如果觉得有帮助,请点赞、收藏、转发三连支持!


本文介绍了架构设计全流程中的实用工具,涵盖建模可视化(UML、C4、ArchiMate)、协作文档(ADR、Confluence)、代码分析(SonarQube)、原型设计(Swagger、Figma)等类别,结合架构设计原则与模式讲解工具的使用方法,帮助架构师选择合适工具落地架构理念。


















浙公网安备 33010602011771号