LeetCode:2. 两数相加;445. 两数相加 II
给你两个 非空 的链表,表示两个非负的整数。它们每位数字都是按照 逆序 的方式存储的,并且每个节点只能存储 一位 数字。
请你将两个数相加,并以相同形式返回一个表示和的链表。
你可以假设除了数字 0 之外,这两个数都不会以 0 开头。
示例 :

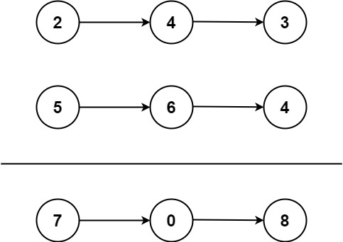
输入:l1 = [2,4,3], l2 = [5,6,4]
输出:[7,0,8]
解释:342 + 465 = 807.
这个题目,主要难点在于进位不要忘,注意边界。
/** * Definition for singly-linked list. * public class ListNode { * int val; * ListNode next; * ListNode() {} * ListNode(int val) { this.val = val; } * ListNode(int val, ListNode next) { this.val = val; this.next = next; } * } */ class Solution { public ListNode addTwoNumbers(ListNode l1, ListNode l2) { int chu = (l1.val+l2.val)/10; //记录每次相加后的进位数 ListNode curr = new ListNode((l1.val+l2.val)%10,null); //当前节点 ListNode root = curr;//根节点 //同时满足三个条件,循环才会结束 while (l1.next!=null || l2.next!=null || chu!=0){ //如果节点已经是空,循环未结束,则val设为0; int l1Val = 0; if(l1.next != null){ l1Val = l1.next.val; //不为空则继续下一次 l1 = l1.next; } int l2Val = 0; if(l2.next != null){ l2Val = l2.next.val; //不为空则继续下一次 l2 = l2.next; } //计算三者的和 int he = l1Val + l2Val + chu; //重置进位数 chu = he/10; //建立节点 ListNode listNode = new ListNode(he%10,null); //指向建立的节点 curr.next = listNode; //下一个循环 curr = listNode; } return root; } }
时间复杂度:O(n),空间复杂度:O(1)
再继续看升级版:445. 两数相加 II
给你两个 非空 链表来代表两个非负整数。数字最高位位于链表开始位置。它们的每个节点只存储一位数字。将这两数相加会返回一个新的链表。
你可以假设除了数字 0 之外,这两个数字都不会以零开头。
进阶:
如果输入链表不能修改该如何处理?换句话说,你不能对列表中的节点进行翻转。
示例:
输入:(7 -> 2 -> 4 -> 3) + (5 -> 6 -> 4)
输出:7 -> 8 -> 0 -> 7
因为只能从低位开始计算,因此需要用先进后出的容器,所以,栈。
/** * Definition for singly-linked list. * public class ListNode { * int val; * ListNode next; * ListNode() {} * ListNode(int val) { this.val = val; } * ListNode(int val, ListNode next) { this.val = val; this.next = next; } * } */ class Solution { public ListNode addTwoNumbers(ListNode l1, ListNode l2) { Deque<Integer> deque1 = new LinkedList<>(); Deque<Integer> deque2 = new LinkedList<>(); //压栈 while (l1 != null){ deque1.push(l1.val); l1 = l1.next; } //压栈 while (l2 != null){ deque2.push(l2.val); l2 = l2.next; } int chu = 0; ListNode root = null; while (!deque1.isEmpty() || !deque2.isEmpty() || chu>0){ // int d1Val = deque1.isEmpty()?0:deque1.pop(); int d2Val = deque2.isEmpty()?0:deque2.pop(); ListNode listNode = new ListNode((chu+d1Val+d2Val)%10); chu = (chu+d1Val+d2Val)/10; listNode.next = root; root = listNode; } return root; } }
时间复杂度:O(max(m,n))。
空间复杂度:O(m+n)

浙公网安备 33010602011771号