day05 web资讯管理平台(⿊⻢头条)
今日⽬标
- 针对登录模块实施测试设计
- 针对发布⽂章模块实施测试设计
1. 项目介绍
- 类型:web资讯管理平台(⿊⻢头条)
- ⼦系统:

- 实施模块(功能测试)
- 登录
- 发布⽂章
2. 项目实施
1、分析需求
2、设计测试点
3、编写⽤例覆盖测试点
4、执⾏⽤例
5、缺陷管理
6、测试总结
2.1 登录


- 用例(登录成功、⼿机号逆向)

- ⽤例(验证码逆向)

- ⽤例(兼容、布局)

- 滑块

2.2 发布⽂章



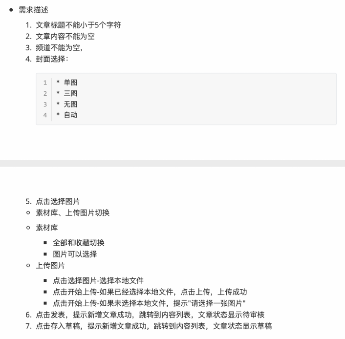
- ⽤例(发布⽂章)




今日⽬标

1、分析需求
2、设计测试点
3、编写⽤例覆盖测试点
4、执⾏⽤例
5、缺陷管理
6、测试总结












