今天又打开 Monica AI 网站,试试看网站有啥变化。
给我的第一个感觉是支持的大模型更多了,列表挺长的,一屏都放不下:

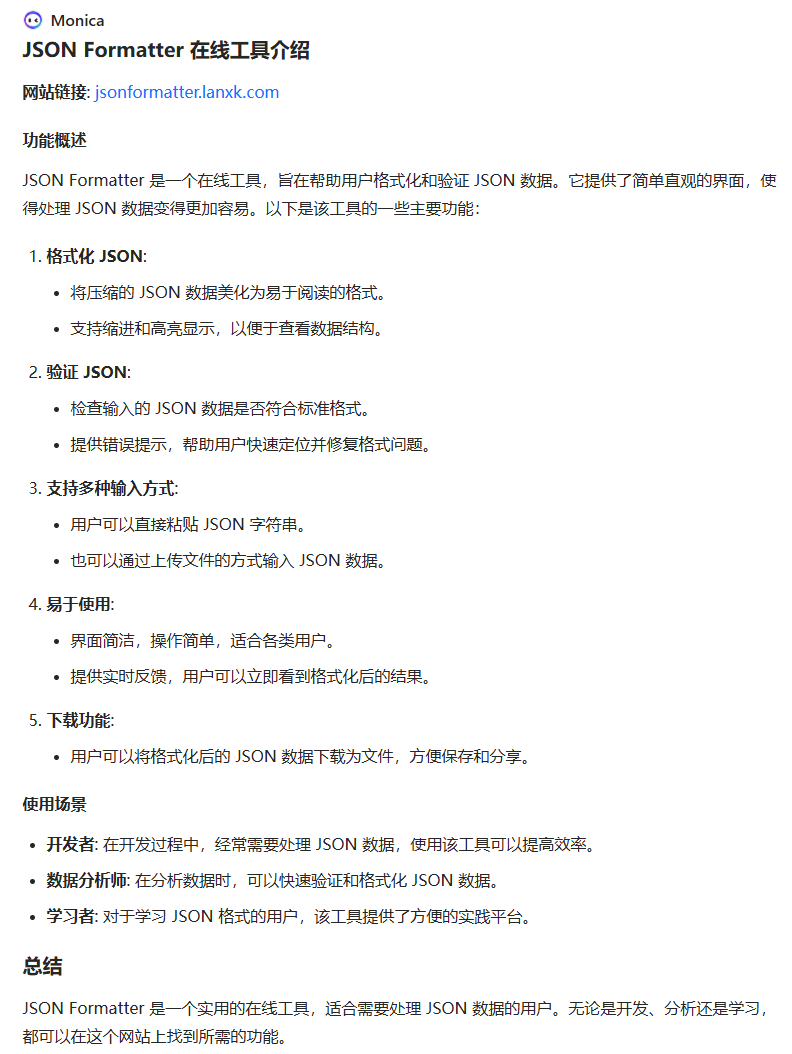
然后请他帮我介绍一下 https://jsonformatter.lanxk.com/ 这个 JSON Formatter 在线工具网站,生成的速度非常快,总结的也基本上没啥问题,如下图所示:
JSON Formatter 在线工具介绍 - Monica AI Chat

这是以前的一个对话,可以对比一下效果:
2025.11.01 更新:
2025.11.16 更新(对比看看是不是比原来更好一些了?):
JSON Formatter 网站介绍 - Monica AI Chat
2026.1.2 更新:
Markdown 转 Word 工具介绍 - Monica AI Chat
2026.1.7 更新:
Introduction to the Markdown to PDF Converter - Monica AI Chat
浙公网安备 33010602011771号