电商产品评论数据情感分析
1、评论去重的代码
import pandas as pd
import re
import jieba.posseg as psg
import numpy as np
# 去重,去除完全重复的数据
reviews = pd.read_csv("./reviews.csv")
reviews = reviews[['content', 'content_type']].drop_duplicates()
content = reviews['content']

2、数据清洗、分词、词性标注、去除停用词代码
# 去除去除英文、数字等
# 由于评论主要为京东美的电热水器的评论,因此去除这些词语
strinfo = re.compile('[0-9a-zA-Z]|京东|美的|电热水器|热水器|')
content = content.apply(lambda x: strinfo.sub('', x))
worker = lambda s: [(x.word, x.flag) for x in psg.cut(s)] # 自定义简单分词函数
seg_word = content.apply(worker)
# 将词语转为数据框形式,一列是词,一列是词语所在的句子ID,最后一列是词语在该句子的位置
n_word = seg_word.apply(lambda x: len(x)) # 每一评论中词的个数
n_content = [[x+1]*y for x,y in zip(list(seg_word.index), list(n_word))]
index_content = sum(n_content, []) # 将嵌套的列表展开,作为词所在评论的id
seg_word = sum(seg_word, [])
word = [x[0] for x in seg_word] # 词
nature = [x[1] for x in seg_word] # 词性
content_type = [[x]*y for x,y in zip(list(reviews['content_type']), list(n_word))]
content_type = sum(content_type, []) # 评论类型
result = pd.DataFrame({"index_content":index_content,
"word":word,
"nature":nature,
"content_type":content_type})
# 删除标点符号
result = result[result['nature'] != 'x'] # x表示标点符号
# 删除停用词
stop_path = open("./stoplist.txt", 'r',encoding='UTF-8')
stop = stop_path.readlines()
stop = [x.replace('\n', '') for x in stop]
word = list(set(word) - set(stop))
result = result[result['word'].isin(word)]
# 构造各词在对应评论的位置列
n_word = list(result.groupby(by = ['index_content'])['index_content'].count())
index_word = [list(np.arange(0, y)) for y in n_word]
index_word = sum(index_word, []) # 表示词语在改评论的位置
# 合并评论id,评论中词的id,词,词性,评论类型
result['index_word'] = index_word

3、提取含有名词的评论
# 提取含有名词类的评论 ind = result[['n' in x for x in result['nature']]]['index_content'].unique() result = result[[x in ind for x in result['index_content']]]

4、绘制词云
import matplotlib.pyplot as plt
from wordcloud import WordCloud
frequencies = result.groupby(by = ['word'])['word'].count()
frequencies = frequencies.sort_values(ascending = False)
backgroud_Image=plt.imread('./pl.jpg')
wordcloud = WordCloud(font_path="C:\Windows\Fonts\STZHONGS.ttf",
max_words=100,
background_color='white',
mask=backgroud_Image)
my_wordcloud = wordcloud.fit_words(frequencies)
plt.imshow(my_wordcloud)
plt.axis('off')
plt.show()
# 将结果写出
result.to_csv("./word.csv", index = False, encoding = 'utf-8')

5、匹配情感词
import pandas as pd
import numpy as np
word = pd.read_csv("./word.csv")
# 读入正面、负面情感评价词
pos_comment = pd.read_csv("./正面评价词语(中文).txt", header=None,sep="\n",
encoding = 'utf-8', engine='python')
neg_comment = pd.read_csv("./负面评价词语(中文).txt", header=None,sep="\n",
encoding = 'utf-8', engine='python')
pos_emotion = pd.read_csv("./正面情感词语(中文).txt", header=None,sep="\n",
encoding = 'utf-8', engine='python')
neg_emotion = pd.read_csv("./负面情感词语(中文).txt", header=None,sep="\n",
encoding = 'utf-8', engine='python')
# 合并情感词与评价词
positive = set(pos_comment.iloc[:,0])|set(pos_emotion.iloc[:,0])
negative = set(neg_comment.iloc[:,0])|set(neg_emotion.iloc[:,0])
intersection = positive&negative # 正负面情感词表中相同的词语
positive = list(positive - intersection)
negative = list(negative - intersection)
positive = pd.DataFrame({"word":positive,
"weight":[1]*len(positive)})
negative = pd.DataFrame({"word":negative,
"weight":[-1]*len(negative)})
posneg = positive.append(negative)
# 将分词结果与正负面情感词表合并,定位情感词
data_posneg = posneg.merge(word, left_on = 'word', right_on = 'word',
how = 'right')
data_posneg = data_posneg.sort_values(by = ['index_content','index_word'])
6、修正情感倾向
# 根据情感词前时候有否定词或双层否定词对情感值进行修正
# 载入否定词表
notdict = pd.read_csv("./not.csv")
# 处理否定修饰词
data_posneg['amend_weight'] = data_posneg['weight'] # 构造新列,作为经过否定词修正后的情感值
data_posneg['id'] = np.arange(0, len(data_posneg))
only_inclination = data_posneg.dropna() # 只保留有情感值的词语
only_inclination.index = np.arange(0, len(only_inclination))
index = only_inclination['id']
for i in np.arange(0, len(only_inclination)):
review = data_posneg[data_posneg['index_content'] ==
only_inclination['index_content'][i]] # 提取第i个情感词所在的评论
review.index = np.arange(0, len(review))
affective = only_inclination['index_word'][i] # 第i个情感值在该文档的位置
if affective == 1:
ne = sum([i in notdict['term'] for i in review['word'][affective - 1]])
if ne == 1:
data_posneg['amend_weight'][index[i]] = -\
data_posneg['weight'][index[i]]
elif affective > 1:
ne = sum([i in notdict['term'] for i in review['word'][[affective - 1,
affective - 2]]])
if ne == 1:
data_posneg['amend_weight'][index[i]] = -\
data_posneg['weight'][index[i]]
# 更新只保留情感值的数据
only_inclination = only_inclination.dropna()
# 计算每条评论的情感值
emotional_value = only_inclination.groupby(['index_content'],
as_index=False)['amend_weight'].sum()
# 去除情感值为0的评论
emotional_value = emotional_value[emotional_value['amend_weight'] != 0]
7、查看情感分析的结果
# 给情感值大于0的赋予评论类型(content_type)为pos,小于0的为neg
emotional_value['a_type'] = ''
emotional_value['a_type'][emotional_value['amend_weight'] > 0] = 'pos'
emotional_value['a_type'][emotional_value['amend_weight'] < 0] = 'neg'
# 查看情感分析结果
result = emotional_value.merge(word,
left_on = 'index_content',
right_on = 'index_content',
how = 'left')
result = result[['index_content','content_type', 'a_type']].drop_duplicates()
confusion_matrix = pd.crosstab(result['content_type'], result['a_type'],
margins=True) # 制作交叉表
(confusion_matrix.iat[0,0] + confusion_matrix.iat[1,1])/confusion_matrix.iat[2,2]
# 提取正负面评论信息
ind_pos = list(emotional_value[emotional_value['a_type'] == 'pos']['index_content'])
ind_neg = list(emotional_value[emotional_value['a_type'] == 'neg']['index_content'])
posdata = word[[i in ind_pos for i in word['index_content']]]
negdata = word[[i in ind_neg for i in word['index_content']]]
# 绘制词云
import matplotlib.pyplot as plt
from wordcloud import WordCloud
# 正面情感词词云
freq_pos = posdata.groupby(by = ['word'])['word'].count()
freq_pos = freq_pos.sort_values(ascending = False)
backgroud_Image=plt.imread('./pl.jpg')
wordcloud = WordCloud(font_path="C:\Windows\Fonts\STZHONGS.ttf",
max_words=100,
background_color='white',
mask=backgroud_Image)
pos_wordcloud = wordcloud.fit_words(freq_pos)
plt.imshow(pos_wordcloud)
plt.rcParams['font.sans-serif'] = 'SimHei' # 设置中文显示
plt.axis('off')
plt.show()
# 负面情感词词云
freq_neg = negdata.groupby(by = ['word'])['word'].count()
freq_neg = freq_neg.sort_values(ascending = False)
neg_wordcloud = wordcloud.fit_words(freq_neg)
plt.imshow(neg_wordcloud)
plt.rcParams['font.sans-serif'] = 'SimHei' # 设置中文显示
plt.axis('off')
plt.show()
# 将结果写出,每条评论作为一行
posdata.to_csv("./posdata.csv", index = False, encoding = 'utf-8')
negdata.to_csv("./negdata.csv", index = False, encoding = 'utf-8')

8、建立词典及语料库
import pandas as pd
import numpy as np
import re
import itertools
import matplotlib.pyplot as plt
# 载入情感分析后的数据
posdata = pd.read_csv("./posdata.csv", encoding = 'utf-8')
negdata = pd.read_csv("./negdata.csv", encoding = 'utf-8')
from gensim import corpora, models
# 建立词典
pos_dict = corpora.Dictionary([[i] for i in posdata['word']]) # 正面
neg_dict = corpora.Dictionary([[i] for i in negdata['word']]) # 负面
# 建立语料库
pos_corpus = [pos_dict.doc2bow(j) for j in [[i] for i in posdata['word']]] # 正面
neg_corpus = [neg_dict.doc2bow(j) for j in [[i] for i in negdata['word']]] # 负面

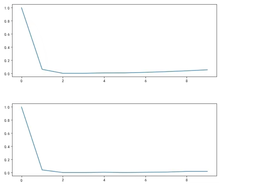
9、主题数寻优
# 构造主题数寻优函数
def cos(vector1, vector2): # 余弦相似度函数
dot_product = 0.0;
normA = 0.0;
normB = 0.0;
for a,b in zip(vector1, vector2):
dot_product += a*b
normA += a**2
normB += b**2
if normA == 0.0 or normB==0.0:
return(None)
else:
return(dot_product / ((normA*normB)**0.5))
# 主题数寻优
def lda_k(x_corpus, x_dict):
# 初始化平均余弦相似度
mean_similarity = []
mean_similarity.append(1)
# 循环生成主题并计算主题间相似度
for i in np.arange(2,11):
lda = models.LdaModel(x_corpus, num_topics = i, id2word = x_dict) # LDA模型训练
for j in np.arange(i):
term = lda.show_topics(num_words = 50)
# 提取各主题词
top_word = []
for k in np.arange(i):
top_word.append([''.join(re.findall('"(.*)"',i)) \
for i in term[k][1].split('+')]) # 列出所有词
# 构造词频向量
word = sum(top_word,[]) # 列出所有的词
unique_word = set(word) # 去除重复的词
# 构造主题词列表,行表示主题号,列表示各主题词
mat = []
for j in np.arange(i):
top_w = top_word[j]
mat.append(tuple([top_w.count(k) for k in unique_word]))
p = list(itertools.permutations(list(np.arange(i)),2))
l = len(p)
top_similarity = [0]
for w in np.arange(l):
vector1 = mat[p[w][0]]
vector2 = mat[p[w][1]]
top_similarity.append(cos(vector1, vector2))
# 计算平均余弦相似度
mean_similarity.append(sum(top_similarity)/l)
return(mean_similarity)
# 计算主题平均余弦相似度
pos_k = lda_k(pos_corpus, pos_dict)
neg_k = lda_k(neg_corpus, neg_dict)
# 绘制主题平均余弦相似度图形
from matplotlib.font_manager import FontProperties
font = FontProperties(size=14)
#解决中文显示问题
plt.rcParams['font.sans-serif']=['SimHei']
plt.rcParams['axes.unicode_minus'] = False
fig = plt.figure(figsize=(10,8))
ax1 = fig.add_subplot(211)
ax1.plot(pos_k)
ax1.set_xlabel(' ', fontproperties=font)
ax2 = fig.add_subplot(212)
ax2.plot(neg_k)
ax2.set_xlabel(' ', fontproperties=font)

10、LDA主题分析
# LDA主题分析
pos_lda = models.LdaModel(pos_corpus, num_topics = 3, id2word = pos_dict)
neg_lda = models.LdaModel(neg_corpus, num_topics = 3, id2word = neg_dict)
pos_lda.print_topics(num_words = 10)
neg_lda.print_topics(num_words = 10)


浙公网安备 33010602011771号