C语言-复杂的指针关系
非法的指针

指针表达式


数组和指针
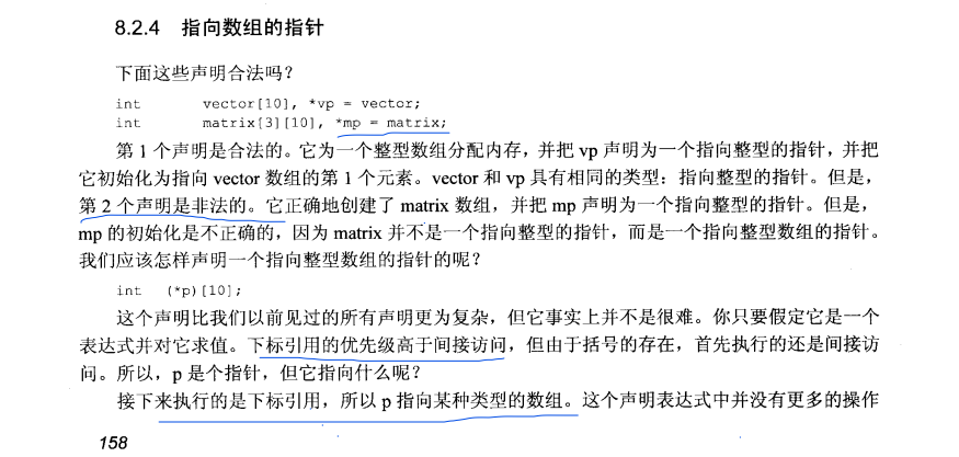
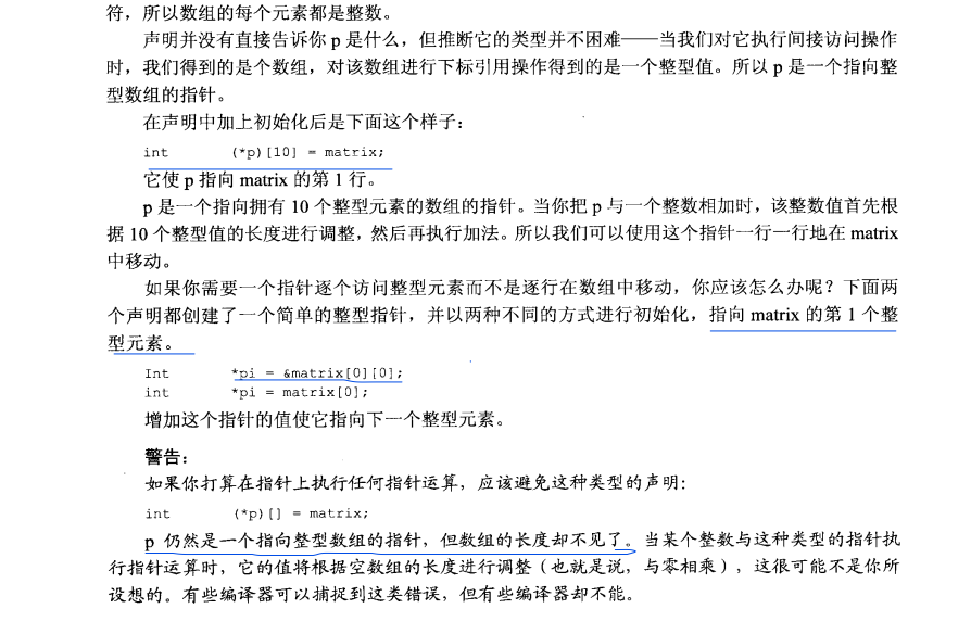
指向数组的指针


指针数组

指针和数组的总结


字符串



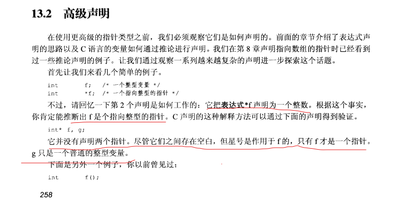
指针的高级声明(花里胡哨)



函数指针
函数指针 - Sunsin - 博客园 (cnblogs.com)
#include <stdio.h> int main() { int* a ; *a = 12; return 0; }

字符串和指针















函数指针 - Sunsin - 博客园 (cnblogs.com)
#include <stdio.h> int main() { int* a ; *a = 12; return 0; }

