OO第二单元(电梯)总结
在对第二单元的电梯进行分析之前,先给出整体架构(如下图所示):
-
线程:输入线程、调度器(Scheduler)线程、若干电梯线程
-
共享对象:
-
RequestQueue:总候乘表,输入线程输入请求,调度器进行调度。
-
ProcessingQueue:局部候乘队列,调度器把请求分配到各局部队列,再由对应电梯线程处理。
-
Exchange:换乘队列,各电梯线程将无法处理的请求输入,再由调度器将其分配到可处理的电梯的局部候乘队列当中。
-
-
控制器(Controller):电梯内置属性,即电梯的运行策略。
本单元三次作业的架构没有较大的变化,仅在第三次作业中为了支持换乘而加了共享对象exchange。
一、同步块设置和锁的选择
第一、二次作业
第一、二次作业的架构完全没有改变,因此同步块设置几乎一致。同步设置就是使用synchronized关键字,对共享对象加锁。为了精简锁的设置(减少一个线程同时拿到多个锁的情况来减少死锁),设计了让共享的总候乘表(RequestQueue)仅由输入线程和调度器(scheduler)共享、局部队列(ProcessingQueue)仅由调度器和电梯共享,结束信号通过共享对象传递。
同时设计时尽量减小临界区,这主要体现在对局部队列(ProcessingQueue)的加锁:在调度器(scheduler)中,仅在要将请求分配到局部队列的时候,对特定局部队列加锁;在电梯线程中,把移动等不需要局部队列而耗时较长的操作放在临界区外。值得注意的是,有时候“只有使用的时候才锁”的理想临界区不一定能够实现。比如需要多次对共享对象同一时刻状态进行判断或者交互的时候,最好尽量把这些判断、交互整体都放在同一个临界区内,避免因为不一致(这个可能需要特定情况才会触发BUG)产生影响。当然这个要具体实现具体分析。
第三次作业
第三次作业依然是使用synchronized关键字,对共享对象加锁。因为加了共享对象换成队列(exchange),由调度器和电梯共享。在调度器当中,由于exchange中的请求是直接分配到局部队列(ProcessingQueue)中的,因此无可避免的会出现嵌套加锁情况(见下图左)。而电梯进程中也会用到有从局部队列(ProcessingQueue)中找到换乘的乘客并将其加入到exchange的过程,因此需要注意避免死锁(见下图中)。由于我的电梯运行由一个Instruction类(指令)来控制,里面存储了所有进出的乘客(自然包括了换乘的)以及下一楼层,因此我最终是将两者的临界区分开(见下图右),避免了死锁。

为了提高效率,共享对象内部使用CopyOnWriteArrayList,支持并发读写。
二、调度器设计
1、全局调度器(Scheduler)
第一次作业
由于只有单部电梯,所以直接把候乘表里的所有请求都分配到局部队列即可。
第二次作业
优先相应增加新电梯的请求。
分配上,对于一个请求,考虑与请求运行方向相同且最近的电梯。由于本次作业的多部电梯都是相同的,个人认为按人数平均分配十分重要。因此上述原则仅在电梯的总任务数(当前局部队列+电梯里的)小于平均值(向上取整)时有效。无效时分配给人数小于平均值的电梯。此外,为了适应Morning模式下的电梯策略(详见后文),也特意设计了一个MorningDispatch方法。由于Morning模式下乘客初始都在1层,因此这里采用的就是平均分配原则,并且为了支持电梯策略中的捎带(少于2人先等待),会优先填满处于等待状态的电梯。
相应的线程间交互主要指调度器如何获得电梯运行状态,进而做出分配。这里设计了一个ElState类,用于存储电梯当前楼层、方向、总任务数量、状态(等待、运行等)信息,由电梯线程的getElState方法生成。由于电梯内部存储请求的容器使用CopyOnWriteArrayList,读取信息时可以保证短暂同步(也保证安全),因此在调度器中直接调用电梯线程的getElState方法得到电梯信息。
第三次作业
第三次作业的电梯之间有差别,难以判断分配方法,同时还需要考虑是否换乘。因此本次调度器当中,将不换成与换乘的方案全部通过模拟电梯得到一个预估的时间,选择耗时最小的方案。
这里的换乘方案是一个静态的换乘方案,将当前任务拆解成若干个任务(拆解楼层,不指定电梯,电梯最终由模拟电梯的结果决定)。主要原则如下:
- 如果楼层都是奇数,依据楼层可以考虑一次换乘(换乘点为3层)
- 都是偶数且楼层差大于10,考虑两次换乘(换乘点为起点-1、终点-1)
- 一奇一偶且楼层差大于5,考虑一次换乘(换乘点为偶数层+/-1)
这里楼层差的设置是为了弥补换乘代价。虽然这种换乘方案并不一定最优,但是也多提供了一种选择。为支持处理换乘方案,对PersonRequest进行封装,存储了任务序列,并且提供update方法获得下一个任务。
对于一个请求,先通过调度器的createMission方法得到可能的换乘方案,再将不换乘与换乘的方案投入模拟电梯运行,即复制当前的电梯状态以及对应策略,计算至该请求运行完的时间,选择最优。
线程的交互也主要指调度器如何调用模拟电梯。与第二次作业类似,将ElState类换成了Simulator类,用于复制当前电梯状态并估计时间,由电梯线程的buildSimulator方法生成并调用其simulate方法进行预估。因此调度器直接调用各电梯的buildSimulator方法即可。
2、电梯策略(Controller)
在设计中,Controller类是电梯线程的一个内部属性,有一个decideNextFloor方法决策下一楼层与进出的乘客(同时会完成等候队列、电梯内乘客队列的更改),同时存储辅助决策的信息(比如最高楼层、最大载客量)。根据模式的不同,设计了三个子类,其决策算法如下:
- Morning:因为乘客相对密集,故当电梯内凑够一定人数才运行
- Night:等候乘表全部读完再决策,先把高层的接走
- Random:LOOK算法
实际上,Night策略仅适用于第一次作业,因为加电梯的请求可以不一起抵达。Morning策略我一开始设置为满载才运行,后来发现效果不好,改为了至少2人。
三、可扩展性分析
第三次的UML类图如下图所示。重要的类有(一些类的介绍在前文已提及):
- 线程:InputThread、Schedule(全局调度器)、ElevatorThread、MainClass
- 封装的共享对象:RequestQueue(总候乘表)、ProcessingQueue(局部队列)
- 电梯相关:Controller(电梯策略,含子类)、Simulator(模拟电梯)、Instruction(电梯运行指令)、ElevatorThreadFactory(工厂)
- 支持换乘的请求封装:Person
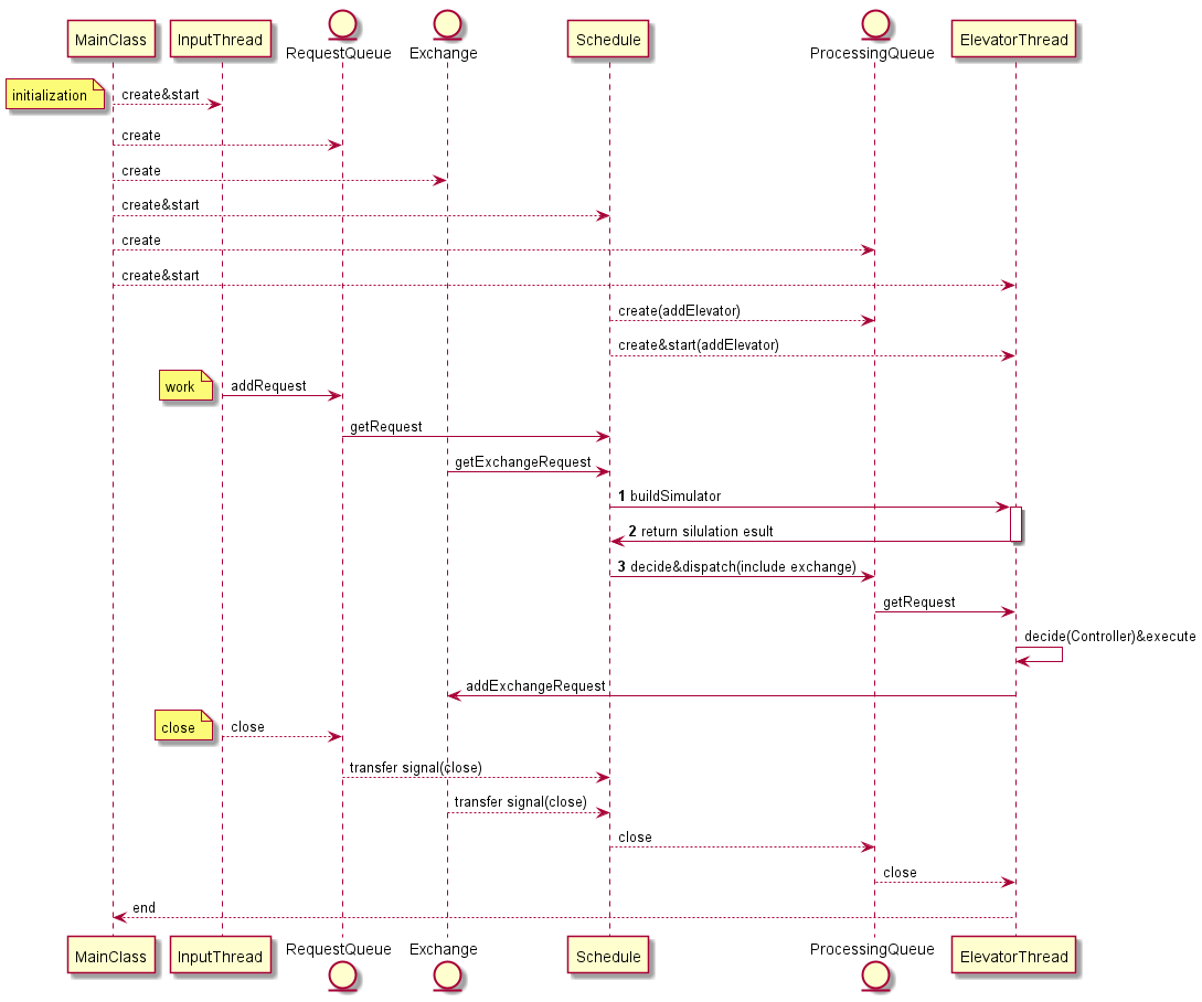
协作图如下图所示(方框表示线程,圆形表示共享对象,重点在第二部分work,第一、三部分示意如何启动与结束):
分析可扩展性
其实个人认为第三次作业的架构扩展性还是不错的。这尤其体现在功能方面的扩展。首先在电梯上,使用工厂模式建造,一是可以灵活设置电梯的静态参数(比如载客量等),二是结合Controller的继承可以实现不同的电梯局部调度算法。其次在调度算法上,使用了模拟电梯,而其核心也是用电梯的Controller做预测,因此也普遍适用于任何类型的电梯。因此这个架构可以支持以后更多类型的电梯。而且这个架构各类的职责、协作方式也很清晰,如果对某一部分进行扩展也相对方便。
而在性能方面,如果想要优化电梯的局部调度策略,可以通过实现Controller子类来实现。但是对于全局调度策略,可能会比较难扩展。当要加入更多的考虑因素时,可能需要修改最优方案的选择原则(修改Schedule里的方法)。
四、自己及他人程序DEBUG
我仅在第二次作业强测中有一个点RTLE,但实际上未改动交上去后又能通过,且本次多次测试都未超时。可能是因为数据较强,运行时间接近210秒。为此我在第三次作业中改用模拟电梯优化策略。
在三次作业中均未发现他人的BUG。不过通过对于一些其他同学hack的数据分析,发现主要是一些比较边界的数据。这能测出的BUG大致有两种:一种是电梯逻辑有漏洞,在运行到边界的情况后可能有问题;二是密集的1到20层这样的极端数据可能会触发一些线程安全的BUG,或者因为策略而TLE。因此这也为自己测试时手动构造数据提供思路。
在第三次作业时搭建了自动测评机测试随机数据,在生成的时候也特意生成了一些极端数据。不过对于线程安全问题,一个测试点只测一次可能较难测出问题,因此最好是多次测试。
五、心得体会
1、线程安全
经过三次作业,对如何保证线程安全有了更深入的理解。在设计上预防线程安全问题,首先是需要将锁加在共享对象上。其次,是临界区大小的设置、以及多个不同对象的临界区如何设置(详见第一部分)。此外,为提高效率,还有更灵活的锁选择(读写锁等,遗憾的是没有尝试),以及线程安全容器的运用。
多线程令人印象深刻的是DEBUG环节。由于多线程运行的不确定性,一些隐蔽的线程BUG或许无法复现。所幸的是本单元作业中我的BUG基本可以复现。DEBUG中使用System.out.println打印出锁的获得与释放信息,能较好定位死锁情况。
2、层次化设计
好的架构是成功的一半。得益于参考了实验的架构,我的架构中各类遵循SRP原则,因此在迭代开发时只需要对个别类进行修改或扩展;同时,清晰、层次化的架构让共享对象仅被必要的线程访问,避免了许多线程安全问题。因此,在实现之前花时间设计架构,分析清楚需要哪几个类、每个类的职责是什么、不同类之间如何交互、交互的同步问题,将有助于理清多线程的逻辑。
在设计过程中也要善用设计模式,比如这次电梯我就使用了策略模式,灵活支持不同的电梯运行策略;在电梯运行中参考了命令模式的思想,生成Instruction类的不同对象来指挥电梯运行;生成不同电梯运用了工厂模式;以及线程之间的生产者—消费者模式。借鉴设计模式,再结合自己的想法,往往有助于能够得到更好的架构与实现。

浙公网安备 33010602011771号