《战双帕弥什》游戏分析
作者:卡卡Chika
联系邮箱:291797204@qq.com

简述:《战双帕弥什》是一款末世科幻题材的3D动作手游 ,故事背景发生在未来人类与帕弥什病毒之间的战斗,讲述末世背景下的爱与希望;游戏上以快节奏的战斗为主,采用三消球作为技能释放的基础。游戏于2019年12月5日全平台公测。
目标玩家:快节奏3D动作类游戏爱好者,二次元爱好者,末世科幻题材爱好者。
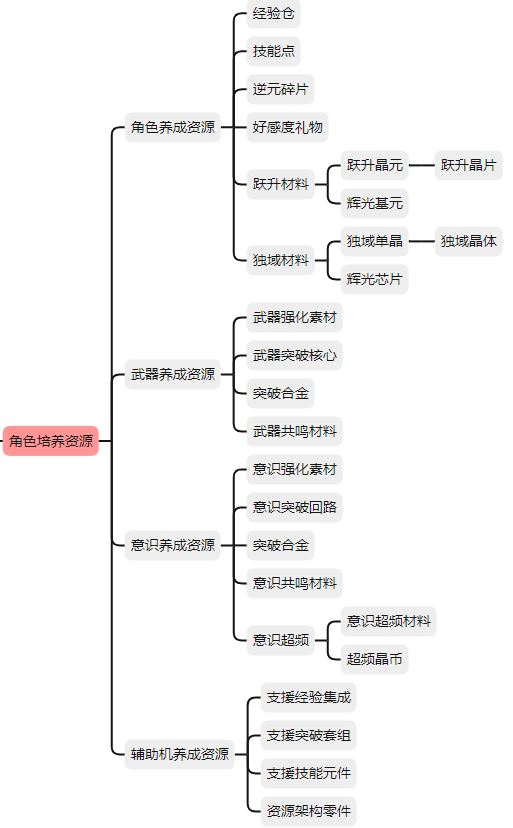
一、游戏系统框架

二、分析
1.资源系统
1.1整体设计目的
设定游戏养成及玩家战斗目标的基建系统。
1.2货币层
| 货币名称 | 货币消耗 | 货币产出 |
|---|---|---|
| 血清 | 体力系统,参与部分玩法使用 | 6分钟自然恢复+1;使用血清组获得;黑卡购买; |
| 螺母 | 通用货币,用于养成系统 | 参与游戏玩法;完成任务;完成成就;黑卡购买;礼包获得; |
| 黑卡 | 高级货币,用于兑换各类研发卷,购买血清,螺母 | 参与游戏玩法;完成任务;礼包获得;完成成就; |
| 虹卡 | 充值货币,用于购买商城礼包和兑换黑卡 | 充值获得; |
| 研发卷 | 抽卡系统所用货币 | 黑卡兑换,参与游戏玩法;完成任务;礼包获得; |
| ”商店代币“如:贸易凭据、战区影响力等 | 商店代币,用于兑换养成材料,家具,意识,武器等 | 参与游戏玩法;完成任务;完成成就等 |
“商店代币”表
| 代币名称 | 代币用途 | 代币产出 |
|---|---|---|
| 战区影响力 | 用于战区商店,兑换6星意识,6星意识自选共鸣材料,跃升晶元,独域单晶 | 纷争战区 |
| 幻痛伤痕 | 用于幻痛商店,兑换S级泛用机体碎片,A级泛用机体碎片 | 幻痛囚笼 |
| ”版本主题材料副本代币“ | 用于版本主题活动商店,兑换6星意识,辉光芯片,辉光基元,6星·意识碎片,基础养成资源,好感礼物,家具等 | 版本主题材料副本 |
| 贸易凭据 | 用于凭据兑换台,兑换“S级泛用机体碎片,6星武器共鸣碎片,6星意识自选共鸣材料,超频晶元,跃升晶元,独域单晶 | 纷争战区,版本主题活动等 |
| 钽铁合矿 | 用于矿石商店,兑换支援架构零件 | 诺曼复兴战 |
| 联合绩点 | 用于指挥局商店-绩点商店,兑换S级独域机体碎片,超频晶元,超频催化剂 | 拟真围剿 |
| 行征战利品 | 用于指挥局商店-行征商店,兑换6星武器共鸣碎片,贸易凭据,跃升晶元,辉光基元,支援技能元件和基础养成资源等 | 众志行征 |
| 6星武器共鸣碎片 | 用于兑换商店-武器共鸣兑换商店,兑换6星武器共鸣材料 | 诺曼复兴战,凭据兑换台 |
| 涂装设计草稿 | 用于兑换商店-涂装兑换商店,兑换涂装设计图 | 宿舍任务 |
| 涂装设计图 | 用于涂装商店-角色·设计图商店,兑换角色涂装 | 涂装兑换商店 |
| S级逆元材料 | 用于碎片商店-S级·泛用机体,兑换S级泛用机体碎片 | 玩家分解溢出的S级角色碎片获得 |
| A级逆元材料 | 用于碎片商店-A级·泛用机体,兑换A级泛用机体碎片 | 分解溢出的A,B级角色碎片获得 |
| 跃升晶元 | 用于分解商店-跃升商店,兑换跃升晶片 | 厄愿潮声,版本主题活动等 |
| 独域单晶 | 用于分解商店-独域商店,兑换独域晶体 | 独域特攻 |
| 超频晶币 | 用于分解商店-超频共振商店,兑换超频材料 | 诺曼复兴战 |
| 6星·武器碎片 | 用于分解商店-6星·武器商店,兑换6星武器 | 分解6星武器 |
| 6星·意识碎片 | 用于分解商店-6星·意识商店,兑换6星意识 | 分解6星意识 |
| 5星·武器碎片 | 用于分解商店-5星·武器商店,兑换5星武器和意识强化素材 | 分解5星武器 |
| 5星·意识碎片 | 用于分解商店-5星·意识商店,兑换5星意识和武器强化素材 | 分解5星意识 |
| S级架构材料 | 用于分解商店-S级·支援碎片,兑换S级支援架构零件 | 分解S级辅助机 |
| A级架构材料 | 用于分解商店-A级·支援碎片,兑换A级支援架构零件 | 分解A级辅助机 |
1.3角色培养资源

1.4分析
①血清,游戏的体力系统,设置了自动恢复以及上限,作为手游碎片化设计,培养玩家登录游戏的习惯,同时能够控制玩家养成周期。
②螺母,参与游戏内多种养成方向的基础货币,核心来源依旧是消耗血清。
③黑卡,游戏的高级货币,主要消耗点在游戏核心付费点抽卡系统,主要投放途径是每日任务和每周任务奖励,且与抽卡道具(研发卷)做了货币分层,便于对投放资源的控制。
④设置多种“商店代币”与不同玩法产出消耗循环一一对应,因此养成资源也针对不同养成方向分类产出多样化,增加了游戏内容,使玩法之间相对独立,更容易进行拓展迭代。
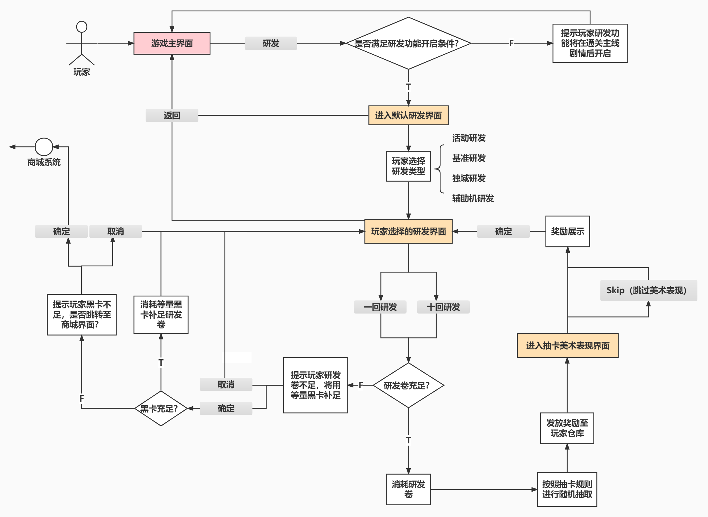
2.抽卡系统
2.1整体设计目的
①提供玩家获取角色、武器、辅助机的途径;
②提供消耗研发卷的出口;
③主要消费点设计。
2.2逻辑流程图

2.3研发类型
| 研发类型 | 研发方向 | 保底机制 | 抽取到稀有物品为up物品的概率 |
|---|---|---|---|
| 限定-活动研发 | 主题活动角色 | 60保底S | 100% |
| 命运主题活动 | 80~100随机保底S | 100% | |
| 降临狙击角色 | 60保底S | 70%(校准机制:当次抽取角色为非up角色,下一次抽出的角色必定为up角色) | |
| 命运降临狙击角色 | 80~100随机保底S | 70%(校准机制:当次抽取角色为非up角色,下一次抽出的角色必定为up角色) | |
| 心选狙击 | 60保底S | 100% | |
| 命运心选狙击 | 80~100随机保底S | 100% | |
| 周年限定 | 60保底S | 100% | |
| 命运周年限定 | 80~100随机保底S | 100% | |
| 常驻-基准研发 | 成员狙击(up A级角色) | 10保底A/60保底S | 版本档期新角色100%,其余80% |
| 狙击武器研发 | 30保底6星 | 80% | |
| 武器研发 | 30保底6星 | 无up物品 | |
| 常驻-独域研发 | 独域机体狙击角色 | 10保底S | 版本档期新角色100%,其余80% |
| 常驻-辅助机研发 | 辅助机狙击 | 20保底S | 版本档期新辅助机100%,其余80% |
2.4分析
①限定活动研发在保底机制上分为了【固定60保底】和【随机80~100保底】,同时也在部分研发方向上玩家“歪了”后设置校准机制,两种机制使玩家对于自身资源投入需求有了明确的范围,保护并提高玩家的游戏体验;
②保底机制中【随机80~100保底】相较【固定60保底】抽出S级泛用机体基础概率高,易利用到玩家的赌徒心理,刺激消费;
3.养成系统
3.1整体设计目的
①提供玩家提升角色,武器,意识,辅助机属性的途径;
②提供玩家消耗资源的出口。
3.2逻辑流程图

3.3养成方向
| 方向 | 方式 | 消耗 | 属性提升 | 限制条件 |
|---|---|---|---|---|
| 角色 | 升级 | 经验仓 | 低 | 不超过玩家等级上限,最高至80级 |
| 晋升 | 螺母 | 低 | 达到指定角色等级且通过指定剧情关卡 | |
| 进化 | 螺母+角色逆元碎片 | 高 | 无 | |
| 技能 | 螺母+技能点 | 中 | 随角色等级提高技能等级上限 | |
| 跃升 | 螺母+跃升晶片+辉光基元 | 高 | 特定角色 | |
| 独域 | 螺母+独域晶体+辉光芯片+技能点 | 高 | 特定角色 | |
| 武器 | 升级 | 螺母+武器强化素材或其他武器 | 中 | 可升级至等级上限,需突破提高等级上限,最高至45级 |
| 突破 | 螺母+武器突破核心+突破合金 | 低 | 武器等级达到等级上限且达到指定玩家等级 | |
| 共鸣 | 同星级武器或同星级武器共鸣材料 | 高 | 至多共鸣三次 | |
| 意识 | 升级 | 螺母+意识强化素材或其他意识 | 中 | 可升级至等级上限,需突破提高等级上限,最高至45级 |
| 突破 | 螺母+意识突破回路+突破合金 | 低 | 意识等级达到等级上限且达到指定玩家等级 | |
| 共鸣 | 同类型意识或同星级意识共鸣材料 | 中 | 至多共鸣两次 | |
| 超频共振 | 螺母+超频晶币或意识超频材料 | 高 | 意识达到最高等级上限且完成至少一次共鸣 | |
| 辅助机支援 | 升级 | 螺母+支援经验集成 | 中 | 可升级至等级上限,需突破提高等级上限,最高至30级 |
| 突破 | 螺母+支援突破套组 | 中 | 辅助机等级达到等级上限 | |
| 技能 | 螺母+支援技能元件 | 高 | 无 | |
| 进化 | 同类型辅助机 | 高 | 无 |
3.4分析
①在养成方向上的提升与资源消耗呈正相关,玩家的付出与成长落差小。
②设立分层养成系统,设立阶段性的养成目标,让玩家有针对性的养成方向选择,不同养成方向需要的特殊养成材料不同,给予玩家多次的养成反馈。
举例:
在游戏前期(1~80级),玩家收到的成长反馈间隔很短,但单次成长反馈弱:
玩家刚接触游戏,主要通过游戏引导关卡了解并熟悉游戏的各种战斗玩法、养成系统等,且关卡难度简单且提升低,养成消耗的资源也低,针对的养成角色也较少,一般在1~2个。
- 角色升级的成长反馈

- 晋升

每升一级提供的属性虽然少,但在游戏前期玩家等级提升快,同时角色等级达到一定条件和通关指定剧情副本可以逐渐开放角色的晋升用于提高角色的基础属性,这样玩家在游戏前期推动游戏引导的任务中也能一直有成长反馈。
-
角色技能等级提升
![]()
![]()
角色技能等级的提高直观体现在技能倍率的提高,玩家能清楚的认识到角色的伤害会提升,通关也会“变简单”。
在游戏中期(80~110级),玩家收到的成长反馈间隔会相对长一点,但成长反馈强:
随着玩家游玩时间增多,等级提高,对游戏的熟悉度提升,游戏玩法的开放等等,玩家对于角色的基础提升(等级、晋升、技能等)没有了过多的限制,会非常快速的完成,这时候玩家主要需要通过更高星的意识或者更高星的武器来提升自己的角色。
而意识以及意识的培养材料大部分是通过消耗血清刷取材料副本或者商店代币去兑换获得,且养成资源的需求量也随之增多,在这种情况下,就利用了体力系统的控制了玩家的养成周期,玩家的成长操作从【花少量时间消耗血清刷资源】→【花时间等血清刷资源】,但相对地,意识和武器给角色带来的属性提升比升级和晋升更加明显:
-
意识
![]()
每个角色可以携带六件意识,分为1、2、3、4、5、6号位置,每套意识也有六个位置,1、2、3号位置的意识提供大量的生命加成和会心加成,4、5、6号位置的意识提供大量的攻击和会心加成,大部分意识拥有两件套和四件套效果(部分拥有六件套效果),玩家可以自由搭配选择需求的效果。
-
意识共鸣和超频
![]()
通过消耗同套意识或意识共鸣材料获取共鸣技能(6星意识会绑定角色),每个意识可共鸣上下两个技能,6星意识获取共鸣技能后,可以在此基础上消耗超频晶币对意识进行超频,提升意识的基础属性。
综上一个角色的意识培养就需要 (6+12) 个意识 + 大量基础养成资源(强化突破素材) + 大量高级养成资源(超频晶币),正常一个活跃版本内(平均在40~50天)玩家追求两至三个角色从零到“正常毕业”,而战双在一般关卡队伍角色需求上至多要18个,每个版本又会推出新的角色,资源需求量会非常巨大,拉长了玩家的养成周期,不仅培养了玩家的游戏上线习惯,在资源产出的玩法上也能做绑定,提高游戏玩法的参与度。
在游戏后期(110级之后),玩家收到的成长反馈间隔会更长,但成长反馈也会更强:
玩家对角色的基础培养和武器意识培养上完成了大部分,角色提升点主要在角色进化,武器共鸣和辅助机进化上,在此之上也做了玩家分层,是游戏的主要消费点。
-
角色进化
![]()
角色进化不仅可以提高角色的属性成长,还可获得新的技能或者强化现有的技能,对角色的提升显著,游戏内也设置了玩法【幻痛囚笼】用来获取限定量的S级泛用机体碎片,需要花费的时间周期较长,为玩家提供长期的养成目标,提升了大部分玩家的游戏粘度。
从今年四月份的新角色开始在不同品阶之间又设立了分段式成长,使角色的进化曲线更加平滑,玩家更容易到体验角色的成长反馈,玩家在角色进化上的长期目标被分割成相较短期的多个目标,增加了玩家的游戏动力。
-
武器共鸣
![]()
为6星武器设置了三个共鸣技能槽,需要消耗【6星武器共鸣材料】或【6星武器】开启并永久绑定在当前装备该武器的角色上,不仅在玩家的角色养成周期的后期中有着非常显著的提升,还有多个技能可自由选择更换,面对不同作战情况时需要玩家思考技能搭配,增加了游戏的策略性。
而在相关玩法【诺曼复兴战】上使用少量【6星武器共鸣碎片】作为奖励进度激励,并且该玩法也是检验【角色培养程度】和【玩家熟练度】的关卡,在长时间内都是玩家的挑战目标。
-
辅助机进化
![]()
-
辅助机主动技能
![]()
-
辅助机被动技能
![]()
每个角色可携带一台辅助机,辅助机从A级开始,可以携带一个主动技能和被动技能,而辅助机每进化一次(即升阶),可携带的被动技能数量就多一个,每个辅助机的主动技能除了造成伤害外都有不同额外效果,如聚怪,给当前角色附加护盾等等,被动技能则是在提升携带该辅助机的角色的属性,如攻击力,伤害加成等,部分辅助机还能对特定角色有技能效果的加成(专属辅助机)。
游戏中日常投放辅助机相关资源集中在【诺曼复兴战】,玩家获取一轮奖励的周期在半个月左右,而主要奖励【A级辅助机】一般需要3轮,【S级辅助机】一般需要6轮,通过在付费手册30元档设置远超出价格的辅助机相关资源奖励,提高了玩家的付费意愿和游戏的活跃度。
4.玩法系统
4.1整体设计目的
①提供玩家资源的产出途径;
②提供玩家自主检验【角色培养程度】和【玩家操作熟练度】的主要途径;
③关联游戏主体战斗系统的表现;
4.2主界面UI简要分析
游戏主界面整体上以 灰、白、黑的冷色调组合和简约方块扁平化按钮呈现科技风格,而在按钮上虽然用很突出的“白底黑字/黑底白字”,但大量地增加其背景透明度,同时将左右两侧按钮做了一个向界面中央倾斜,使玩家目光主体不会被按钮过分吸引,转而集中在占据大部分界面正中央的助理角色,玩家上线游戏就能看到自己喜爱的角色,而不是多多重重的按钮。
而在使用上,系统详细功能大部分整合到主界面单独功能模块的二级页面上,算是目前二次元游戏比较统一的设计理念。

4.3战斗系统简要分析
4.3.1角色系统

-
角色获取
大部分通过抽卡系统获取。
-
角色外形
角色外形设计建立在世界观背景下的构造体(改造真人,保留人的意识的机械体),整体上是偏写实的二次元人物形象,外形上能清晰见到机械部件的设计(手的腕部,肘部,甚至整个手臂等),不仅面向了二次元用户设计,还针对性的面向喜好机械构造的用户设计。
其中包含角色和武器涂装,是游戏的主要付费点之一,角色涂装区分普通涂装和特效涂装,普通涂装可通过完成每日宿舍任务积累【涂装设计图】换取,也可以通过付费道具【虹卡】购买,而特效涂装大部分是通过【虹卡】购买,少部分通过类似【研发】的抽卡系统抽取。
![]()
-
角色能量
目前角色能量共有【物理】、【火】、【冰】、【暗】、【雷】五种。
设计目的:除了【物理】能量角色存在暴击和暴击伤害的额外伤害加成区间,本质上只是为了划分出不同的伤害类型,增加游戏内容,游戏后续的角色更新迭代不会太过混乱。
-
机体类型
分为【泛用机体】和【独域机体】,【泛用机体】适用于大部分游戏玩法,而【独域机体】拥有特殊的【独域】技能,适用于特定玩法。
-
职业
目前角色职业共有【进攻型】、【装甲型】、【辅助型】、【增幅型】和【先锋型】五种,前四种职业为【泛用机体】的职业类型,【先锋型】为【独域机体】的职业类型:
【进攻型】的主要作用是提供较高的直观伤害输出。
【装甲型】的主要作用是削减敌人的防御和抗性(见怪物系统)。
【辅助型】的主要作用是回复队伍生命值和为队伍提供部分伤害加成。
【增幅型】的主要作用是为队伍提供大量的伤害加成和一定的生命恢复量。
【先锋型】的主要作用是提供强大的伤害爆发输出。
设计目的:区分出不同的职业能够提高游戏的游戏性,不同职业拥有不同的技能特点,在队内担任的功能不同,玩家能够体验到不同的配队组合,角色技能组合,游戏内容和游戏的挑战性也能在此基础上拓展丰富。
-
角色属性
![]()
基础外属性有【生命】、【攻击】、【防御】、【会心】,游戏战斗内还有【闪避能量】、【必杀能量】、【核心被动充能条】、【角色韧性】等内属性。
-
角色技能
每个角色都拥有【基础技能】、【特殊技能】、【通用技能】和【进化技能】且效果基本不同,每个角色【核心技能】中的【核心被动】是技能系统的特色,关联起其他技能,组成游戏中核心的战斗机制。
![]()
4.3.2怪物系统
怪物等级从低到高为【普通级】、【精英级】和【BOSS级】。
-
怪物形象
【普通级】怪物多数为被帕弥什病毒感染的小型机械体,少数为类人型,主要以各种智能机械或者生物为原型
![]()
![]()
上以鱼类为原型,下以医疗机械为原型 【精英级】怪物多数为被帕弥什病毒感染的类人型智能机械体,攻击行为会增多。
![]()
![]()
参与剧情的部分【精英级】怪物 【BOSS级】怪物多数为在剧情中有重要参与的或者影响较大的角色,体型一般也较大,攻击行为上设计更多且更复杂,对玩家攻击做出的反馈也会更复杂。
![]()
![]()
上【九龙环城】剧情BOSS,下【空晓界限】剧情BOSS -
怪物属性
外属性【生命】、【霸体条】、【终结槽】
-
【霸体条】
![]()
【霸体条】(黄色长条) 部分怪物在拥有【霸体条】(黄色)时,自身会拥有额外的霸体和物理伤害减免,角色的攻击会削减【霸体条】(【装甲型】构造体削减效率提高,【物理】【装甲型】会再次提高),削减完后怪物会失去霸体和物理伤害减免的效果,一段时间后若怪物血量不为零,【霸体条】会恢复。
-
【终结槽】
![]()
【终结槽】(橙色长条) 部分怪物在拥有【终结槽】,当【终结槽】将为零时,开启了【独域】技能的【独域机体】可以释放终结技能直接将怪物的血量将为零。
内属性主要是【额外伤害减免】、【物理防御】、【物理抗性】、【元素抗性】、词条加成等
其中
【额外伤害减免】可被所有【装甲型】构造体降低。
【物理防御】可被【物理】【装甲型】构造体和部分意识效果降低。
【物理抗性】只能被【物理】【装甲型】的六星武器共鸣技能【聚合崩裂】降低。
【元素抗性】可被元素能量【装甲型】构造体和部分意识效果降低。
设计目的:与角色系统相辅,作为玩家的“敌人像”战斗目标,怪物类型多样化能提高玩家的战斗体验,重复感低。
-
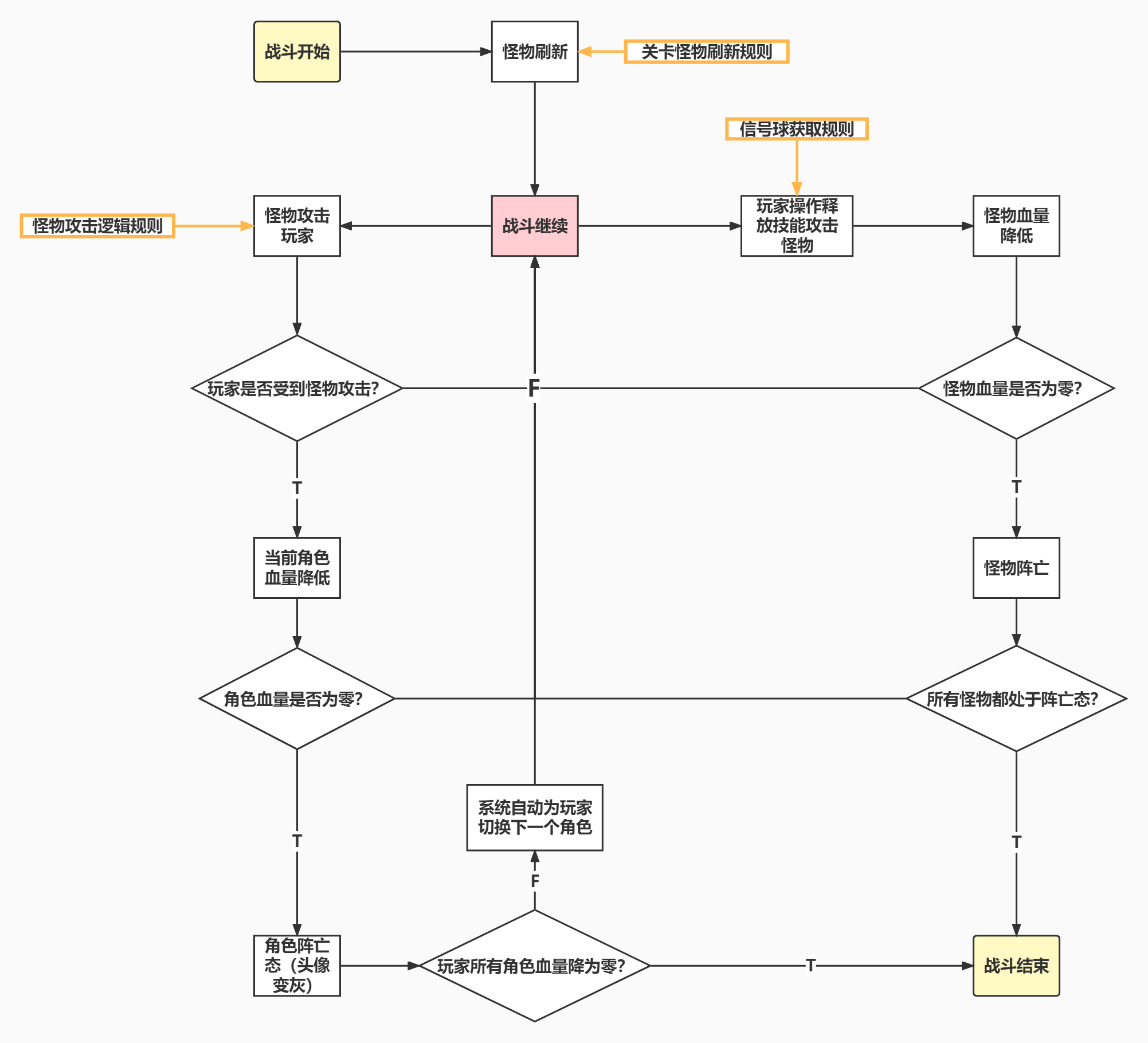
4.3.3战斗流程

4.3.4战斗机制
战斗小队:一个队伍最多可以上阵3个角色,可自由选择不同角色的队长技来给全队带来收益,角色区分【蓝】【红】【黄】三个位置。

消除信号球:战斗界面中点击颜色球即为释放信号球技能,连续三个信号球释放的技能一般会得到技能伤害强化奖励,而信号球的获取一般通过普通攻击获取(不同角色利用普通攻击获取信号球的效率不同,完整一套普通攻击得两个信号球)或者队员切换获取(第一次出场获取4个信号球,角色解锁终解技能额外获取3个,后续每次出场会获取4个信号球)
QTE:战斗中当前角色使用三消信号球,若颜色与后台某一队员所处的队伍位置颜色一致,即可以触发该队员的QTE技能,配合上角色的意识效果,基本都会有队伍增益buff奖励。
核心被动:不同角色的特殊技能,一般需要通过组合不同的按键技能触发,在整个玩家伤害流程中占据较高比重,是玩家在战斗过程中大部分操作(攻击怪物,消除信号球,闪避等)的服务对象。
战双开服至今,核心被动的触发方式从较为单一的按键组合【消除三消颜色球】+【消除指定信号球】(开服半年内的大部分角色)到为不同角色的设计不同的触发组合,例如:
【消除三消信号球】+【长按普通攻击按键】+【松开普通攻击按键】(拥有闪避判定)(万事·明觉)
【双击闪避键】+【消除任意信号球】(+【消除任意信号球】)/【单击闪避】(闪避判定成功)(+【消除任意信号球】)(丽芙·极昼)
【消除任意信号球】(+【单击必杀按键】)+【单击闪避】(闪避判定成功)+【连续点击普通攻击按键】(蒲牢·华钟)
核心被动的设计和进步降低了玩家的操作重复感且极大地提高了游戏内容,在当场战斗内至多能有三种不同的战斗方式,而战双在许多关卡内(例如:诺曼复兴战,据点战)需要上阵5个甚至6个队伍,还能配备上不同的增益buff给不同队伍去面对关卡内的不同环境。
超算空间:战斗中消耗闪避能量成功闪避攻击且超算空间技能未进入cd即进入超算空间,空间内敌人动作减缓,角色获得一次【将任意球视为三消信号球】的技能释放奖励。

从上可以得到玩家在安排战斗小队后一场战斗内的主要操作循环直至怪物无法提供压力刺激(怪物全部阵亡)或者玩家无法做出操作反馈(角色全部阵亡)。

4.3.5战斗节奏
怪物的行动相对角色缓慢,发动攻击时一般附加有【闪光提示】,而没有【闪光提示】的攻击一般也会有非常明显的前摇,玩家是否需要做出操作反馈取决于是否看到怪物的【闪光提示】或者攻击前摇,而反馈(一般是闪避,或者移动)会导向正向结果(躲开攻击、进入超算空间)还是负向结果(受到攻击,血量降低)则要看玩家对怪物不同攻击的熟悉程度,同时玩家操纵的角色是以高速移动和高频率攻击为主,需要注重的点(怪物攻击,环境攻击,闪避条,信号球,队友QTE,角色血量等)也较多 ,玩家的学习成本会提高,不过一旦熟悉了战斗的节奏,就很容易进入"获取信号球➡闪避进入超算空间➡触发高伤害输出手段(一般是角色核心被动+队员QTE)泄完球➡获取信号球"的游戏节奏中。
4.4任务系统
设计目的:主要为玩家做玩法引导,设立短期目标以及游戏各类资源的投放表现。
主要区分关卡任务、每日任务、每周任务、成就任务。
关卡任务:针对关卡目标,完成给予通关奖励。
每日任务:鼓励玩家上线,以活跃度分阶段设置少量奖励,任务目标大程度与玩家上线消耗体力以及部分常驻玩法的参与相关。
每周任务:鼓励玩家上线,高级货币【黑卡】的主要投放途径,驱动玩家参与游戏内活跃占比较高的常驻玩法,奖励主要与玩家参与度相关。
成就任务:单次任务,包含成长、通关、养成等的目标完成度奖励。
4.5逻辑流程图

4.6主要玩法
| 玩法名称 | 时间消耗 | 体力消耗 | 主要体验点 | 简要描述 |
|---|---|---|---|---|
| “剧情” | 目前一章平均在3~6小时 | 关卡数较少,一关消耗15血清 | 游戏剧情 | 随版本更新的游戏剧情关卡,关联游戏背景故事以及人物故事,往高演出高叙事发展 |
| 据点 | 中等 | 关卡数较多,一关消耗12血清 | 高难 | 不定期更新的挑战关卡,奖励黑卡资源 |
| “版本主题材料副本”/常驻材料副本 | 短 | 关卡数少,但需要重复刷取,一关消耗30血清/最后一关消耗30血清 | 获取商店代币/直接获取养成资源 | 随版本更新开启的材料副本关卡,通关一定次数后解锁扫荡功能 |
| 纷争战区 | 短 | 无 | 竞速,快节奏 | 每周两期的常驻关卡,奖励与玩家分数排名相关 |
| 幻痛囚笼 | 短 | 无 | 竞速 | 每周一期的常驻关卡,奖励与玩家分数排名相关 |
| 诺曼复兴战 | 中等 | 无 | 高难,策略 | 每月两期的常驻关卡,奖励与玩家攻克关卡数量相关 |
| 巴别塔 | 中等 | 无 | 高难,操作,玩家成就 | 不定期开启的挑战关卡,奖励与玩家攻克关卡数量相关 |
| 独域特攻 | 中等 | 无 | 操作观赏 | 不定期开启的挑战关卡,奖励与玩家攻克关卡的操作评分和时间相关 |
| 厄愿潮声 | 长 | 无 | 肉鸽元素,随机性,策略 | 常驻的挑战关卡 |
4.7分析
举例:
①每个版本都会开启较长时间的“材料副本”,玩家主要获取对应的商店代币以自由选择兑换需要的材料,如【意识】、【养成资源】、【限定家具】等。
- 材料副本

- 限时商店

副本时间消耗少,资源换取量多且自由,结合体力系统,作主要体力消耗点,培养玩家的"上线习惯"。
②纷争战区作为游戏的常驻玩法之一,玩家等级达到要求即可开启。
- 挑战分数

- 增益buff

- 时间限制

玩家每期战区会拥有不同增益buff和环境buff,自由组建队伍,可无限次数挑战,在限定时间内尽可能击败更多波次的敌人,获取更高的积分以提高自己的排名。
- 段位

- 排名

用段位划分出不同区间的玩家,主要由【角色培养程度】+【玩家操作熟练度】共同决定,同个段位内的玩家通过积分排名决定个人所处区间(晋级区,保级区和降级区),不同区间内将决定结算奖励和下一期的段位,【角色培养程度】可以比较直观地展示段位之间的差距,而【玩家操作熟练度】即操作区间可以弥补一定的【角色培养程度】差距,给予玩家一种“越过高山”的可能性,增强游戏的竞争度。
同时设置了不同段位的荣誉勋章作为奖励供玩家展示,从成就感方面提升玩家的游戏积极性;而从该玩法获取的商店代币【战区影响力】和【贸易凭据】,能够作用于指定商店获取高级的养成资源如【6星意识共鸣自选材料】和【6星武器共鸣碎片】等,在养成中”提升角色的属性“是大部分玩家的第一驱动力,直至达到当前所能及的上限,这样玩家就能长时间处在一个目标驱动循环中,提高了玩家的游戏粘性。

三、总结
系统上
①养成系统较有广度且浅,在单一方向上没做深入拓展,多样的资源对应多样的养成方向,产出绑定多种游戏玩法,可供玩家选择的养成方向自由,但在游戏后期,许多玩家资源会溢出或者说养成系统会被淡化,过于固定化的养成数值提升使得玩家获取新角色后对其的基础养成、意识、武器等培养是公式化的过程,其结果是必定的结果即“抽到就原地毕业”。
②抽卡系统中区分两种池子,固定60保底【众生平等池】能保证玩家抽卡预期,但对需要”特别仔细规划“抽卡资源的玩家而言或许缺失了抽卡的”刺激感“和”不确定性“,因为付出是确定的,而随机80~100保底【赌狗池】提高了该抽卡系统的"不确定性",但也由于【众生平等池】的存在,会使得部分玩家在权衡付出期望后放弃【赌狗池】的选择,从而获取角色基本就是明码标价,削弱了玩家在抽卡过程的“惊喜感”。
③玩法系统上【材料副本】可扫荡减少玩家重复操作时间,常驻【纷争战区】、【幻痛囚笼】、【诺曼复兴战】与主要黑卡奖励、高级养成资源绑定,限时开放玩法以丰富游戏内容为主,核心在挑战不同环境负载下的关卡,玩法在不断迭代,不过核心的固定逻辑比较难更改,但也一直在努力尝试不同的组合,加入新的元素以提高游戏丰富度。
游戏上
个人理解,目前战双核心用户群体大致会经历几个阶段:
①被游戏的战斗系统,各类玩法,角色等吸引,初入游戏➡
②逐渐熟练,存在挑战的目标关卡,追求提升强力的队伍,通过难关,体验玩法,体验剧情➡
③队伍基本成型,无压力挑战大部分关卡,游戏目的为突破极限(凹分),为喜好的角色,期待游戏的剧情,期待游戏玩法的迭代升级
负面结果导向:游戏前期体验一般/挫败感过高,游戏玩法体验重复疲劳/热情退去,游戏慢慢淡出日常
个人建议:
①针对新玩家(当前指挥官等级低于80级),额外增设一个专属研发池,可以自选开服至某一时间段内的一个S级构造体进行up并抽取(可结合周年心选池开放的时间推出),提高新玩家游戏前期体验,增加新玩家的游戏驱动力,而对其他玩家的补偿需要进行多次沟通。
②针对较难关卡或BOSS,增设一个讨论功能,玩家可以提供攻略关卡的详细注意点或者队伍选择。(拓展类似于怪物图鉴中的怪物特性显示和玩家评价功能)
简要逻辑

③针对玩家热情,设计版本小游戏活动中一个指挥局成员一同联机玩的,奖励为指挥局专属家具之类的设计图,而一些家具设计图也可以通过指挥局常驻活动(现在只有每周的围剿)活跃度等来获取或者活动特殊代币换取,由会长,副会长等设置研发然后布置,这样也可以提升玩家在工会中的共同行动力。(9/16最新体验服增设了公会的【每日运势】系统以及【协合勋绩】商店代币,用来换取指挥局场景和音乐盒cd)




















posted on
浙公网安备 33010602011771号