实验5:开源控制器实践——POX
1.基础要求
a)使用 tcpdump 验证Hub模块,h1 ping h2、h2和h3的tcpdump抓包结果截图

b)使用 tcpdump 验证Switch模块,h1 ping h2、h2和h3的tcpdump抓包结果截图

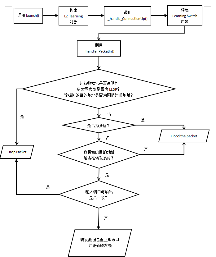
c)L2_learning模块代码流程图

本次实验相较于之前几次的实验会更困难些,通过本次实验了解到了POX控制器的工作原理,通过验证POX的forwarding.hub和forwarding.l2_learning模块,初步掌握POX控制器的使用方法。能够运用 POX控制器编写自定义网络应用程序,进一步熟悉POX控制器流表下发的方法。根据老师提供的资料验证了pox的forwarding.hub和forwarding.l2_learning模块.并且能运用pox控制器编写自定义网络应用程序,进一步熟悉了pox控制器是如何进行流表的下发。在对比hub模块和switch模块中,学到了switch模块的功能是让Openflow交换机实现L2自学习,可见交换机对数据包进行了学习,实现了从相应的端口发出,只有目的主机可以抓取到报文。而hub模块是在每个交换机上安装泛洪通配符规则,将数据包以广播形式转发,此时交换机等效于集线器。
浙公网安备 33010602011771号