1000级订单 的海量数据存储架构,架构七件套+ 异构存储 ( MySQL+ES+HBase+ClickHouse) 架构升级。
原文地址
写在开头
在45岁老架构师尼恩的读者交流群(50+人)里,最近不少小伙伴拿到了阿里、滴滴、极兔、有赞、希音、百度、字节、网易、美团这些一线大厂的面试入场券,恭喜各位!
前两天就有个小伙伴面阿里, 在阿里二面中,针对 “让每天1000万订单查询,如何优化”的场景题 ,仅回答使用“分库分表”,导致面试失败。
核心教训:技术架构不能只回答一个点,必须严格适配具体场景的核心诉求。
小伙伴 没有看过系统化的 答案,回答也不全面 ,so, 面试官不满意 , 面试挂了。
小伙伴找尼恩复盘, 求助尼恩。
这里尼恩给大家做一下 系统化、体系化的梳理,使得大家可以充分展示一下大家雄厚的 “技术肌肉”,让面试官爱到 “不能自已、口水直流”。
同时,也一并把这个题目以及参考答案,收入咱们的 《尼恩Java面试宝典PDF》V176版本,供后面的小伙伴参考,提升大家的 3高 架构、设计、开发水平。
最新《尼恩 架构笔记》《尼恩高并发三部曲》《尼恩Java面试宝典》的PDF,请关注本公众号【技术自由圈】获取,后台回复:领电子书
每天1000万订单查询优化——阿里面试实战全解析(架构七件套 + 异构存储)
45岁的老架构师尼恩,把压箱底的系统化,体系化 方案,现在 拿出来 给大家,作为 大厂 的入场券。

这个威力很大, 刚才一个二本小伙伴来报喜, 拿着尼恩的方案, 收到 了微信的邀请, 破天荒,逆天改命了。
刚来报喜的:
逆天改命开启: 二本 学历, 小公司 出身, 拿到 殿堂级(腾讯) 面试邀请 , 祖上积德,震惊了

一、开篇:这道阿里面试题,考的不是技术,是架构思维
解密一下:阿里终面常抛出这样一个看似朴素、实则锋利的问题——“每天1000万订单查询,怎么优化?”
它绝非单纯考察SQL调优技巧,而是对候选人在高并发、大数据、强一致性、低延迟四重压力下,系统性架构思维的一次极限拷问。
这道题的底层逻辑,直指现代电商系统的性能命门:不是能不能查出来,而是能否稳、快、准、久地查出来。
换言之——这不是一道题,而是一张通往大厂高可用架构师席位的入场券。
尼恩高维度暴击逻辑:
- 以“架构套件化”思维破解瓶颈
- 串联流量、服务、缓存、MQ、ES、存储、数据一致性七大核心层面
- 用标准化套件体系替代零散优化,既保证落地性,又贴合面试高频考点。
二、整体思路:以架构套件为核心,构建全链路协同防御体系

2.1 问题:当MySQL主库成为系统瓶颈,业务正在无声窒息
每天1000万订单查询 ,系统会有 哪些 典型告警?
说出来,大家可能会惊心动魄,比如:
✅ 订单提交后, 用户刷新页面, 但是,却又 “查不到刚下的单”,客服电话骤增;
✅ 大促期间, 监控大盘突现 尖刺, 突然预警: MySQL连接数100%、平均查询延迟从50ms飙升至2.3s;
✅深夜收到 DBA 主从延迟告警:Seconds_Behind_Master > 600s,用户“已付款”却显示“待支付”。
其实,这就是,DB架构不合理, 在高并发场景下的必然坍塌。
底层问题:
- 这 不是DB性能优化题,而是业务连续性的生死线
- 表象是数据库过载,根因, 是架构套件体系缺失
- 需通过完整架构套件体系破解,而非单点修修补补。

2.2 原因:表象是数据库过载,根因是架构套件体系缺失
如果要彻底解决问题, 绝非简单“加索引”或“升配置”可解。
其本质是架构没有设计好, 缺乏分层治理与全链路防护能力。
尼恩给大家分析一下, 架构层面的缺失及后果具体如下:
一:流量层问题
核心问题是 未落地 流量架构三件套,缺乏明确的请求分级与路由策略。
流量架构三件套 没有落地, 导致的后果放大机制十分明显。
小流量携带的大查询会直接拖垮主库连接池,进而引发系统雪崩,影响整体服务可用性。
二:服务层问题
在服务层,未落地 服务架构三件套,导致服务间耦合度高、同步链路过长。
这种架构缺陷 , 使得高频读请求无法得到有效拦截和分流,全部穿透至数据库。
这样, 让主库被迫承担本不该有的缓存功能,沦为“缓存服务器”,大幅增加主库负载。
三: 搜索层问题
在 搜索层,没有 落地 搜索层四件套,过度依赖MySQL原生查询。
这就导致系统被迫执行慢SQL,为了满足离线分析需求,不得不牺牲在线服务的稳定性,形成“顾此失彼”的被动局面。
四:存储层问题
在存储层,未落地 存储层四件套。
数据未进行分层处理,也未实现多存储协同架构(即未搭建MySQL+CDC+HBase+ClickHouse架构)。
-
单表臃肿,冷热混存, 查询‘失速’:
冷热混存 有一个巨大的恶果: 使得核心表突破千万级阈值
冷热混存 还有一个 大恶果: 索引区分度下降,大量查询被迫退化为全表扫描,索引失效, 响应时间从毫秒级恶化至秒级;
-
低效查询反噬数据同步链路
大量的全表扫描与高频回表 重量级操作 , 耗尽了数据库的 I/O 配额与 CPU 资源,严重挤占了 CDC(Change Data Capture) 进程的读取带宽。这直接导致日志解析延迟增加,多端数据同步出现显著积压,破坏了数据的实时性与一致性。
- 冷热混存,Buffer Pool失效
缺乏分层存储机制,使得昂贵的内存缓冲池(Buffer Pool)被低频访问的历史冷数据占据,大幅降低了热点数据的缓存命中率。
加之缺乏 ClickHouse 等列式引擎分担复杂分析查询,所有压力集中于交易库,导致系统整体吞吐量持续衰退,无法支撑业务的线性扩展。
根本结论:
早期 没有建立基于架构套件的分层治理体系, 只是 用关系型数据库硬扛所有场景, 用局部调优+碎片优化 替代系统化 设计,如同用碎片积木搭建高楼;
如同用单一工具应对所有场景,无法适配冷热数据分离与分析型查询需求。
2.3 方案:架构七件套 + 异构存储 ,构建“三可”的全链路防护体系
尼恩带着大家,摒弃“头痛医头”式优化。
做系统化、体系化、全面化的升级。
尼恩在这里,带着大家 落地七大架构套件协同方案。七大架构套件协同, 构建“三可”的全链路防护体系:
- 可验证
- 可灰度
- 可度量
七大架构套件 非常 牛逼, 覆盖从流量入口到数据存储的全链路。

七大架构套件 , 每一套件均对应明确落地动作与验收标准。
尼恩团队这一个视频, 来介绍架构七件套+ 异构存储 ( MySQL+CDC+HBase+ClickHouse) 架构升级。
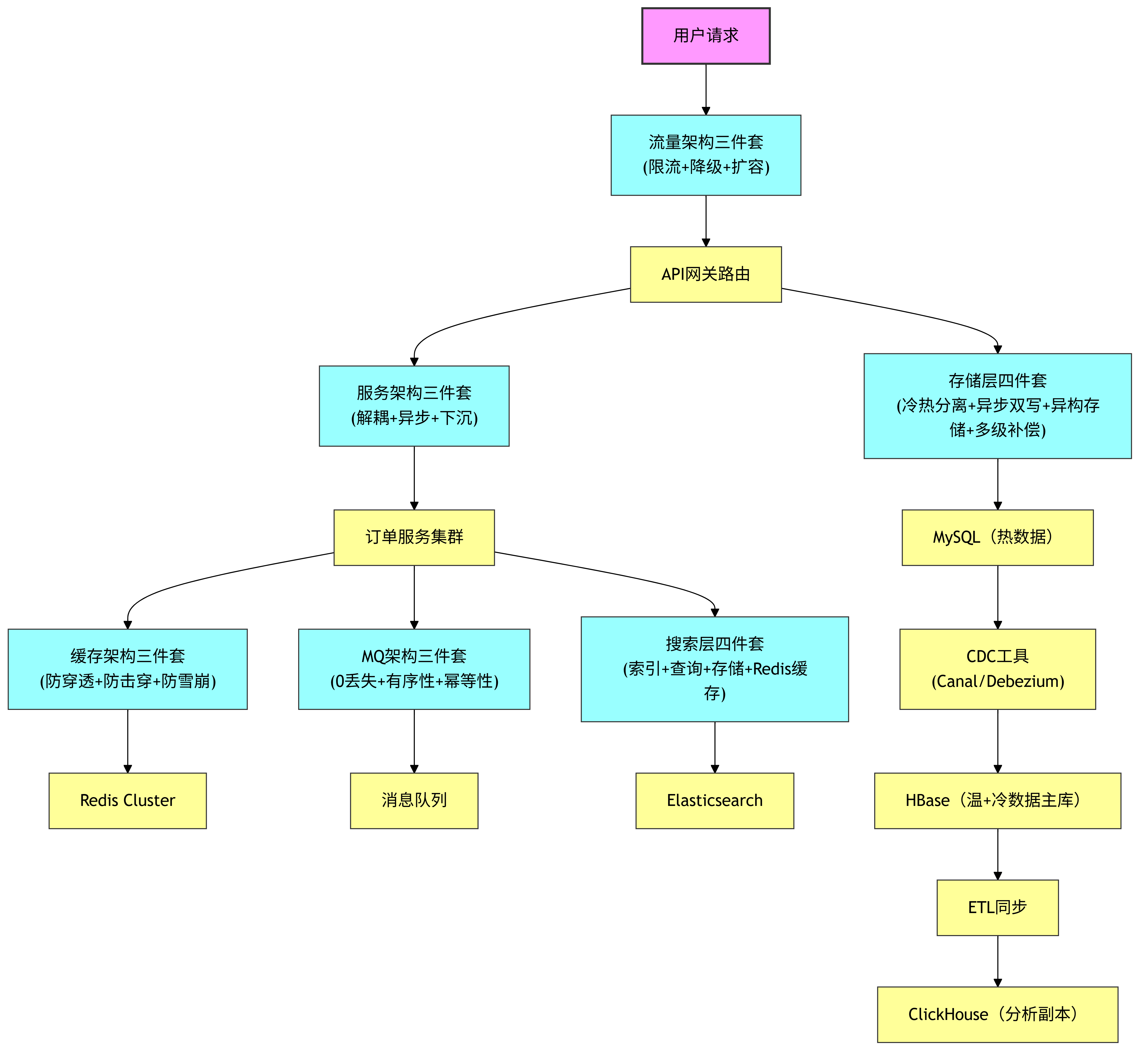
七大架构套件 全景图:
从用户请求到各层架构套件再到具体技术组件的完整链路:

架构七件套+ 异构存储 ( MySQL+CDC+HBase+ClickHouse) 的优势
-
✅ 技术债清零:套件化设计消除“不敢动索引”“不敢加字段”的历史包袱,MySQL+HBase+ClickHouse架构适配不同数据场景,架构可复用、可演进;
-
✅ 团队能力升级:开发聚焦业务逻辑,DBA转向数据治理与SLO保障,运维聚焦套件监控与多存储集群运维;
-
✅ 演进路径打开:七大套件天然支持未来接入更多存储引擎,适配业务增长,ClickHouse可无缝承接更大规模的分析查询需求。
三、架构七件套+ 异构存储 逐一拆解

3.1 流量架构三件套:限流 + 降级 + 扩容,守住系统第一道防线
流量层的系统稳定性,是整条技术链路不可撼动的基石。
'流量架构三件套(限流、降级、扩容)彼此独立、同等关键、缺一不可。
共同实现“拦截无效流量、保障核心链路、弹性承接峰值”的目标。

1. 限流:精准拦截超额请求,筑牢第一道防线
限流是系统最前端的守门人,核心是“只让合理流量进入核心链路”。
基于Sentinel等高效组件,按用户、IP、接口维度设定QPS阈值,对海量请求实施维度化拦截。
一旦突发流量试图击穿下游,限流就是那道不可逾越的红线。
限流,它不让一个超额请求滑入核心链路,避免无效流量消耗宝贵资源。
限流 落地细节:
-
订单查询接口按场景分级限流(用户端QPS阈值10万,运营后台QPS阈值100 ),结合令牌桶算法,避免突发流量导致的链路拥堵;
-
针对ClickHouse分析查询,单独设置限流阈值,避免分析查询占用过多存储资源。
2. 降级:主动舍弃非关键路径,保障主干持续可用
降级是系统在压力下的清醒抉择,核心是“牺牲非核心体验,保住核心功能”。
面向优惠券详情、用户足迹、营销弹窗等L3级非核心功能,预埋降级开关。
当系统压力超阈值(如DB CPU>85%、HBase查询延迟>500ms),立即触发降级,返回预设默认值或空数据,将全部算力留给订单查询、支付确认等L1级核心环节。
降级 落地细节:
- 订单查询接口降级时,仅返回核心字段(订单号、状态、金额)
- 订单查询接口降级时, 暂停返回商品图片、物流轨迹等非核心信息,降低请求耗时与资源占用;
- 运营分析类查询降级时,优先返回缓存结果,暂停实时查询ClickHouse,避免拖垮分析链路。
3. 扩容:弹性释放计算资源,从容承接流量洪峰
扩容是系统应对峰值的底气所在,核心是“动态匹配流量与资源”。
依托无状态服务架构,配合K8s自动伸缩能力,实现水平方向的快速伸缩:
- 当流量涌来时,分钟级完成实例增扩;
- 高峰退去后,资源自动回收,实现“按需分配、成本最优”。
落地细节:
(1)计算层(无状态):分钟级弹性伸缩
依托 K8s 无状态架构,构建多维度的自动伸缩体系:
- 多维指标触发:不仅监控 CPU(阈值 60%), 结合 QPS、平均响应时间(RT)、线程池活跃度 等自定义指标(Custom Metrics),避免 IO 密集型场景下的扩容滞后。
- 梯度扩容策略:配置 HPA(水平自动伸缩)与 KEDA(事件驱动伸缩)。平时保持最小可用实例;流量上涨时,分批梯度扩容(避免雪崩式启动导致依赖崩溃);高峰退去后,设置冷却期(Cooldown)防止震荡回收。
(2)存储层(有状态):提前预热与资源隔离
鉴于 HBase、ClickHouse、ES 等有状态组件涉及数据重平衡(Rebalance),无法实现分钟级生效。
采取“预分配 + 隔离”策略:
- 大促前静态扩容:基于历史流量模型,提前 1-2 周完成存储节点的扩容与数据预均衡(Pre-balancing),确保新节点在洪峰前已承载正常流量比例。
- 资源隔离保护:针对分析查询峰值,不临时扩容主集群,而是利用 ClickHouse 的资源队列(Resource Queues) 或 独立只读副本集群 进行隔离,防止分析大查询拖垮在线交易业务。
- 缓存层弹性:Redis 集群采用 Proxy 模式 或 分片预预留,确保内存水位在安全线(如 70%)以下,避免触发逐出策略影响热点数据。
面试加分点:
- 空间并列,协同发力:限流(拦截恶意/超量流量)、降级(牺牲非核心保核心)、扩容(承接有效增长)三者并行。
- 全链路压测验证:所有扩容策略必须经过全链路压测验证,确保在真实数据量级下,存储层的数据均衡时间和计算层的启动速度满足 SLA 要求。
3.2 服务架构三件套:解耦 + 异步 + 下沉,缩短查询路径、释放服务潜力
服务架构三件套是订单查询性能提升的核心引擎。
通过“解耦 、异步 、下沉 ”,让订单查询从“主链路上的负担”,转变为“可独立扩展、可高效响应”的能力单元 。

1. 解耦:领域拆分 + 依赖隔离,消除链路瓶颈
核心动作:将订单服务按领域边界,拆分为“下单服务”与“查询服务”两个独立服务,实现物理隔离、数据自治、接口契约化。
彻底消除“写操作影响读性能”的瓶颈: 写操作(下单、支付)全部由下单服务承接,读操作(订单查询)全部由查询服务承接。
同时将查询服务拆分为“在线点查服务”与“分析查询服务”,分别对接HBase与ClickHouse,实现查询链路解耦。
落地细节:
- 通过微服务架构实现服务解耦
- 采用OpenFeign/gRPC/Dubbo3 实现服务间调用
- 引入服务注册发现(Nacos),确保两个服务独立部署、独立扩容,互不影响;
- 在线点查服务直连MySQL与HBase,分析查询服务直连ClickHouse,通过查询网关实现路由分发。
2. 异步:事件驱动 + 预计算,降低查询链路耗时
核心动作:
事件驱动 架构,旁路操作 脱离 主事务流程(主路流程),不抢占线程、不延长RT、不拖慢响应。
3. 查询下沉:分层存储 + 就近计算,分摊上层服务压力
核心动作:
- 将所有 高危聚合查询(如最近三个月订单统计、跨域履约热力图)、聚合搜索查询,全部从核心服务下沉至专用查询服务
- 高危聚合查询 ClickHouse(分析查询)或ES,彻底卸载核心服务与MySQL主库 聚合查询 压力。
- 在线点查 直连HBase ,彻底卸载核心服务与MySQL主库 在线点查 压力。
- 同时结合分层存储,将不同热度数据下沉至对应存储引擎,实现“就近计算、精准匹配”。
尼恩提示:原文3w字以上, 此文是精简版,完整版本,请参考 尼恩 免费百度网盘 免费pdf
3.3 缓存架构三件套:防穿透 + 防击穿 + 防雪崩,守住缓存生命线
"缓存架构三件套"(防穿透、防击穿、防雪崩),旨在针对性解决三大致命陷阱。
这套机制不仅防止缓存失能后 MySQL 与 HBase 被流量洪峰冲垮,更深度适配了 MySQL(热数据)的多存储协同架构,确保全链路稳定性。
多存储架构下的三大致命陷阱
1. 缓存穿透:无效请求 “穿堂风”
大量恶意或异常请求查询根本不存在的 order_id。
由于缓存中无命中,请求直接穿透至底层存储。
危害:导致 MySQL/HBase 执行大量无效 查询, 处理无数空行检索,瞬间拉高 CPU 与 IO 水位,挤占真实业务的资源,严重时导致数据库连接池耗尽。
2. 缓存击穿:热点失效 “决堤口”
某些超高热度 Key(如爆款商品订单、大促整点秒杀单)在过期瞬间,面临海量并发请求 同时回源 至底层存储。
危害:原本由缓存抗住的百万级 QPS 瞬间压向数据库。 同时回源 , 对于 MySQL 可能导致锁竞争加剧、RT 陡增;对于 ClickHouse,频繁的高并发点查可能触发合并树(MergeTree)的压力阈值,引发查询排队甚至节点宕机。
3. 缓存雪崩:集体失效的“多米诺”
由于设计失误,大量 Key 设置了相同的过期时间,导致在同一时刻集体失效。
危害:形成脉冲式流量洪峰,瞬间击穿所有防御。这不仅会让 MySQL 和 HBase 瘫痪,还会因级联故障波及下游的 ClickHouse 分析集群,导致整个订单链路不可用,甚至引发全站雪崩。

尼恩珍藏的 落地方案:构建“韧性护城河”的协同防御体系
尼恩提示:原文3w字以上, 此文是精简版,完整版本,请参考 尼恩 免费百度网盘 免费pdf
3.4 MQ架构三件套:0丢失 + 有序性 + 幂等性,保障数据同步可靠
MQ是订单系统异步化的核心载体,负责缓存刷新、ES同步、数据归档、CDC同步触发等关键异步任务.
MQ 承担着MySQL与HBase、ClickHouse之间的数据同步衔接作用。
MQ架构三件套(0丢失、有序性、幂等性),解决异步链路的数据可靠性问题,杜绝因消息异常导致的订单查询数据错乱、同步断层,保障多存储架构的数据一致性。

1. 0丢失架构:全链路可靠性保障,杜绝数据同步断层
核心目标:
确保订单相关消息(创建、支付、取消)不丢失,实现“生产端→MQ→消费端”全链路可靠,重点保障MySQL到HBase、HBase到ClickHouse的同步消息不丢失。
落地时兼顾性能与可靠性,避免过度追求强一致导致的吞吐下降。
落地细节:
- 生产端开启事务消息,确保“订单落库”与“消息发送”原子性;
- MQ端开启持久化(磁盘存储),集群部署避免单点故障;
- 消费端开启手动ACK,确保消息消费完成后再确认,未消费完成则重新投递;
针对CDC同步消息,单独设置消息优先级,确保MySQL数据实时同步至HBase,HBase数据通过ETL同步至ClickHouse时,消息不丢失、不延迟。
2. 有序性架构:分区有序 + 全局有序分级保障,匹配订单业务诉求
核心目标:
确保同一订单的相关消息(如创建→支付→发货)按顺序消费,避免因消息乱序导致的缓存与DB数据不一致(如先消费“支付”消息,再消费“创建”消息),尤其保障MySQL到HBase的同步消息有序,避免HBase中订单数据错乱。
落地细节:
- 按order_id哈希分区,同一订单的所有消息路由至同一MQ分区,实现分区内有序;
- 对核心订单(如高客单价订单),采用全局有序队列,确保消息严格按发送顺序消费,满足业务强有序诉求;
- CDC同步消息按order_id分区,确保同一订单的数据同步顺序与业务操作顺序一致,避免HBase、ClickHouse中数据时序错乱。
3. 幂等性架构:消费端防重,避免重复同步导致数据错乱
核心目标:
避免因消息重复投递(如网络异常、MQ重试),导致消费端重复处理,出现缓存重复刷新、ES索引重复创建、HBase/ClickHouse数据重复写入等问题,尤其避免多存储同步时的重复数据。
落地细节:
- 消费端基于order_id + 消息类型(如“create”“pay”“sync_hbase”“sync_clickhouse”)构建唯一幂等键,存入Redis;
- 消费前先校验幂等键,存在则直接返回成功,不存在则执行消费逻辑,消费完成后写入幂等键,TTL设置为24小时,兼顾性能与防重效果;
- 针对HBase、ClickHouse的同步消息,额外增加数据版本校验,避免重复写入导致的数据冗余。
关键提示:
MQ三件套是异步架构的“基石”——0丢失保障数据可靠,有序性保障业务正确,幂等性保障系统稳定,三者缺一不可;
尤其在MySQL+HBase+ClickHouse的多存储架构中,MQ是数据同步的核心枢纽,其可靠性直接决定多存储之间的数据一致性,否则异步链路会成为系统隐患,反而加剧订单查询的数据不一致问题。
3.5 搜索层四件套:索引优化 + 查询优化 + 存储优化 + Redis缓存优化,提升聚合搜索效率
ES+ClickHouse 负责承接订单系统的聚合搜索场景(运营报表、多维度筛选、模糊查询),替代MySQL承担高频复杂查询压力。
尼恩珍藏的 架构心法, ES与ClickHouse形成互补:
- ES 侧重 实时检索
- ClickHouse侧重 批量分析。
搜索层四件套,从索引、查询、存储、缓存四个维度优化,确保检索响应快速、稳定、高效,同时与MySQL+HBase+ClickHouse架构协同。

尼恩提示:原文3w字以上, 此文是精简版,完整版本,请参考 尼恩 免费百度网盘 免费pdf
3.6 存储层四件套:冷热分离 + 异步双写 + 异构存储 + 多级补偿,释放DB潜力、保障数据可靠
存储层是订单数据的最终载体,使用 四件套的存储架构
存储层四件套以“MySQL(热数据)→ CDC工具(Canal/Debezium)→ HBase(温+冷数据主库)→ ETL同步→ ClickHouse(分析副本)”为核心,
通过“分层存储、多存储协同、数据可靠保障”,解决MySQL单机瓶颈,实现“性能、可靠性、成本”三者平衡,为订单查询提供稳定的数据支撑。

1. 冷热分离:按数据热度分层存储,让数据“各归其位”
核心动作:
按订单访问热度与业务时效性,将数据拆分至MySQL、HBase、ClickHouse三大存储引擎
避免热数据与冷数据混存,拖慢查询性能,实现“热数据低延迟访问、冷数据低成本存储、分析数据高吞吐查询”。
落地细节:
(1) 热数据(近30天订单):存于MySQL主从集群,保障强一致性与毫秒级访问,承接核心订单读写、主键精准查询;
(2) 温数据(30~180天):通过CDC工具(Canal/Debezium)从MySQL同步至HBase,由HBase承接在线点查请求,存储全量历史数据,兼顾访问性能与存储成本;
(3) 冷数据(>180天):在HBase中压缩存储,同时通过ETL工具同步至ClickHouse,用于离线分析、财务对账等场景,不占用在线存储资源;
(4) 分析类数据:实时同步至ClickHouse,承接统计分析、报表查询等高频分析场景,释放MySQL、HBase压力。
2. 异步双写:核心数据双存储,提升数据可靠性
核心动作:
-
对订单核心数据(如订单状态、支付金额),采用“MySQL+HBase”异步双写,确保核心数据不丢失,提升系统容错能力;
-
同时实现MySQL与ClickHouse的同步,确保分析数据的准确性,依托CDC工具与ETL任务实现全链路数据同步。
落地细节:
-
核心订单数据在MySQL落地后, 异步写入HBase,实现双存储兜底。
-
通过Canal/Debezium监听MySQL binlog,实现MySQL与ClickHouse数据实时同步,确保热数据向温/冷数据无缝迁移;
-
开启双写校验机制,定期对比MySQL与HBase、ClickHouse 多端核心数据,发现不一致时,通过多级补偿机制修复;
-
HBase中的分析类数据,通过ETL工具同步至ClickHouse,同步过程中开启校验,确保分析数据与源数据一致;
3. 异构存储:多存储引擎协同,适配不同查询场景
核心动作:
结合MySQL、HBase、ClickHouse、Redis、ES不同存储引擎的优势,为不同订单查询场景匹配专属存储,实现“用对的存储干对的事”,构建互补协同的存储体系。
落地细节:
(1) MySQL:承载核心订单读写、主键精准查询(热数据),保障强一致性;
(2) HBase:承载温+冷数据存储、在线点查请求,存储全量历史数据,适配高频点查、大数量存储场景;
(3) ClickHouse:承载统计分析、报表查询、批量数据扫描场景,提供高吞吐分析能力,替代MySQL承担分析压力;
(4) Redis:承载高频热点查询、ES检索结果缓存、HBase/ClickHouse查询结果缓存,实现多级缓存加速;
(5) ES:承载复杂 在线 聚合查询、 多维度检索、模糊查询场景,提供实时检索能力;多引擎协同,最大化发挥各自优势,适配不同查询场景的需求。
3.7 数据一致性架构两件套:精准施策 + 场景分层,平衡一致性与性能
数据一致性是订单查询的核心诉求(如用户支付后立即查订单,需看到“已支付”状态)。
但强一致性与高并发、低延迟往往相互矛盾,尤其在MySQL+HBase+ClickHouse的多存储架构中,数据一致性保障难度更高。
数据一致性两件套(精准施策、场景分层),拒绝“一刀切”,根据业务场景匹配一致性策略,实现“一致性与性能”的最优平衡。

尼恩提示:原文3w字以上, 此文是精简版,完整版本,请参考 尼恩 免费百度网盘 免费pdf
四、场景驱动:用架构套件精准匹配业务,拒绝过度设计
1000万订单查询优化的核心,不是“堆砌架构套件”,而是“用套件匹配场景”——不同查询场景的瓶颈不同,对应的套件组合也不同,避免“一套套件用到底”的过度设计;
结合MySQL+CDC+HBase+ClickHouse的存储架构,针对性匹配场景,最大化发挥架构价值。

4.1 四大典型场景:套件组合方案(面试可直接套用)
在高并发订单系统的架构设计中,没有“万能钥匙”,只有针对特定业务场景的“组合拳”。以下四大典型场景展示了如何灵活调度缓存三件套、存储四件套、MQ三件套等核心组件,实现性能与稳定性的最优解。
场景一:高频热点访问(如 TOP100 商家实时查单)
核心瓶颈:
瞬时流量巨大,缓存命中率波动大,极易引发缓存击穿,导致 MySQL 或 HBase 连接池耗尽。
推荐组合:
缓存三件套 + 服务下沉 + 流量限流 + 存储协同(MySQL+HBase)。
落地要点:
针对此类场景,首要任务是构建多级缓存防御。
将 TOP100 的热点订单数据预热至应用层本地缓存(Caffeine),并开启分布式互斥锁(SETNX)防止缓存击穿。
实施查询下沉策略,将热点读请求直接路由至 HBase,利用其高吞吐特性分流 MySQL 压力。
配合流量限流,在网关层拦截超出系统承载能力的异常流量,确保核心交易链路在洪峰中依然稳如磐石。
场景二:聚合查询(/复杂条件检索)
聚合查询(/复杂条件检索) , 主要是 运营多维度筛选 +聚合。
核心瓶颈:
关系型数据库(MySQL)在处理多字段组合查询、模糊匹配时效率极低,易产生大量慢查询拖垮主库。
推荐组合:
ES 索引优化 + 服务异步 + MQ 三件套 + 存储协同(ES+ClickHouse)。
落地要点:
采用读写分离与异构存储策略。
通过 MQ 三件套 异步捕获 MySQL 的数据变更,实时同步至 Elasticsearch (ES) 构建宽表索引,专攻复杂检索。
对于涉及大规模聚合统计(如“某区域月度销量排行”)的请求,进一步分流至 ClickHouse,避免 ES 因聚合计算过重而抖动。
整个数据同步链路由服务异步机制驱动,确保检索数据的最终一致性,同时彻底解放 MySQL 的计算资源。
场景三:大数据量扫描(财务月结对账)
核心瓶颈:
全表扫描或大范围区间查询会消耗巨额 IO 资源,导致在线业务响应延迟甚至超时。
推荐组合:存储协同(HBase+ClickHouse) + 服务下沉 + 流量降级。
落地要点:
严格执行冷热分离与计算卸载。将历史冷数据归档至 HBase,并将对账所需的明细数据 ETL 至 ClickHouse。
所有月结、对账类的大批量扫描任务,强制路由至 ClickHouse 执行,利用其列式存储优势实现秒级响应。
此类任务必须通过服务下沉为独立的后台作业,严禁在主线程同步执行。
一旦监测到系统负载过高,立即触发流量降级机制,暂停非紧急的对账任务,优先保障用户下单、支付等核心链路的可用性。
场景四:写多读少(IoT 设备订单流水)
核心瓶颈:
写入吞吐量要求极高,而读取频率极低,传统架构易出现写入阻塞或存储成本失控。
推荐组合:
存储四件套(MySQL+HBase+ClickHouse) + MQ 三件套 + 服务异步。
落地要点:
构建“写快读慢”的流水线架构。
写入请求首先由 MySQL 承接核心状态(保证事务性),随即通过 CDC + MQ 异步解耦,将全量流水数据快速追加写入 HBase(低成本海量存储),并并行 ETL 至 ClickHouse 供后续离线分析。
对于极少数的查询请求,采用预计算策略,将结果异步同步至缓存,避免直接穿透至底层存储。
整个链路依赖 MQ 三件套 进行削峰填谷,确保高并发写入时系统不阻塞、不丢单,实现写入性能的最大化。
总结
这四套方案并非孤立存在,而是基于“数据流向”与“访问特征”的动态编排:
- 读多写少且热点集中 →→ 重在缓存与分流(场景一);
- 读模式复杂多变 →→ 重在索引异构与异步同步(场景二);
- 读范围极大 →→ 重在专用引擎与降级保护(场景三);
- 写多读少 →→ 重在异步解耦与追加写入(场景四)。
4.2 方案收敛与验证:套件落地的闭环保障
架构套件落地不是“一次性部署”
架构套件落地 是“场景匹配→方案收敛→灰度验证→复盘演进”的闭环过程
针对MySQL+CDC+HBase+ClickHouse的多存储架构,需重点验证数据同步可靠性与多引擎协同性能,确保套件落地即见效,避免上线后返工。

尼恩提示:原文3w字以上, 此文是精简版,完整版本,请参考 尼恩 免费百度网盘 免费pdf
五、面试实战:高频追问与标准答案(直击阿里终面,结合套件体系)
阿里终面更看重“套件体系背后的思考”和“问题应对能力”,尤其关注多存储架构的设计与落地细节。
以下是高频追问,附结合架构套件及MySQL+CDC+HBase+ClickHouse存储架构的标准答案,可直接背诵,适配面试场景。
5.1 追问1:1000万订单,用分库分表(存储四件套)和用ES(ES四件套)、ClickHouse(存储四件套),区别是什么?什么时候选哪个?
标准答案(结合套件体系,逻辑清晰):
核心区别:
分库分表属于存储层四件套,解决的是“MySQL单机数据存储容量”和“MySQL单机性能”瓶颈;
ES属于搜索层四件套,解决的是“聚合搜索效率”瓶颈;
ClickHouse属于存储层四件套,解决的是“批量分析查询高吞吐”瓶颈**,
三者定位不同,不是替代关系,而是互补关系,共同构成MySQL+ES+HBase+ClickHouse的异构存储体系。
选择逻辑(分场景):
(1) 选分库分表(存储四件套):
核心是“MySQL读/写都高频”,且查询以“主键/索引精准查询”为主(如用户查自己的订单详情),数据量持续增长,MySQL单机无法承载。
此时用分库分表+冷热分离(同步至HBase),保障MySQL读写性能,属于存储层套件的核心落地场景,适配热数据高频访问需求。
(2) 选ES(ES四件套):
核心是“聚合查询(/复杂条件检索)”,查询以“多维度组合、模糊匹配、聚合统计”为主(如运营查某地区、某时间段订单),对实时性有一定要求(毫秒级响应)。
此时用ES四件套(索引+查询+存储+Redis缓存),替代MySQL承接聚合搜索,释放DB压力,与HBase协同,ES负责实时检索,HBase负责历史数据点查。
(3) 选ClickHouse(存储四件套):
核心是“批量分析、大数据量扫描”,查询以“财务对账、运营报表、多表关联统计”为主,对实时性要求不高(秒级响应),但对吞吐要求高。
此时用ClickHouse承接此类查询,替代MySQL、HBase承担分析压力,通过ETL从HBase同步数据,确保分析数据完整,与ES形成互补(ES实时、ClickHouse批量)。
补充延伸(面试加分):
实际落地中,三者常协同使用——用存储层四件套(分库分表+冷热分离+MySQL+HBase+ClickHouse)承载订单核心读写、精准查询、历史点查与批量分析;
用ES四件套承载聚合搜索;
通过MQ三件套(0丢失+有序性+幂等性)、CDC工具、ETL任务实现四者数据同步,结合数据一致性两件套,确保查询数据准确,兼顾性能与可靠性。
5.2 追问2:缓存架构三件套都做了,还是出现缓存穿透,可能是什么原因?怎么解决?
核心逻辑:
缓存穿透看似是缓存三件套的防御漏洞,本质是“防护场景覆盖不全”或“多存储协同防御缺失”,并非三件套失效,
需从“原因定位→分层解决→长效兜底”三个维度回应,同时结合MySQL、HBase、ClickHouse多存储场景,避免单一存储的穿透问题扩散。

一、核心原因(4点,覆盖高频场景,贴合面试实战):
(1) 布隆过滤器覆盖不全(最常见):
初始化时仅加载了MySQL中的有效order_id,未同步加载HBase中的历史订单ID(温冷数据),导致查询HBase中的有效订单时,因布隆过滤器未命中,直接穿透至HBase;或新增订单未及时同步至布隆过滤器,短时间内查询新增订单ID,触发穿透。
(2) 空值缓存失效或未覆盖全场景:
仅对MySQL中不存在的订单ID做空值缓存,未对HBase、ClickHouse中不存在的查询条件(如无效时间范围、非法商家ID)做空值缓存,导致分析类查询、历史订单查询的无效请求,直接穿透至HBase、ClickHouse。
(3) 缓存与存储数据同步延迟:
订单数据从MySQL同步至HBase、ES的过程中(通过CDC工具、MQ)出现延迟,用户查询刚创建的订单时,缓存未命中、ES未同步、HBase未更新,只能穿透至MySQL主库,若此时MySQL主库压力大,会放大穿透影响。
(4) 恶意请求绕过防护:
黑客或测试场景下,构造大量畸形order_id(如超长字符串、特殊字符),布隆过滤器无法识别(布隆过滤器仅对有效格式ID生效),空值缓存也未针对畸形ID做处理,导致此类请求直接穿透至MySQL、HBase,消耗存储资源。
二、解决方案(对应原因,结合缓存三件套+多存储协同,可落地、可量化):
(1) 完善布隆过滤器,覆盖全存储有效ID:
-
初始化时,同步加载MySQL(热数据)、HBase(温冷数据)中的所有有效order_id,构建全局布隆过滤器,支持动态扩容(新增订单时,实时将order_id同步至布隆过滤器,延迟≤100ms);
-
针对ClickHouse分析场景,额外构建“查询条件白名单布隆过滤器”(如有效时间范围、合法商家ID),拦截无效分析查询条件,避免穿透至ClickHouse。
(2) 优化空值缓存,覆盖多存储、多场景:
-
扩大空值缓存范围:不仅对MySQL中不存在的order_id做空值缓存(TTL=2分钟),对HBase、ClickHouse中不存在的查询条件,也写入空对象缓存(TTL=1分钟,缩短过期时间,避免缓存冗余);
-
对畸形order_id、非法查询参数,直接在网关层拦截,不进入缓存+存储链路,从源头杜绝恶意穿透请求。
(3) 降低缓存与存储同步延迟,减少穿透概率:
-
优化CDC同步配置(Canal/Debezium),将MySQL→HBase的数据同步延迟控制在1s内;优化MQ消息投递优先级,将订单创建、状态变更消息设为最高优先级,确保缓存刷新、ES同步、HBase更新的时效性;
-
新增“缓存预热兜底机制”,订单落库后,同步触发缓存预热(即使缓存未命中,也优先从HBase读取,避免直接穿透至MySQL主库),尤其针对新增订单,实现“落库→同步→预热”一站式流程。
(4) 新增多级拦截,强化兜底防护(面试加分,体现全链路思维):
-
网关层新增请求校验:拦截畸形order_id、非法查询参数,无需进入缓存和存储层,直接返回无效提示;
-
缓存层新增“穿透熔断机制”:当某类请求穿透率≥5%(可配置),自动熔断该类请求,暂时返回默认值,同时触发告警,运维人员快速排查原因(如布隆过滤器失效、同步延迟);
-
存储层新增“无效请求拦截”:在MySQL、HBase、ClickHouse前端增加请求校验,对无效ID、非法条件直接返回空结果,不执行底层查询,降低IO消耗。
5.3 追问3:如何保证MQ架构三件套中的“0丢失”?如果出现消息丢失,怎么排查?
标准答案(分“落地保障+排查思路”,贴合面试实战,串联多套件):
一、0丢失落地保障(MQ三件套核心落地细节,结合业务场景):
需实现“生产端→MQ端→消费端”全链路可靠,三者缺一不可,同时联动其他套件保障:
(1) 生产端:
开启事务消息(如RocketMQ事务消息),确保“订单落库”与“消息发送”原子性,结合存储层四件套的异步双写,避免订单落库成功但消息未发送的情况;
发送失败后,触发本地重试(最多3次),重试失败则写入死信队列,人工兜底。
(2) MQ端:
开启消息持久化(磁盘存储),集群部署避免单点故障;
关闭自动清理机制,确保消息未消费前不被删除;
开启主从同步,主节点宕机时从节点无缝接管,避免消息丢失。
(3) 消费端:
开启手动ACK,确保消息消费完成(如缓存刷新、ES同步成功)后再确认;
结合缓存三件套、ES四件套,消费完成后校验数据一致性,未校验通过则不ACK,触发MQ重试;
消费失败时,写入死信队列,结合存储层四件套的多级补偿机制修复。
二、消息丢失排查思路(从链路排查,体现系统性思维):
(1) 排查生产端:
查看生产端日志,确认消息是否发送成功、事务是否提交;
排查是否因网络波动导致消息发送超时,未触发重试机制;检查MQ事务消息状态,是否存在“半事务消息”未提交的情况。
(2) 排查MQ端:
查看MQ集群日志,确认消息是否持久化成功、主从同步是否正常;
排查是否因MQ节点宕机,未及时切换至从节点;检查消息是否因过期时间设置过短,未消费即被清理。
(3) 排查消费端:
查看消费端日志,确认消息是否被消费、ACK是否正常;
排查是否因消费逻辑异常(如缓存刷新失败、ES同步报错),导致消费未完成但误ACK;
检查死信队列,是否有大量未消费的失败消息,结合多级补偿机制修复。
5.4 追问4:存储层四件套中的“冷热分离”,落地时如何避免冷数据归档导致的查询异常?
标准答案(结合落地细节,体现风险防控,串联多套件):

核心思路:
冷热分离的核心是“数据分层不影响查询体验”,需结合服务架构三件套、数据一致性两件套,做好“归档前校验、归档中路由、归档后补偿”,避免查询异常,具体落地如下(适配MySQL+HBase+ClickHouse存储架构):
尼恩提示:原文3w字以上, 此文是精简版,完整版本,请参考 尼恩 免费百度网盘 免费pdf
5.5 追问5:为啥不用HBase做分析查询?为啥不用ClickHouse做点查?
选择哪种存储引擎承接对应查询?

核心是“适配场景、发挥引擎优势”,避免“用错场景导致性能瓶颈、查询异常”。
结合MySQL+HBase+ClickHouse架构的定位,具体原因如下
尼恩提示:原文3w字以上, 此文是精简版,完整版本,请参考 尼恩 免费百度网盘 免费pdf
5.6 追问6:HBase 和 ClickHouse 底层都用了 LSM-Tree ,为啥差距这么大?
核心思路:
两者虽均基于LSM-Tree,但差距的核心的是“LSM-Tree的适配改造不同+引擎设计定位、存储结构、优化方向完全不同”,并非单纯依赖底层存储结构,具体原因如下(结合前文引擎特性,便于面试串联作答):

尼恩提示:原文3w字以上, 此文是精简版,完整版本,请参考 尼恩 免费百度网盘 免费pdf
5.7 追问7:你去怎么区别查询mysql,什么情况查询ES,什么情况查询hbase ?
核心区别:
按查询场景、数据热度、性能需求精准匹配
三者属于异构存储协同体系(存储层四件套 + 搜索层四件套),无替代关系,仅分工不同,结合 1000 万订单场景,具体区别及适用情况如下:
(1)、查询 MySQL:热数据 + 核心精准查询(优先选)
适用 3 类核心场景
(1) 热数据高频精准查询:
近 30 天的订单(热数据),以【主键 / 索引精准查询】为主,比如用户查自己的订单详情、支付后立即查订单状态(L1 级核心场景)。
(2) 强一致性需求查询:
订单创建、支付状态变更等场景,需保证数据实时一致,必须直连 MySQL 主库,避免数据延迟导致用户感知异常。
(3) 简单高频读写查询:
无需复杂聚合、仅需单表 / 少量关联的查询,比如根据 order_id 查订单金额、根据用户 ID 查近 7 天订单列表(未下沉至 HBase 的热数据)。
核心原因
MySQL 主打【强一致性、低延迟、精准读写】,适配热数据的高频访问,是订单系统的核心交易存储,能保障核心场景的实时性和数据准确性,对应存储层四件套中【热数据存储】的核心定位。
(2)查询 ES:聚合搜索 + 复杂条件检索(替代 MySQL 复杂查询)
适用 2 类核心场景
(1) 多维度聚合检索:
运营多维度筛选、模糊查询、聚合统计,比如 “查北京地区近 30 天已支付的订单数”“按商品类别统计订单金额”,需多字段组合查询。
(2) 实时检索需求:
对查询延迟要求较高(毫秒级),无需强一致性,但需快速返回聚合结果,比如商家实时查自身店铺的订单分布、平台实时监控订单趋势。
核心原因
ES 主打【实时检索、复杂聚合】,能高效处理多字段组合、模糊匹配等 MySQL 不擅长的场景,对应搜索层四件套的核心定位,可彻底卸载 MySQL 的聚合查询压力,与 MySQL 协同实现 “精准查找 MySQL、聚合查找 ES”。
(3)查询 HBase:温冷数据 + 高并发点查(替代 MySQL 历史数据查询)
适用 3 类核心场景:
(1) 温冷数据点查:
30~180 天(温数据)、超过 180 天(冷数据)的订单,以【主键精准查询】为主,比如用户查半年前的订单详情、客服查历史订单记录。
(2) 高并发 点查场景:
热点商家、高频历史订单查询,需承受高并发请求,比如 TOP100 商家实时查自身历史订单,HBase 的高吞吐特性可分流 MySQL 压力。
(3) 海量数据存储查询:
无需复杂聚合,仅需单条 / 少量数据查询,且数据量巨大(千万级以上冷数据),MySQL 存储成本高、查询效率低,HBase 可实现低成本、高可用存储。
核心原因
HBase 主打【高并发、高扩展、海量数据点查】,适配温冷数据的存储和查询,对应存储层四件套中【温冷数据主库】的定位,与 MySQL 协同实现冷热分离,既降低 MySQL 存储压力,又保障历史订单查询的可用性。
(4)查询 ClickHouse:批量分析 + 大数据量扫描(替代 MySQL/HBase 分析查询)
适用 3 类核心场景:
(1) 批量分析查询:
无需实时响应(秒级可接受),需处理大批量数据聚合、多表关联的场景,比如财务月结对账、月度/季度订单统计、平台年度经营分析,需扫描千万级以上全量订单数据。
(2) 复杂统计报表:
运营离线报表、多维度深度分析,比如 “各区域、各品类订单销量排行”“用户消费行为画像分析”,需对海量订单数据进行多字段聚合、分组、关联计算。
(3) 冷数据分析查询:
超过 180 天的冷数据统计分析,比如历史订单复盘、年度财务审计,数据已归档至 HBase,通过 ETL 同步至 ClickHouse,专门承接此类低实时性、高吞吐的分析需求。
核心原因
ClickHouse 主打【高性能列式分析、高吞吐批量查询】,适配海量数据的扫描和聚合,对应存储层四件套中【冷数据分析副本】的定位,可彻底卸载 MySQL、HBase 的分析查询压力,与 ES 形成互补(ES 侧重实时检索、ClickHouse 侧重批量分析),保障分析场景的高效性。
总结(面试可直接套用)
- 查【热数据、核心精准、强一致性】→ 选 MySQL(近 30 天订单、支付后查单、主键精准查);
- 查【复杂聚合、模糊匹配、实时检索】→ 选 ES(运营筛选、多维度统计、模糊查单);
- 查【温冷数据、高并发点查、海量历史数据】→ 选 HBase(历史订单详情、高频历史点查)。
- 查【批量分析、大数据量扫描、离线报表】→ 选 ClickHouse(财务对账、年度统计、冷数据分析)。
三者通过MQ、 CDC、ETL 实现数据同步,结合数据一致性两件套保障查询准确,构成 “MySQL+ES+HBase” 的异构存储协同体系,完美适配 1000 万订单的全场景查询需求。
六、总结: 尼恩架构七件套+ 异构存储 ,才是大厂面试的核心竞争力
回到开篇的阿里面试题——“每天1000万订单查询,怎么优化?”
真正的标准答案,从来不是“加缓存、分库分表”这种单点技巧,而是你能搭建一套完整的架构七件套+ 异构存储 体系:
- 用流量架构三件套守住入口
- 用服务架构三件套释放潜力
- 用缓存架构三件套筑牢防线
- 用MQ架构三件套保障异步可靠
- 用搜索层四件套提升检索效率
- 用存储层四件套(适配MySQL+HBase+ClickHouse架构)破解存储瓶颈。 MySQL存热数据、HBase存温+冷数据并承接在线点查、ClickHouse存冷数据分析副本承接统计分析
- 用数据一致性两件套平衡性能与可靠。

尼恩的这套体系,不仅能解决1000万订单查询的问题,更能适配业务增长后的各种高并发场景,这正是阿里等大厂所看重的“系统性架构思维”。
不是解决一个点,而是构建一个可复用、可演进、可落地的全链路防护体系。
记住:
面试时,讲清“套件是什么、为什么用、怎么落地、如何保障”,比单纯讲技术细节更有说服力。
这套结合MySQL+HBase+ClickHouse存储架构改造后的方案,既贴合面试高频考点,又具备落地性,直接套用就能应对大厂终面的各类追问。
浙公网安备 33010602011771号