阿里二面:10亿级分库分表,如何丝滑扩容、如何双写灰度?阿里P8方案+ 架构图,看完直接上offer!
本文的 原始地址 ,传送门
尼恩说在前面
在40岁老架构师 尼恩的读者交流群(50+)中,最近有小伙伴拿到了一线互联网企业如阿里、滴滴、极兔、有赞、希音、百度、网易、美团的面试资格,遇到很多很重要的面试题:
每天新增100w订单,如何的分库分表?
10-100亿级数据,如何的实现 分库分表 的 丝滑扩容?
尼恩提示:
-
分库分表,是面试的核心重点。
-
分库分表,是面试的核心重点、核心重点。
-
分库分表,是面试的核心重点、核心重点、核心重点、核心重点。
所以,这里尼恩给大家做一下系统化、体系化的梳理,使得大家可以充分展示一下大家雄厚的 “技术肌肉”,让面试官爱到 “不能自已、口水直流”。也一并把这个题目以及参考答案,收入咱们的 《尼恩Java面试宝典PDF》V173版本,供后面的小伙伴参考,提升大家的 3高 架构、设计、开发水平。
最新《尼恩 架构笔记》《尼恩高并发三部曲》《尼恩Java面试宝典》的PDF,请关注本公众号【技术自由圈】获取,后台回复:领电子书
此文为上下两篇文章, 尼恩带大家继续,挺进 120分,让面试官 口水直流。
本文的上一篇文章,
阿里面试:每天新增100w订单,如何的分库分表?这份答案让我当场拿了offer
尼恩解密:面试官的考察意图
面试官的考察意图
分库分表知识:
考察面试者对分库分表概念、原理和策略的理解,包括水平分库、水平分表、垂直分库、垂直分表的适用场景和实现方式,看是否能针对 10 亿级数据量选择合适的分库分表方案。
扩容技术:
了解面试者对数据库扩容技术的掌握程度,如数据迁移、节点添加、负载均衡等,是否熟悉主流的扩容方法及其优缺点。
考察是否了解与分库分表和扩容相关的其他技术,如分布式事务处理、数据一致性保证、缓存策略等,以判断知识体系的完整性。
复杂问题分析能力:
10 亿级-10 0亿级数据的分库分表扩容是复杂问题,面试官想观察面试者能否清晰分析问题,考虑数据量、数据增长速度、业务场景、性能影响等多方面因素,提出合理的扩容思路和方案。
应对挑战能力:
扩容可能面临数据丢失、数据不一致、性能下降、业务中断等挑战,通过面试者的回答,了解其能否预见这些问题,并给出有效的应对措施,评估解决实际问题的能力。
一、分库分表扩容 背景分析
随着业务的不断发展,用户数量、业务数据量呈爆发式增长。
以电商平台为例,从初创时每日几百笔订单,发展到后来每日数十万甚至数百万笔订单,订单数据、用户数据、商品数据等不断累积,单个数据库表的数据量很快就会达到千万级甚至亿级。
当数据量达到一定规模后,数据库的读写性能会显著下降,数据的存储和管理也变得越来越困难
二、 数据增长预测

短期趋势
在未来 1 - 2 年内,随着市场推广力度的加大、用户数量的持续增加以及业务拓展到新的领域,预计订单数据将以每年 30% - 50% 的速度增长。
这意味着: 1 - 2 年内 ,每天新增的订单数量可能在达到 130 万 - 150 万条。 订单总量 在 1亿级别。
中期趋势
在 3 - 5 年的中期阶段,随着业务的稳定发展和市场份额的进一步扩大,订单数据的增长速度可能会有所放缓,但仍然会保持在每年 20% - 30% 的水平。
这意味着: 在 3 - 5 年内 ,每天新增订单数量可能接近 250 万条。订单总量 在 10亿级别。
长期趋势
从 5 - 10 年的长期来看,考虑到市场的饱和以及竞争的加剧,订单数据的增长速度可能会逐渐稳定在每年 10% - 20% 左右。
这意味着: 在 5 - 10 年内 ,每天新增订单数量可能接近 600 万条。订单总量 在 100亿级别。
三、分库分表丝滑扩容 面临的问题与挑战

分库分表丝滑扩容面临诸多问题与挑战,主要体现在数据迁移、一致性保证、性能波动、业务影响 等方面,具体如下:
迁移时间过长:
对于 10 亿级数据,全量数据迁移耗时久,可能需要数天甚至数周时间。
期间若有新数据写入,还需不断进行增量数据迁移,增加了迁移的复杂性和时间成本。
准确性验证难:
大量数据迁移过程中,可能出现数据丢失、重复、错误等情况。
要确保迁移后数据与原数据完全一致,进行全面、准确的验证工作难度大,需要耗费大量的人力和计算资源。
数据一致性问题:
在数据迁移到新的库表过程中,既要保证原库表数据的正常读写,又要确保新库表数据的准确写入和同步,可能会出现数据在新旧库表之间不一致的情况。
例如,在迁移过程中发生网络故障、系统故障等,导致部分数据未成功迁移或迁移出现错误。
分布式事务问题:
扩容后,分布式事务涉及的节点和数据更多,协调和管理分布式事务的难度增大。不同数据库节点之间的事务一致性保证更加困难,可能出现部分节点事务提交成功,部分节点失败的情况,从而导致数据不一致。
业务中断风险:
在扩容过程中,尤其是进行数据迁移和切换时,可能需要暂停部分业务的读写操作,否则可能会导致数据不一致或数据丢失等问题。
即使采用一些灰度切换等策略,也很难完全避免对业务的短暂影响,如何在扩容过程中尽可能减少业务中断时间,是一个重要挑战。
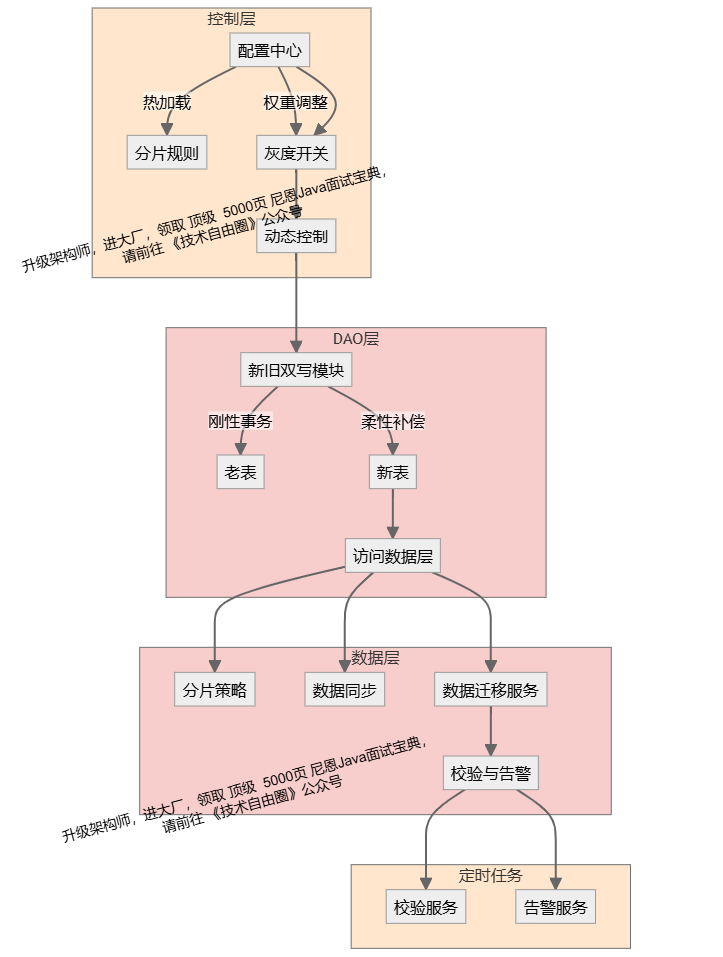
四、分库分表丝滑扩容方案(核心:新旧双写+灰度切流+ 三级校验)
本方案旨在通过多维度多层次的设计,实现分库分表的丝滑扩容,确保系统在数据量和流量增长时能够平稳过渡,不影响业务的正常运行。
方案涵盖应用DAO层、控制层、数据层以及定时任务等多个方面,形成一个全面化、系统化的扩容架构。

1、数据层架构

1.1 分片策略:
老库分片1-N,新库分片1-2N
-
旧库按照既定的分片规则分为 N 个分片,
-
新库在旧库的基础上进行扩容,分为 2N 个分片,以应对未来数据量的增长。
-
确保分片键的选择合理,避免数据热点和分片不均的问题。
-
复合分片算法:采用
用户ID哈希+时间范围双重路由策略,支持动态调整分片数量而不影响存量数据分布 -
一致性哈希环:虚拟节点数设置为物理节点的100倍,确保扩容后数据均衡
1.2 数据迁移服务
全量数据迁移:
- 使用高效的多线程并发 数据迁移工具 datax 或者kettle ,负责将旧库的数据全量迁移到新库。
- 在迁移过程中,使用迁移工具 datax 或者kettle 处理数据类型转换、字段映射等问题,确保数据的准确性和完整性。
- 采用
时间窗口分片法,按创建时间顺序分批次迁移 - 同步偏移量双存储机制(Redis+MySQL),防止单点故障导致数据丢失
增量数据同步:
- 利用数据库的变更捕获技术(如 MySQL 的 Binlog),实时同步旧库的增量数据到新库。
- 基于
binlog+canal实现实时增量同步,延迟控制在500ms内 - 确保在迁移期间,新库的数据能够与旧库保持同步更新。
数据双写同步:
- MySQL Binlog 同步到新库 ,存在数据延迟,导致新库的数据 可能不一定能立即可见。
- 可以采用 双写同步架构,保障 ,新库的数据能够与旧库保持同步更新。
2、DAO层双写架构

2.1 新旧双写模块
在扩容过程中,确保新旧数据架构的无缝切换,避免数据丢失或不一致。
实现方式:
- 在数据写入时,同时将数据写入旧库和新库,确保数据的同步性。
- 提供配置项,可根据业务需求灵活控制双写的开关,便于在扩容前后进行切换。
2.2 自定义刚性事务管理器 / 刚柔结合的双事务架构
刚性事务管理器:
- 针对关键业务操作,设计自定义的事务管理器,确保数据操作的原子性和一致性。
- 在新旧双写场景下,管理器需同时协调旧库和新库的事务,一旦任一库的操作失败,能够及时回滚所有相关操作。
刚柔结合的双事务架构:
- 对于非关键业务,采用柔性事务处理,允许一定程度的数据最终一致性,通过消息队列等方式异步处理数据同步。
- 结合刚性和柔性事务的优势,平衡系统的性能和数据一致性要求。
- 智能降级机制:在分片路由异常时自动切换至老库分片模式,保障服务可用性
3、中心控制层

3.1 配置中心
集中管理分库分表的相关配置,如分片规则、数据源信息等,实现配置的动态调整。
实现细节:
- 选用成熟的配置中心框架,如 Apollo、Nacos等,确保配置的高可用性和低延迟获取。
- 将分库分表的配置以键值对的形式存储,便于管理和修改。
- 提供配置的版本控制和回滚机制,防止因配置错误导致系统故障。
3.2 灰度开关
在扩容过程中,能够逐步放开流量,验证新架构的稳定性和正确性。
实现方式:
- 在系统中设置灰度开关,通过配置中心动态控制开关状态。
- 初始阶段,仅允许部分用户或请求访问新库,其余仍访问旧库。
- 根据监控数据和业务指标,逐步调整灰度开关,增加新库的流量占比,直至完全切换。
- 多维灰度策略:支持按用户ID段、业务类型、地理区域等多维度流量切换
- 流量染色机制:通过请求头标记区分新老数据流向,实现灰度发布
- 灰度切换:按5%、20%、50%梯度逐步切换流量,每阶段观察12小时
5、定时任务

定期对新旧库的数据进行比对,确保数据的一致性。
6、理论小结
本分库分表丝滑扩容方案通过在应用DAO层、控制层、数据层以及定时任务等多方面的设计和实现,形成了一个全面化、系统化的扩容架构。
在实际的扩容过程中,需严格按照方案的步骤和要求进行操作,同时密切关注系统的运行状态和监控数据,及时处理可能出现的问题,确保扩容的顺利进行和业务的稳定运行。
接下来,讲究看看要点实操。
五:实操1:数据双写同步
在使用 Sharding-JDBC 进行数据双写同步前,需要配置两个数据源,分别对应旧库和新库。假设我们使用 Spring Boot 项目,在application.yml文件中进行如下配置:
spring:
shardingsphere:
datasource:
names: oldDataSource,newDataSource
oldDataSource:
driver-class-name: com.mysql.cj.jdbc.Driver
url: jdbc:mysql://old-db-host:3306/old_db?serverTimezone=UTC
username: old_user
password: old_password
newDataSource:
driver-class-name: com.mysql.cj.jdbc.Driver
url: jdbc:mysql://new-db-host:3306/new_db?serverTimezone=UTC
username: new_user
password: new_password
sharding:
default-database-strategy:
inline:
sharding-column: user_id
algorithm-expression: oldDataSource
tables:
your_table_name:
actual-data-nodes: oldDataSource.your_table_name,newDataSource.your_table_name
上述配置定义了两个数据源oldDataSource和newDataSource,并通过 Sharding-JDBC 的分片策略,指定了表your_table_name在两个数据源中的实际数据节点。
@Transactional
public void doubleWrite(String sql, Object... args) {
TransactionTypeHolder.set(TransactionType.XA);
try {
oldJdbcTemplate.update(sql, args);
newJdbcTemplate.update(sql, args);
} catch (Exception e) {
// 记录异常日志
log.error("数据双写失败", e);
// 手动回滚事务
TransactionAspectSupport.currentTransactionStatus().setRollbackOnly();
} finally {
TransactionTypeHolder.clear();
}
}
解下来就是 事务方案。
六:自研事务管理器,实现 刚性事务双写
第一种事务方案:自研事务管理器,实现 刚性事务双写
实现跨 Sharding-JDBC 数据源的统一事务管理,强制两个数据源在同一个事务边界内提交或回滚
6.1. 事务管理器定义
通过扩展 AbstractPlatformTransactionManager 实现跨 Sharding-JDBC 数据源的统一事务管理,强制两个数据源在同一个事务边界内提交或回滚。
public class DualShardingTransactionManager extends AbstractPlatformTransactionManager {
private final DataSource dataSourceOld; // 旧库分片数据源
private final DataSource dataSourceNew; // 新库分片数据源
@Override
protected Object doGetTransaction() {
// 绑定两个数据源的ConnectionHolder
return new DualTransactionHolder(
DataSourceUtils.getConnection(dataSourceOld),
DataSourceUtils.getConnection(dataSourceNew)
);
}
@Override
protected void doCommit(DefaultTransactionStatus status) {
DualTransactionHolder holder = (DualTransactionHolder) status.getTransaction();
try {
holder.getOldConnection().commit(); // 旧库提交
holder.getNewConnection().commit(); // 新库提交
} catch (SQLException e) {
throw new TransactionSystemException("双写提交失败", e);
}
}
@Override
protected void doRollback(DefaultTransactionStatus status) {
DualTransactionHolder holder = (DualTransactionHolder) status.getTransaction();
try {
holder.getOldConnection().rollback(); // 旧库回滚
holder.getNewConnection().rollback(); // 新库回滚
} catch (SQLException e) {
throw new TransactionSystemException("双写回滚失败", e);
}
}
}
2. 事务持有器封装
private static class DualTransactionHolder {
private final Connection oldConnection;
private final Connection newConnection;
public DualTransactionHolder(Connection oldConn, Connection newConn) {
this.oldConnection = oldConn;
this.newConnection = newConn;
}
}
6.2、关键实现细节
1. 数据源配置与绑定
// 旧库分片配置
shardingOld:
dataSources:
ds_old:
url: jdbc:mysql://old-db:3306/db_old
sharding:
tables:
order:
actualDataNodes: ds_old.order
//新库分片配置
shardingNew:
dataSources:
ds0: jdbc:mysql://new-db0:3306/db_new
ds1: jdbc:mysql://new-db1:3306/db_new
sharding:
tables:
order:
actualDataNodes: ds$->{0..1}.order_$->{0..9}
2. 事务传播控制
在服务层通过 @Transactional 注解显式指定统一事务管理器:
@Service
public class OrderService {
@Transactional(transactionManager = "dualShardingTransactionManager")
public void createOrder(Order order) {
// 旧库分片写入
try (Connection oldConn = DataSourceUtils.getConnection(shardingOldDataSource)) {
oldOrderMapper.insert(order);
}
// 新库分片写入
try (Connection newConn = DataSourceUtils.getConnection(shardingNewDataSource)) {
newOrderMapper.insert(order);
}
}
}
关键点:
- 使用
DataSourceUtils.getConnection()确保从统一事务上下文中获取连接 - 两个分片数据源的 SQL 操作需在同一线程内执行,避免跨线程事务失效
6.3、异常处理与优化
| 异常类型 | 处理方案 |
|---|---|
| 单数据源提交失败 | 强制回滚另一个数据源的事务,避免部分提交 |
| 连接泄露 | 通过 DataSourceUtils.releaseConnection() 在 finally 块中释放资源 |
6.4、验证与监控
1. 事务一致性验证
@Test
public void testDualCommit() {
transactionTemplate.execute(status -> {
oldOrderMapper.insert(order);
newOrderMapper.insert(order);
return null;
});
// 验证新旧库数据一致性
Assert.assertEquals(
oldOrderMapper.selectById(order.getId()),
newOrderMapper.selectByShardingKey(order.getMemberId())
);
}
2. 监控指标
| 指标 | 采集方式 |
|---|---|
| 双写事务平均耗时 | Micrometer 统计 dualShardingTransactionManager 提交耗时百分位 |
| 连接持有时间 | 日志记录 Connection 的 getConnection() 与 close() 时间戳差值 |
该方案通过自定义事务管理器实现跨 Sharding-JDBC 数据源的强一致性事务,适用于对数据一致性要求严苛的双写迁移场景 。
新库如何写入失败, 会对业务产生影响。
不建议采用这种方式。
七:刚柔结合事务控制策略 ,提高主事务写入的成功率
在双写场景下,我们需要对主事务(旧库)和子事务(新库)采用不同的事务控制策略,以保证数据的一致性和系统的稳定性。
1. 数据源定义与分片规则绑定
旧库数据源配置:
application.yml
oldDataSource:
driver-class-name: com.mysql.jdbc.Driver
url: jdbc:mysql://old-db:3306/db_old
username: root
password: 123456
新库分片数据源配置:
shardingDataSource:
dataSources:
ds0:
driver-class-name: com.mysql.jdbc.Driver
url: jdbc:mysql://new-db0:3306/db_new
username: root
password: 123456
ds1:
driver-class-name: com.mysql.jdbc.Driver
url: jdbc:mysql://new-db1:3306/db_new
username: root
password: 123456
shardingRule:
tables:
order:
actualDataNodes: ds$->{0..1}.order_$->{0..9}
tableStrategy:
inline:
shardingColumn: member_id
algorithmExpression: order_$->{member_id % 10}
databaseStrategy:
inline:
shardingColumn: member_id
algorithmExpression: ds$->{member_id % 2}
关键点:
- 新库通过Sharding-JDBC定义分片规则,按
member_id分库分表45 - 旧库保持单库单表结构,与新库分片规则需兼容(如
member_id取模逻辑一致)58
2. 事务管理器实现细节
事务管理器定义:
@Configuration
public class TransactionConfig {
// 旧库事务管理器
@Bean(name = "transactionManagerOld")
public PlatformTransactionManager oldTransactionManager(
@Qualifier("oldDataSource") DataSource dataSource) {
return new DataSourceTransactionManager(dataSource);
}
// 新库分片事务管理器(绑定ShardingSphere数据源)
@Bean(name = "transactionManagerSplit")
public PlatformTransactionManager splitTransactionManager(
@Qualifier("shardingDataSource") DataSource shardingDataSource) {
return new DataSourceTransactionManager(shardingDataSource);
}
}
功能说明:
transactionManagerOld管理旧库的本地事务,保证ACID特性transactionManagerSplit管理新库的分布式事务,支持跨分片操作
3. 双写事务控制代码实现
服务层代码:
@Service
public class OrderService {
@Autowired
private OrderRepositoryOld oldRepository;
@Autowired
private OrderRepositoryNew newRepository;
@Transactional(
propagation = Propagation.REQUIRED,
transactionManager = "transactionManagerOld",
rollbackFor = Exception.class
)
public void createOrder(Order order) {
// 主事务:旧库写入(强一致性)
oldRepository.insert(order);
// 子事务:新库分片写入(独立事务)
writeToShardingDB(order);
}
@Transactional(
propagation = Propagation.REQUIRES_NEW,
transactionManager = "transactionManagerSplit",
noRollbackFor = {ShardingException.class}
)
private void writeToShardingDB(Order order) {
try {
newRepository.insert(order);
} catch (ShardingException e) {
// 分片路由失败时记录日志,不触发主事务回滚
log.error("分片写入失败: orderId={}", order.getId());
mqSender.sendRetryMessage(order);
}
}
}
关键逻辑:
- 主事务(旧库)使用
REQUIRED传播,确保原子性 - 子事务(新库)使用
REQUIRES_NEW传播,独立提交或回滚 - 新库写入异常时,通过MQ异步补偿保证最终一致性
7.2、分布式事务协调与异常处理
1. 柔性事务补偿机制
补偿消费者实现:
@Component
@RocketMQMessageListener(topic = "ORDER_RETRY", consumerGroup = "retry-group")
public class OrderRetryConsumer implements RocketMQListener<Order> {
@Override
public void onMessage(Order order) {
// 独立事务重试新库写入
TransactionTemplate transactionTemplate = new TransactionTemplate(transactionManagerSplit);
transactionTemplate.execute(status -> {
newRepository.insert(order);
return true;
});
}
}
补偿策略:
- 重试队列采用指数退避策略(如1s/5s/30s)
- 最大重试次数限制(如3次),超限后触发人工干预
2. 数据一致性校验工具
校验逻辑示例:
public void verifyData(Order order) {
// 旧库查询
Order oldOrder = oldRepository.selectById(order.getId());
// 新库分片查询(需计算分片路由)
String actualNode = shardingAlgorithm.getActualDataNode(order.getMemberId());
Order newOrder = newRepository.selectByShardingKey(actualNode, order.getId());
Assert.isTrue(oldOrder.equals(newOrder), "数据不一致");
}
校验维度:
- 主键覆盖完整性(新旧库主键范围一致)
- 关键字段一致性(金额、状态等)
7.4、性能优化与监控
1. 连接池与批量写入优化
连接池隔离配置:
// 旧库使用Druid
oldDataSource:
type: com.alibaba.druid.pool.DruidDataSource
initialSize: 5
maxActive: 20
// 新库使用HikariCP
shardingDataSource:
hikari:
maximum-pool-size: 50
connection-timeout: 5000
批量插入优化:
sqlCopy CodeINSERT INTO order_new_${shard} (id, member_id) VALUES (?, ?)
ON DUPLICATE KEY UPDATE member_id=VALUES(member_id)
启用rewriteBatchedStatements=true提升批量性能
2. 监控指标埋点
| 指标 | 采集方式 | 告警规则 |
|---|---|---|
| 双写事务TPS | 通过Micrometer统计transactionManagerSplit的提交频率 |
连续5分钟下降50%触发告警 |
| 分片路由失败率 | 日志分析ShardingSphere的ShardingRouteException |
失败率 > 1%触发告警 |
| 异步补偿队列堆积量 | RocketMQ控制台监控ORDER_RETRY队列长度 |
堆积量 > 1000触发扩容 |
通过以上方案,可在Sharding-JDBC双写场景下实现高可靠的事务管理,结合刚性事务与柔性事务的优势,保障迁移过程的数据一致性与系统稳定性
八:Nacos动态控制 双写开关设计
注意我们需要提供一个动态开关,去控制开启和关闭新表的写入。
因为需求上线之后, 先同步一阶段 老的数据, 同步完毕之后开启同这个开关完成无缝对接。
另外,如果新库故障,也可以及时把这个开关关闭。
1. Nacos配置项定义
在Nacos中创建配置项 dual-write-config(Data ID),包含以下内容:
dualWrite:
enabled: true # 双写开关
forceReadNew: false # 强制读新库
作用:
enabled控制是否开启新库写入forceReadNew用于灰度阶段强制查询新库(如数据校验完成后)
2. 动态配置监听与加载
配置类实现:
@Configuration
@RefreshScope
public class DualWriteConfig {
@Value("${dualWrite.enabled:false}")
private AtomicBoolean enabled;
@Value("${dualWrite.forceReadNew:false}")
private AtomicBoolean forceReadNew;
// 提供线程安全的开关状态访问
public boolean isDualWriteEnabled() {
return enabled.get();
}
public boolean isForceReadNew() {
return forceReadNew.get();
}
}
关键点:
- 使用
@RefreshScope注解实现配置热更新 AtomicBoolean保证多线程环境下的状态一致性
3. 双写逻辑改造
服务层代码改造:
@Service
public class OrderService {
@Autowired
private DualWriteConfig dualWriteConfig;
@Transactional(transactionManager = "transactionManagerOld")
public void createOrder(Order order) {
// 旧库必写
oldRepository.insert(order);
// 根据开关判断是否写入新库
if (dualWriteConfig.isDualWriteEnabled()) {
writeToShardingDB(order);
}
}
@Transactional(propagation = Propagation.REQUIRES_NEW,
transactionManager = "transactionManagerSplit")
private void writeToShardingDB(Order order) {
newRepository.insert(order);
}
}
优化点:
- 双写开关生效时,主事务仅提交旧库,子事务异步处理新库写入
- 开关关闭后,通过增量同步工具(如Canal)补偿新库数据
4. 路由策略动态切换
查询路由适配:
public Order getOrder(Long orderId) {
if (dualWriteConfig.isForceReadNew()) {
// 强制路由到新库分片
try (HintManager hintManager = HintManager.getInstance()) {
hintManager.setMasterRouteOnly();
return newRepository.selectByShardingKey(orderId);
}
} else {
return oldRepository.selectById(orderId);
}
}
说明:
通过 HintManager 强制指定分片路由,用于灰度验证阶段
5、Nacos集成与运维管控
5.1配置监听与事件响应
Nacos监听器注册:
@PostConstruct
public void initNacosListener() {
ConfigService configService = NacosFactory.createConfigService(nacosProps);
configService.addListener("dual-write-config", "DEFAULT_GROUP", new AbstractListener() {
@Override
public void receiveConfigInfo(String configInfo) {
log.info("双写配置变更: {}", configInfo);
// 触发配置刷新(结合@RefreshScope)
refreshScope.refreshAll();
}
});
}
监控指标:
- 配置变更次数(Nacos控制台)
- 双写开关状态(通过/metrics端点暴露)23
5.2. 灰度发布与回滚策略
| 阶段 | 操作步骤 |
|---|---|
| 灰度开启双写 | 1. Nacos修改dualWrite.enabled=true 2. 监控新库写入成功率与延迟 |
| 全量切换 | 1. 开启forceReadNew=true 2. 停用增量同步工具 |
| 异常回滚 | 1. 关闭双写开关 2. 启动反向同步工具回补旧库数据 |
8.6、验证与监控方案
8.6.1. 双写开关生效验证
// 单元测试验证开关行为
@Test
public void testDualWriteSwitch() {
// 初始状态: 开关开启
orderService.createOrder(order);
assertExistInBothDB(order);
// 动态关闭开关
updateNacosConfig("dualWrite.enabled", "false");
orderService.createOrder(order2);
assertOnlyInOldDB(order2);
}
8.6.2 监控大盘设计
| 监控项 | 采集方式 | 告警阈值 |
|---|---|---|
| 双写开关状态 | 通过Spring Actuator暴露配置状态 | 状态异常持续1分钟 |
| 新库写入TPS | Micrometer统计transactionManagerSplit提交 |
TPS下降50% |
| 增量同步延迟 | Canal监控Binlog消费延迟 | 延迟 > 60s |
通过Nacos动态控制双写开关,可在不重启服务的情况下灵活调整数据流向,结合事务管理器与路由策略,实现平滑迁移与快速故障恢复。
九、读流量灰度:使用动态数据源实现 灰度流量切换
为了在 Sharding-JDBC 中 实现灰度流量切换,这里 使用动态数据源。
动态数据源 借助 Spring 的 AbstractRoutingDataSource 来实现动态数据源的切换/灰度流量的灰度切流。
以下是具体的实现步骤
9.1 动态数据源配置
创建一个类来加载不同版本的 Sharding-JDBC 配置文件, 创建主库(旧规则)和灰度库(新规则)两个 Sharding-JDBC 数据源实例,
使用 AbstractRoutingDataSource 并创建 动态数据源 , 实现动态路由, 通过 @Bean 注解注入 Spring 容器。
import org.apache.shardingsphere.api.config.sharding.ShardingRuleConfiguration;
import org.apache.shardingsphere.shardingjdbc.api.ShardingDataSourceFactory;
import org.springframework.context.annotation.Bean;
import org.springframework.context.annotation.Configuration;
import javax.sql.DataSource;
import java.sql.SQLException;
import java.util.HashMap;
import java.util.Map;
import java.util.Properties;
// 使用 @Configuration 注解将该类标记为 Spring 配置类,Spring 会自动扫描并处理其中的 Bean 定义
@Configuration
public class DataSourceConfig {
/**
* @throws SQLException 当创建数据源过程中出现 SQL 相关异常时抛出
*/
@Bean(name = "oldDataSource")
public DataSource oldDataSource() throws SQLException {
// 调用 loadShardingRuleConfig 方法,从 "old-sharding-rule.yaml" 文件中加载旧版本的分片规则配置
ShardingRuleConfiguration oldShardingRuleConfig = loadShardingRuleConfig("old-sharding-rule.yaml");
// 使用 ShardingDataSourceFactory 创建旧版本的分片数据源,传入数据源映射、分片规则配置和属性对象
return ShardingDataSourceFactory.createDataSource(createDataSourceMap(), oldShardingRuleConfig, new Properties());
}
/**
* 创建并返回新版本的分片数据源 Bean
*
* @return 新版本的分片数据源
* @throws SQLException 当创建数据源过程中出现 SQL 相关异常时抛出
*/
@Bean(name = "newDataSource")
public DataSource newDataSource() throws SQLException {
// 调用 loadShardingRuleConfig 方法,从 "new-sharding-rule.yaml" 文件中加载新版本的分片规则配置
ShardingRuleConfiguration newShardingRuleConfig = loadShardingRuleConfig("new-sharding-rule.yaml");
// 使用 ShardingDataSourceFactory 创建新版本的分片数据源,传入数据源映射、分片规则配置和属性对象
return ShardingDataSourceFactory.createDataSource(createDataSourceMap(), newShardingRuleConfig, new Properties());
}
/**
* 创建并返回动态数据源 Bean,作为主要的数据源
*
* @return 动态数据源
*/
@Bean
@Primary
public DataSource dynamicDataSource() {
// 创建一个 HashMap 用于存储目标数据源,键为数据源名称,值为数据源对象
Map<Object, Object> targetDataSources = new HashMap<>();
try {
// 将旧版本的分片数据源添加到目标数据源映射中,键为 "old"
targetDataSources.put("old", oldDataSource());
// 将新版本的分片数据源添加到目标数据源映射中,键为 "new"
targetDataSources.put("new", newDataSource());
} catch (SQLException e) {
// 若创建数据源过程中出现 SQL 异常,打印异常堆栈信息
e.printStackTrace();
}
// 创建动态数据源路由对象
DynamicDataSourceRouter dataSource = new DynamicDataSourceRouter();
// 设置动态数据源的目标数据源映射
dataSource.setTargetDataSources(targetDataSources);
try {
// 设置动态数据源的默认目标数据源为旧版本的分片数据源
dataSource.setDefaultTargetDataSource(oldDataSource());
} catch (SQLException e) {
// 若设置默认数据源过程中出现 SQL 异常,打印异常堆栈信息
e.printStackTrace();
}
return dataSource;
}
/**
* 从指定的配置文件中加载分片规则配置
*
* @param configFile 配置文件的名称
* @return 分片规则配置对象
*/
private ShardingRuleConfiguration loadShardingRuleConfig(String configFile) {
// 此处需要实现从配置文件加载 ShardingRuleConfiguration 的具体逻辑
// 需要根据实际情况进行实现
return null;
}
}
9. 2定义不同的分片规则
首先,需要为旧版本和新版本分别定义不同的 Sharding-JDBC 分片规则。
旧版本规则示例(old-sharding-rule.yaml)
dataSources:
ds_0:
url: jdbc:mysql://localhost:3306/ds_0
username: root
password: root
driverClassName: com.mysql.cj.jdbc.Driver
shardingRule:
tables:
t_order:
actualDataNodes: ds_0.t_order_$->{0..1}
tableStrategy:
inline:
shardingColumn: order_id
algorithmExpression: t_order_$->{order_id % 2}
新版本规则示例(new-sharding-rule.yaml)
dataSources:
ds_0:
url: jdbc:mysql://localhost:3306/ds_0
username: root
password: root
driverClassName: com.mysql.cj.jdbc.Driver
ds_1:
url: jdbc:mysql://localhost:3306/ds_1
username: root
password: root
driverClassName: com.mysql.cj.jdbc.Driver
shardingRule:
tables:
t_order:
actualDataNodes: ds_$->{0..1}.t_order_$->{0..1}
tableStrategy:
inline:
shardingColumn: order_id
algorithmExpression: t_order_$->{order_id % 2}
databaseStrategy:
inline:
shardingColumn: user_id
algorithmExpression: ds_$->{user_id % 2}
9.3 DynamicDataSourceRouter 数据源上下文管理和路由
创建一个继承自 AbstractRoutingDataSource 的子类,用于根据一定的规则动态切换数据源。
public class DynamicDataSourceRouter extends AbstractRoutingDataSource {
@Override
protected Object determineCurrentLookupKey() {
return DataSourceContextHolder.getDataSourceType();
}
}
自定义 DynamicDataSourceRouter 继承 AbstractRoutingDataSource,
通过 DataSourceContextHolder工具类来保存和获取当前使用的数据源 Type 信息 。
DataSourceContextHolder工具类 的数据源 Type 信息 从 ThreadLocal 获取当前数据源标识。
public class DataSourceContextHolder {
private static final ThreadLocal<String> contextHolder = new ThreadLocal<>();
public static void setDataSource(String dataSource) {
contextHolder.set(dataSource);
}
public static String getDataSource() {
return contextHolder.get();
}
public static void clearDataSource() {
contextHolder.remove();
}
}
数据源 Type 信息 的设置与清理
下面的多数据源路由的例子中,DataSourceContextHolder的设置逻辑,如下
// 根据用户 ID 决定使用哪个数据源
if (Integer.parseInt(userId) % 2 == 0) {
DataSourceContextHolder.setDataSource("new");
} else {
DataSourceContextHolder.setDataSource("old");
}
尼恩提示:如何在springboot的request 请求处理之前,通过filter设置,然后在请求处理完了之后,进行清除呢?
基于 Filter 实现灰度规则判断与清理(伪代码)
@Component
public class DataSourceSwitchFilter implements Filter {
@Override
public void doFilter(ServletRequest request, ServletResponse response, FilterChain chain)
throws IOException, ServletException {
HttpServletRequest httpRequest = (HttpServletRequest) request;
try {
// 1. 从请求头获取灰度标识(示例取user-id)
String userId = httpRequest.getHeader("user-id");
// 2. 执行灰度规则判断(示例:20%流量切到新库)
if (StringUtils.isNotBlank(userId) &&
Integer.parseInt(userId) % 100 < 20) {
DataSourceContextHolder.setDataSource("new");
} else {
DataSourceContextHolder.setDataSource("old");
}
// 3. 继续执行后续请求处理
chain.doFilter(request, response);
} finally {
// 4. 强制清理线程变量(关键步骤)
DataSourceContextHolder.clearDataSource();
}
}
}
Spring Boot 配置类注册 Filter
@Configuration
public class FilterConfig {
@Bean
public FilterRegistrationBean<DataSourceSwitchFilter> registerFilter() {
FilterRegistrationBean<DataSourceSwitchFilter> bean = new FilterRegistrationBean<>();
bean.setFilter(new DataSourceSwitchFilter());
bean.addUrlPatterns("/*"); // 拦截所有请求路径
bean.setOrder(Ordered.HIGHEST_PRECEDENCE); // 最高优先级确保最先执行
return bean;
}
}
关键实现要点说明
1 灰度标识获取优化
支持多维度参数判断,可扩展从 Cookie、Session 或 JWT 中提取灰度标记:
// 示例:从请求参数获取
String grayFlag = httpRequest.getParameter("gray-version");
// 示例:从认证信息获取(需结合 Spring Security)
Authentication auth = SecurityContextHolder.getContext().getAuthentication();
2 异常处理增强
添加灰度参数校验逻辑避免 NumberFormatException:
try {
if (StringUtils.isNumeric(userId)) {
// 执行模运算判断
}
} catch (Exception e) {
log.error("灰度参数解析异常", e);
}
3 动态规则扩展
结合 Nacos/Apollo 实现动态调整灰度比例(需添加配置监听器) :
@RefreshScope
@Configuration
public class GrayRuleConfig {
@Value("${gray.ratio:20}")
private int grayRatio; // 通过配置中心动态修改
}
4 流量染色验证
在数据源切换后添加验证日志:
log.info("当前数据源: {},灰度用户ID: {}",
DataSourceContextHolder.getDataSource(), userId);
对数据源交叉污染现象进行检查。
5 压力测试验证
使用 JMeter 模拟高并发请求,观察是否出现数据源交叉污染现象
数据源交叉污染现象指在动态数据源切换场景中,请求错误地使用了非预期的数据源(如灰度请求误用主库,或主库请求误用灰度库),导致业务逻辑混乱或数据不一致。
数据源交叉污染 导致 灰度请求未正确路由到新规则数据源,仍访问旧规则库。
示例:灰度用户ID的请求本应路由到分库分表的新数据源,实际却落到未分库的主数据源。
关键原因是: 高并发下线程池复用线程时, 线程变量未及时清理。ThreadLocal中存储的数据源标识未在请求结束后清除,导致后续请求复用脏数据。
总结 实现流程图
textCopy CodeHTTP Request
│
▼
[DataSourceSwitchFilter] → 解析灰度标识 → 设置ThreadLocal
│
▼
[Controller] → 业务处理 → 通过AbstractRoutingDataSource自动路由:ml-citation{ref="3" data="citationList"}
│
▼
[Response] ← 清理ThreadLocal(finally块保障)
该方案通过 Servlet Filter 实现了请求维度的数据源生命周期管理,确保每次请求结束后自动清理线程变量,避免内存泄漏和跨请求污染 。
灰度场景,需要结合配置中心实现灰度规则动态调整 。
9.5. 业务代码 如何 使用动态数据源 自动 灰度切流?
其实很简单了,业务代码是无感知的。
在业务代码中根据一定的规则(如用户 ID)来决定使用哪个数据源。
import org.springframework.stereotype.Service;
import javax.sql.DataSource;
import java.sql.Connection;
import java.sql.PreparedStatement;
import java.sql.ResultSet;
import java.sql.SQLException;
@Service
public class BusinessService {
@Autowired
private DataSource routingDataSource;
public void queryOrder(String userId) {
// 根据用户 ID 决定使用哪个数据源
try (Connection connection = routingDataSource.getConnection();
PreparedStatement preparedStatement = connection.prepareStatement("SELECT * FROM t_order WHERE user_id = ?")) {
preparedStatement.setString(1, userId);
ResultSet resultSet = preparedStatement.executeQuery();
while (resultSet.next()) {
// 处理查询结果
}
} catch (SQLException e) {
e.printStackTrace();
} finally {
// 清除数据源上下文
DataSourceContextHolder.clearDataSource();
}
}
}
9.6. 业务代码 如 控制器的实例展示
其实很简单了,业务代码是无感知的。
创建一个简单的控制器来测试灰度流量切换功能。
import org.springframework.beans.factory.annotation.Autowired;
import org.springframework.web.bind.annotation.GetMapping;
import org.springframework.web.bind.annotation.PathVariable;
import org.springframework.web.bind.annotation.RestController;
@RestController
public class OrderController {
@Autowired
private BusinessService businessService;
@GetMapping("/orders/{userId}")
public String queryOrder(@PathVariable String userId) {
businessService.queryOrder(userId);
return "Query order success";
}
}
注意事项
- 异常处理:
在实际应用中,需要对数据源创建、数据库操作等过程中的异常进行更完善的处理。
- 配置文件加载:
loadShardingRuleConfig 和 createDataSourceMap 方法需要根据实际情况实现从配置文件加载 Sharding-JDBC 规则和数据源信息的逻辑。
- 线程安全:
由于使用了 ThreadLocal 来保存数据源信息,要确保在多线程环境下不会出现数据混乱的问题。
通过以上步骤, 可以在 Sharding-JDBC 中实现基于动态数据源的灰度流量切换。
十:数据校验与回滚

10.1 校验服务( 三级校验)
定期对新旧库的数据进行比对,确保数据的一致性。
三级校验策略:
- 字段级校验(小时级)
选取表中关键字段(如主键、时间戳、业务核心字段)作为比对基准,避免全字段比对带来的性能损耗
- 行级md5比对(每日低谷期)
通过MD5()函数生成哈希值(MySQL示例:SELECT MD5(col_str) FROM table)
- 统计指标校验(周级)
分片维度的 记录数
实现细节:
- 定时任务,定期按照数据的时间戳顺序,分批次对新旧库的数据进行比对。
- 对于比对发现的不一致数据,记录详细的信息,包括数据ID、字段差异等。
10.2 自动修复
修复策略:
- 对于数据比对发现的不一致情况,设计自动归档机制。
修复流程:
- 异常数据自动归档待人工核查。
- 执行修复操作,并记录修复日志,便于后续审计和问题追溯。
10.3 监控告警
监控指标:
- 设定关键的监控指标,如数据迁移进度、数据一致性比率、系统性能指标等。
- 通过监控工具实时采集这些指标数据,为系统的运行状态提供直观的展示。
告警机制:
- 当监控指标超出预设的阈值时,触发告警机制,通知相关人员及时处理。
- 告警方式可包括邮件、短信、即时通讯工具等多种渠道,确保告警信息能够及时送达。
监控指标体系
| 监控维度 | 核心指标 | 告警阈值 |
|---|---|---|
| 事务一致性 | 双写成功率 | <99.9% (5分钟) |
| 数据完整性 | 校验差异率 | >0.01% |
| 性能指标 | 分片P99延迟 | >500ms |
120分殿堂答案 (塔尖级):
尼恩提示,到了这里,讲完 动态库容、灰度切流 , 可以得到 120分了。

此文上一篇文章, 尼恩带大家继续,挺进 120分,让面试官 口水直流。
阿里面试:每天新增100w订单,如何的分库分表?这份答案让我当场拿了offer
遇到问题,找老架构师取经
借助此文,尼恩给解密了一个高薪的 秘诀,大家可以 放手一试。保证 屡试不爽,涨薪 100%-200%。
后面,尼恩java面试宝典回录成视频, 给大家打造一套进大厂的塔尖视频。
通过这个问题的深度回答,可以充分展示一下大家雄厚的 “技术肌肉”,让面试官爱到 “不能自已、口水直流”,然后实现”offer直提”。
在面试之前,建议大家系统化的刷一波 5000页《尼恩Java面试宝典PDF》,里边有大量的大厂真题、面试难题、架构难题。
很多小伙伴刷完后, 吊打面试官, 大厂横着走。
在刷题过程中,如果有啥问题,大家可以来 找 40岁老架构师尼恩交流。
另外,如果没有面试机会,可以找尼恩来改简历、做帮扶。
遇到职业难题,找老架构取经, 可以省去太多的折腾,省去太多的弯路。
尼恩指导了大量的小伙伴上岸,前段时间,刚指导一个40岁+被裁小伙伴,拿到了一个年薪100W的offer。
狠狠卷,实现 “offer自由” 很容易的, 前段时间一个武汉的跟着尼恩卷了2年的小伙伴, 在极度严寒/痛苦被裁的环境下, offer拿到手软, 实现真正的 “offer自由” 。
浙公网安备 33010602011771号