10.25
软件设计实验三
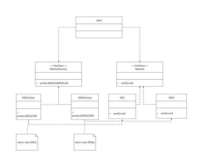
[实验任务一]:加密算法
目前常用的加密算法有DES(Data Encryption Standard)和IDEA(International Data Encryption Algorithm)国际数据加密算法等,请用工厂方法实现加密算法系统。
实验要求:

代码:
MethodFactory.java
package jiami;
public interface MethodFactory {
public Method produceMethod();
}
MethodFactory.java
package jiami;
public class DESFactory implements MethodFactory {
public DES produceMethod() {
System.out.println("使用DES算法");
return new DES();
}
}
MethodFactory.java
package jiami;
public class IDEAFactory implements MethodFactory {
public IDEA produceMethod() {
System.out.println("使用IDEA算法");
return new IDEA();
}
}
Method.java
package jiami;
public interface Method {
public abstract void work(String str, String password);
}
DES.java
package jiami;
import javax.crypto.Cipher;
import javax.crypto.KeyGenerator;
import javax.crypto.SecretKey;
public class DES implements Method {
public void work(String str, String password) {
String codeStringBegin = "信2205-3何不语"; // 要加密的明文
String codeStringEnd = null; // 加密后的密文
String decodeString = null; // 密文解密后得到的明文
System.out.println("要加密的明文:" + codeStringBegin);
String cipherType = "DESede"; // 加密算法类型,可设置为DES、DESede、AES等字符串
try {
// 获取密钥生成器
KeyGenerator keyGen = KeyGenerator.getInstance(cipherType);
// 初始化密钥生成器,不同的加密算法其密钥长度可能不同
keyGen.init(112);
// 生成密钥
SecretKey key = keyGen.generateKey();
// 得到密钥字节码
byte[] keyByte = key.getEncoded();
// 输出密钥的字节码
System.out.println("密钥是:");
for (int i = 0; i < keyByte.length; i++) {
System.out.print(keyByte[i] + ",");
}
System.out.println("");
// 创建密码器
Cipher cp = Cipher.getInstance(cipherType);
// 初始化密码器
cp.init(Cipher.ENCRYPT_MODE, key);
System.out.println("要加密的字符串是:" + codeStringBegin);
byte[] codeStringByte = codeStringBegin.getBytes("UTF8");
System.out.println("要加密的字符串对应的字节码是:");
for (int i = 0; i < codeStringByte.length; i++) {
System.out.print(codeStringByte[i] + ",");
}
System.out.println("");
// 开始加密
byte[] codeStringByteEnd = cp.doFinal(codeStringByte);
System.out.println("加密后的字符串对应的字节码是:");
for (int i = 0; i < codeStringByteEnd.length; i++) {
System.out.print(codeStringByteEnd[i] + ",");
}
System.out.println("");
codeStringEnd = new String(codeStringByteEnd);
System.out.println("加密后的字符串是:" + codeStringEnd);
System.out.println("");
// 重新初始化密码器
cp.init(Cipher.DECRYPT_MODE, key);
// 开始解密
byte[] decodeStringByteEnd = cp.doFinal(codeStringByteEnd);
System.out.println("解密后的字符串对应的字节码是:");
for (int i = 0; i < decodeStringByteEnd.length; i++) {
System.out.print(decodeStringByteEnd[i] + ",");
}
System.out.println("");
decodeString = new String(decodeStringByteEnd);
System.out.println("解密后的字符串是:" + decodeString);
System.out.println("");
} catch (Exception e) {
e.printStackTrace();
}
}
public static void main(String[] args) {
// TODO Auto-generated method stub
System.out.println("DES加密算法");
DES des = new DES();
try {
des.work("8787878787878787", "0E329232EA6D0D73");
} catch (Exception e) {
System.out.println(e.getMessage());
}
}
}
IDEA.java
package jiami;
import javax.crypto.Cipher;
import javax.crypto.KeyGenerator;
import javax.crypto.SecretKey;
import org.apache.commons.codec.binary.Base64;
import org.bouncycastle.jce.provider.BouncyCastleProvider;
import javax.crypto.Cipher;
import javax.crypto.KeyGenerator;
import javax.crypto.SecretKey;
import javax.crypto.spec.SecretKeySpec;
import java.security.Key;
import java.security.Security;
public class IDEA implements Method {
public static final String KEY_ALGORITHM = "IDEA";
public static final String CIPHER_ALGORITHM = "IDEA/ECB/ISO10126Padding";
public static byte[] initkey() throws Exception {
// 加入bouncyCastle支持
Security.addProvider(new BouncyCastleProvider());
// 实例化密钥生成器
KeyGenerator kg = KeyGenerator.getInstance(KEY_ALGORITHM);
// 初始化密钥生成器,IDEA要求密钥长度为128位
kg.init(128);
// 生成密钥
SecretKey secretKey = kg.generateKey();
// 获取二进制密钥编码形式
return secretKey.getEncoded();
}
/**
* 转换密钥
*
* @param key
* 二进制密钥
* @return Key 密钥
*/
private static Key toKey(byte[] key) throws Exception {
// 实例化DES密钥
// 生成密钥
SecretKey secretKey = new SecretKeySpec(key, KEY_ALGORITHM);
return secretKey;
}
/**
* 加密数据
*
* @param data
* 待加密数据
* @param key
* 密钥
* @return byte[] 加密后的数据
*/
private static byte[] encrypt(byte[] data, byte[] key) throws Exception {
// 加入bouncyCastle支持
Security.addProvider(new BouncyCastleProvider());
// 还原密钥
Key k = toKey(key);
// 实例化
Cipher cipher = Cipher.getInstance(CIPHER_ALGORITHM);
// 初始化,设置为加密模式
cipher.init(Cipher.ENCRYPT_MODE, k);
// 执行操作
return cipher.doFinal(data);
}
/**
* 解密数据
*
* @param data
* 待解密数据
* @param key
* 密钥
* @return byte[] 解密后的数据
*/
private static byte[] decrypt(byte[] data, byte[] key) throws Exception {
// 加入bouncyCastle支持
Security.addProvider(new BouncyCastleProvider());
// 还原密钥
Key k = toKey(key);
Cipher cipher = Cipher.getInstance(CIPHER_ALGORITHM);
// 初始化,设置为解密模式
cipher.init(Cipher.DECRYPT_MODE, k);
// 执行操作
return cipher.doFinal(data);
}
public static String getKey() {
String result = null;
try {
result = Base64.encodeBase64String(initkey());
} catch (Exception e) {
e.printStackTrace();
}
return result;
}
public static String ideaEncrypt(String data, String key) {
String result = null;
try {
byte[] data_en = encrypt(data.getBytes(), Base64.decodeBase64(key));
result = Base64.encodeBase64String(data_en);
} catch (Exception e) {
e.printStackTrace();
}
return result;
}
public static String ideaDecrypt(String data, String key) {
String result = null;
try {
byte[] data_de = decrypt(Base64.decodeBase64(data), Base64.decodeBase64(key));
;
result = new String(data_de);
} catch (Exception e) {
e.printStackTrace();
}
return result;
}
public void work(String str, String password) {
String data = "20223735何不语";
String key = getKey();
System.out.println("要加密的原文:" + data);
System.out.println("密钥:" + key);
String data_en = ideaEncrypt(data, key);
System.out.println("密文:" + data_en);
String data_de = ideaDecrypt(data_en, key);
System.out.println("原文:" + data_de);
}
public static void main(String[] args) {
// TODO Auto-generated method stub
System.out.println("IDEA加密算法");
IDEA idea = new IDEA();
try {
idea.work("8787878787878787", "0E329232EA6D0D73");
} catch (Exception e) {
System.out.println(e.getMessage());
}
}
}
zhuhanshu.java
package jiami;
import java.util.Scanner;
public class zhuhanshu {
public static void main(String[] args) {
DES des = new DES();
IDEA idea = new IDEA();
try {
int n = 0;
Scanner in = new Scanner(System.in);
while (n != 3) {
System.out.println("请选择要使用的加密算法 1.DES加密算法 2.IDEA加密算法");
System.out.println("3.退出");
System.out.println("请选择:");
if (in.hasNextInt()) {
n = in.nextInt();
} else {
System.out.println("输入的不是整数,请重新输入:");
continue;
}
switch (n) {
case 1: {
des.work("1787878787878787", "0E329232EA6D0D73");
break;
}
case 2: {
idea.work("8787878787878787", "0E329232EA6D0D73");
break;
}
}
}
}
catch (Exception e) {
System.out.println(e.getMessage());
}
}
}



浙公网安备 33010602011771号