10.24

软件设计实验二

 

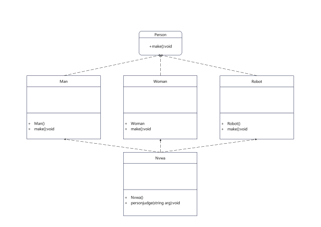
[实验任务一]:女娲造人

使用简单工厂模式模拟女娲(Nvwa)造人(Person),如果传入参数M,则返回一个Man对象,如果传入参数W,则返回一个Woman对象,如果传入参数R,则返回一个Robot对象。请用程序设计实现上述场景。

实验要求:

 

 

 

源代码

Man.java

public class Man implements Person{

public Man() {

        

    }

    public void make(){

        

        System.out.print("生产男人");

        

    }

 

}

 

 

Nvwa.java

public class Nvwa {

    

    public Nvwa() {

        

    }

 

    public static  Person Personjudge(String arg ) {

        //判断参数,再选择调用哪个类

        if(arg.equalsIgnoreCase("M"))

        {

            return new Man();

        }else if(arg.equalsIgnoreCase("W"))

        {

            return new Woman();

        }else if(arg.equalsIgnoreCase("R"))

        {

            return new Robot();

        }else

        {

            return null;

        }

    }

 

}

 

 

Person.java

public interface Person {

    public void make();

 

}

 

 

Robot.java

public class Robot implements Person{

    public Robot() {

    }

    

    public void make(){

        

        System.out.print("生产机器人");

        

    }

 

}

 

 

 

test.java

 

import java.util.Scanner;

 

public class test {

    

    public static void main(String[] args) {

        // TODO Auto-generated method stub

        Scanner scan = new Scanner(System.in);

          System.out.print("请输入参数:");

          String s = scan.nextLine();

          

        try{

            Person p = Nvwa.Personjudge(s);

            p.make();

        }catch(Exception e){

            System.out.println(e.getMessage());

        }

        scan.close();

    }

 

}

 

 

Woman.java

public class Woman implements Person {

    public Woman() {

    }

    

    public void make() {

        

        System.out.print("生产女人");

        

    }

 

}

 

posted @ 2024-10-27 22:41  七安。  阅读(28)  评论(0)    收藏  举报