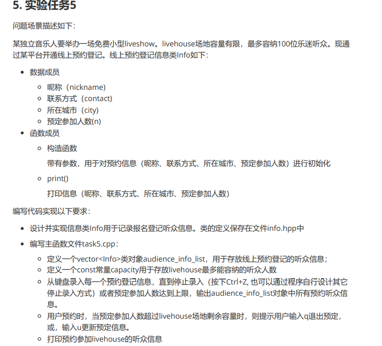
实验二 数组、指针与C++标准库

info.hpp文件源码
#ifndef INFO_HPP
#define INFO_HPP
#include<iostream>
#include<iomanip>
using namespace std;
class info {
public:
info(string &a,string &b,string &c,int &d):nickname(a),contact(b),city(c),n(d){};
void print() {
cout << left << setw(15) << "称呼:"<< nickname << endl;
cout << left << setw(15) << "联系方式:" << contact << endl;
cout << left << setw(15) << "所在城市:" <<city << endl;
cout << left << setw(15) << "预定人数:" << n << endl;
};
private:
string nickname;
string contact;
string city;
int n;
};
void choose_() {
cout << "1.输入u,更新(update)预定商品" << endl;
cout << "2.输入q,退出预定" << endl;
cout << "你的选择:";
}
#endif
task5.cpp文件源码
#include <iostream>
#include "info.hpp"
#include <vector>
int main() {
using namespace std;
vector<info> audience_info_list;
string name, contact, city;
int n;
char choose;
const int volume0 = 100;
int volume = 0;
cout << "录入信息:\n\n"
"称呼/昵称 联系方式(邮箱/手机号) 所在城市 预定参加人数" << endl;
while (cin >> name >> contact >> city >> n) {
if (volume + n > volume0) {
cout << "对不起,只剩" << volume0 - volume << "个位置." << endl;
choose_();
cin >> choose;
if (choose == 'q')break;
}
else {
volume += n;
audience_info_list.push_back(info(name, contact, city, n));
}
}
cout << "\n截至目前,一共有" << volume << "位听众预定参加。预定听众信息如下:" << endl;
for (auto &m : audience_info_list) {
m.print();
}
return 0;
}
测试截图:



TextCoder.hpp文件源码
#ifndef TEXTCODER_HPP
#define TEXTCODER_HPP
#include<iostream>
using namespace std;
class TextCoder{
public:
TextCoder(string& s) :text(s) {};
string encoder() ;
string decoder() ;
private:
string text;
};
const int n = 5;
string TextCoder::encoder() {
for (auto& i : text) {
if (i >= 'a' && i <= 'z') i = (i - 'a' + n) % 26 + 'a';
if (i >= 'A' && i <= 'Z') i = (i - 'A' + n) % 26 + 'A';
}
return text;
}
string TextCoder::decoder() {
for (auto& i : text) {
if (i >= 'a' && i <= 'z') i = (i - 'a' + 26 - n) % 26 + 'a';
if (i >= 'A' && i <= 'Z') i = (i - 'A' + 26 - n) % 26 + 'A';
}
return text;
}
#endif
task6.cpp文件源码
#include "textcoder.hpp"
#include <iostream>
#include <string>
int main()
{
using namespace std;
string text, encoded_text, decoded_text;
cout << "输入英文文本: ";
while (getline(cin, text))
{
encoded_text = TextCoder(text).encoder(); // 这里使用的是临时无名对象
cout << "加密后英文文本:\t" << encoded_text << endl;
decoded_text = TextCoder(encoded_text).decoder(); // 这里使用的是临时无名对象
cout << "解密后英文文本:\t" << decoded_text << endl;
cout << "\n输入英文文本: ";
}
}
测试截图:

实验总结:
1、熟悉了范围for的用法
2、熟悉了动态数组类模板vector
3、可以用while循环实现重复录入,直到按下组合键 Ctrl+Z结束循环

浙公网安备 33010602011771号