会员
众包
新闻
博问
闪存
赞助商
HarmonyOS
Chat2DB
所有博客
当前博客
我的博客
我的园子
账号设置
会员中心
简洁模式
...
退出登录
注册
登录
驴行者
博客园
园子
首页
新随笔
联系
管理
订阅
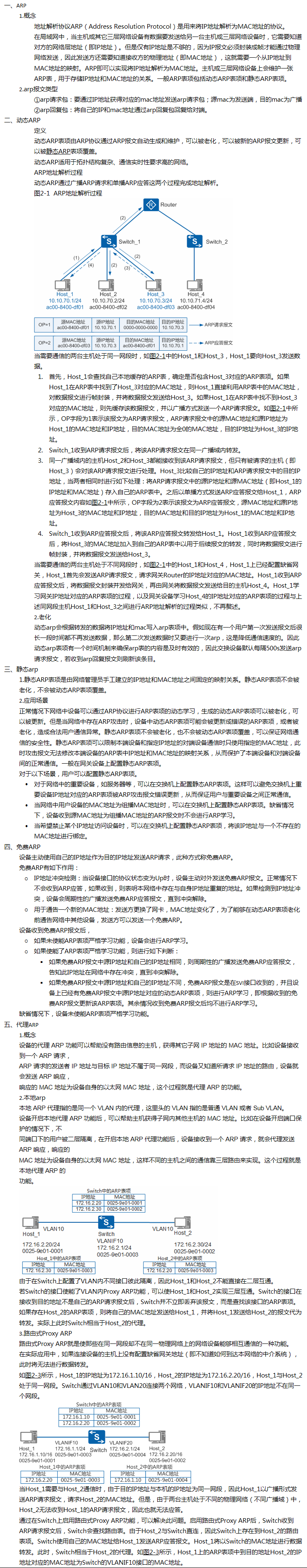
ARP
posted @
2020-10-07 15:07
驴行者
阅读(
126
) 评论(
0
)
收藏
举报
刷新页面
返回顶部
公告