博客园  :: 首页  :: 新随笔  :: 联系 :: 订阅 订阅  :: 管理

  • 本系列博客学习由非官方人员 半颗心脏 潜心所力所写,不做开发板。仅仅做个人技术交流分享,不做任何商业用途。如有不对之处,请留言,本人及时更改。

1、 Esp8266之 搭建开发环境,开始一个“hellow world”串口打印。
2、 Esp8266之 利用GPIO开始使用按钮点亮你的“第一盏灯”。
3、 Esp8266之 利用 "软件定时器 " 定时0.5秒闪烁点亮一盏LED。
4 、Esp8266之 了解PWM,更为深入地用PWM控制一盏LED的亮度变化。
5 、Esp8266之 原生乐鑫SDK高级使用之封装Post与Get请求云端,拿到“天气预报信息”。
6 、Esp8266之 了解 SmartConfig与Airkiss一键配网,给8266配网上云端。无需把wifi名字密码写在固件里。
7 、Esp8266之 了解 softAP热点配网模式原理,仿“机智云”定义自己的热点配网模式协议。
8、 Esp8266之 你要找的8266作为UDP、TCP客户端或服务端的角色通讯,都在这了。
9、 Esp8266进阶之路: [小实战上篇]Windows系统搭建8266的本地Mqtt服务器,局域网点亮一盏LED灯。
10、 Esp8266进阶之路: [小实战下篇]Windows系统搭建8266的本地Mqtt服务器,局域网点亮一盏LED灯。
11、 Esp8266进阶之路: 8266接入阿里智能,点亮一盏LED灯,期待天猫精灵语音控制的不约而至!
12、 Esp8266进阶之路: 图文并茂学习阿里云主机搭建8266MQTT服务器,实现移动网络远程控制一盏LED。
13、 Esp8266进阶之路: 动手做个8266毕设小案例,smartConfig + MQTT协议轻松实现远程控制一盏LED。
14、 Esp8266进阶之路: esp8266的 FreeRtos系统学习的正确姿势 ------ 环境搭建、烧录。
15、 Esp8266进阶之路: esp8266的 物联网又一股清流,8266接入阿里云平台非阿里智能的SDS服务,点亮一盏LED灯。
16、 Esp8266进阶之路: esp8266的 基于Nonos移植红外线H1838,实现红外遥控器配网,远程控制一盏灯。
17、 Esp8266进阶之路: esp8266自研的快速上电开关五次 (开-关为一次) ,无需按键触发则8266进去一键配网模式。
18、 Esp8266进阶之路: esp8266 基于NONOS 实现 OTA 远程升级,实现无线“ 热修复 ”升级固件程序。
19、 Esp8266进阶之路esp8266驱动 ds18b20、dht11 温湿度传感器,采集温湿度传感器到服务器。
20、 Esp8266进阶之路深入学习esp8266的esp now模式,仿机智云做一个小网关,实现无需网络下轻松彼此连接通讯交互数据。
21、 Esp8266进阶之路浅谈 esp8266 如何在本地局域网网络情况下实现最大效率地和前端实现数据交互。
22、 Esp8266进阶之路esp8266的工程如何添加第三方静态库文件以及如何自定义文件夹,聊聊那些makeFile的事。。
23、 Esp8266进阶之路再来一波 esp8266 基于 freeRtos系统连接自己私有的服务器实现OTA远程升级,接触下 lwip的基本知识。。
24、 Esp8266进阶之路渗透学习回顾下esp8266的外置spi芯片25q系列,熟悉8266代码块在其的分布,得心应手放置图片或其他资料。
25、 Esp8266进阶之路深聊下esp8266的串口 Uart 通讯中断编程,为您准备好了 NONOS 版本 和 RTOS 系统的串口驱动文件。
26、 Esp8266进阶之路RTOS分析 MQTT 实现过程,实现移植 MQTT协议在 esp8266 rtos实时系统,可断线重连。
27、 Esp8266进阶之路跟紧脚步,用VisualStudio Code开发 esp8266 rtos SDK v3.0版本,全新的 idf 框架,节省内存模块化开发。
28、 Esp8266进阶之路教你轻松自如使用cJson在乐鑫 esp8266 如何解析一段json数据以及如何生成一段json数据。
29、 Esp8266进阶之路百万条消息免费之乐鑫esp8266使用TCP直连模式MQTT协议接入阿里云物联网平台,支持私家服务器对接支持阿里云规则引擎。
30、 Esp8266进阶之路乐鑫esp8266 SDK编程使用 IIC总线驱动 0.96寸的OLED显示屏,显示天气预报信息。
31、 Esp8266进阶之路当esp8266遇到 Html,该怎么内置网页控制设备,理清内置网页的实现过程,实现无需路由器手机也可以控制esp8266。
32、 Esp8266进阶之路细聊HmacMD5的加密方法带来的安全性,并实践在esp8266上,最大保障传输的过程的信息的安全性。
33、 Esp8266进阶之路如何优雅地像乐鑫原厂封装esp8266底层寄存器的逻辑思维,做成自己的静态库库文件,让第三方人使用?
34、 Esp8266进阶之路乐鑫esp8266 NONOS SDK 3.0编程使用 SPI 驱动基于Max7219芯片的八位数码管,显示日期信息。
35、 Esp8266进阶之路乐鑫esp8266芯片借助机智云平台做一个商业化的七彩RGB灯泡可调整体方案项目,炫彩夺目高大尚。
36、 Esp8266之rtos3.0笔记认识esp8266 Rtos 3.0 sdk 工程结构,esp8266如何向esp-idf工程靠近的,如何自定义头文件编译?
37、 Esp8266之rtos3.0笔记你要找的基本外设功能都在这里了,包括Gpio、Pwm 和 Uart 接口使用。
38、 Esp8266之rtos3.0笔记 一篇文章带你搞掂存储技术 NVS 的认识和使用,如何利用NVS保存整型、字符串、数组以及结构体。
39、 Esp8266之rtos3.0笔记 捋一捋微信公众号配网智能设备 esp8266 并绑定设备的过程,移植并成功实现在 esp8266 rtos3.1 。
40、 Esp8266之rtos3.0笔记 基于乐鑫idf框架,研究出超稳定、掉线重连、解决内存泄露问题的Mqtt框架!支持esp8266和esp32!
41、 Esp8266之rtos3.0笔记 esp8266-12模块基于rtos3.1版本ota功能远程空中升级固件,官网基础之上增加dns域名解析!
42、 Esp8266之rtos3.0笔记 我又来了,基于rtos3.0版本 SDK编程 SPI 驱动 ws2812b 七彩灯,代码全部开源奉献给你们!
43、 Esp8266之rtos3.0笔记 esp8266-12模块基于rtos3.0版本扫描周围获取附近可用的 Wi-Fi 热点路由器信息,同样适合esp32。
44、 Esp8266之rtos3.0笔记 整理分享那些我在项目中常用的esp8266 rtos3.0版本的常见驱动,Button按键长短按、PWM平滑调光等。
45、 Esp8266之rtos3.0笔记 内置仅1M的Esp8285,如何攻破最棘手的OTA问题,大大节省资源成本开发产品。
46、 Esp8266之rtos3.0笔记 详细分析Esp8266上电信息打印的数据,如何做到串口通讯上电不乱码打印。
47、 Esp8266之rtos3.0笔记 无需外网,如何实现在本地局域网与控制端做数据交换的一些开发经验。
48、 Esp8266之rtos3.0笔记 迟来的1024程序员祝福,开源分享一个驱动 ds18b20 获取温度的工程。
49、 Esp8266之rtos3.0笔记 aliyun sdk 直连接入阿里云物联网平台,实现天猫精灵找队友零配网功能和语音控制。
50、 Esp8266之rtos3.0笔记 esp产品量产方案初入门之 如何从外部读取 csv 文件的数据,比如从代码读取外部文件阿里云三元组。
-------- 学习笔记持续更新,欢迎关注我…

很多人怎么联系我一起学习进步,下面打个小小公告:
玩转esp8266带你飞、加群付费QQ群,提高门槛,不喜的朋友勿喷勿加:434878850
esp8266源代码免费学习汇总(持续更新,欢迎star):https://github.com/xuhongv/StudyInEsp8266
esp32源代码免费学习汇总(持续更新,欢迎star):https://github.com/xuhongv/StudyInEsp32


一、本篇主要介绍的如何利用其管脚获取高低电平与怎么样控制高低电平。


  • 本博文针对的是 nonos版本!

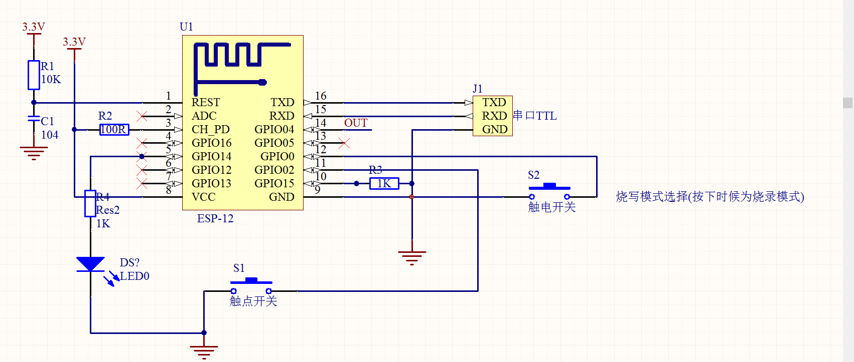
电路原理图:


我们通过按钮S1按下之后,led0就亮,再点击一次就灭。看图我们可看到,开关s1连接的是GPIO02的管脚,而LED灯连接的是GPIO16的管脚。一般来说,我们只要观察S1是否按下就来对灯进行开关。


这里写图片描述


  • 打开乐鑫的SDK技术文档,我们搜索下管脚GPIO的相关设置:

  • 先选定一个GPIO管脚。用 **PIN_FUNC_SELECT(PIN_NAME, FUNC) **函数。比如我选定GPIO14这个管脚,则这样写:PIN_FUNC_SELECT(PERIPHS_IO_MUX_MTMS_U, FUNC_GPIO14);

  • 如果你设置这个管脚为高电平,则这样写:GPIO_OUTPUT_SET(GPIO_ID_PIN(14), 1);

-如果你设置其为读取状态功能则,这样初始化: GPIO_DIS_OUTPUT(GPIO_ID_PIN(14)) ;


这里写图片描述


这里写图片描述


二、程序入口:user_main.c 。



#include "driver/uart.h"  //串口0需要的头文件
#include "osapi.h"  //串口1需要的头文件
#include "user_interface.h" //WIFI连接需要的头文件
#include "gpio.h"  //端口控制需要的头文件

void delay_ms(uint16 x)
{
	for(;x>0;x--)
	{
	  os_delay_us(1000);
	}
}

void  user_init()//初始化
{
	uint8 bz=0;

    uart_init(57600, 57600);//设置串口0和串口1的波特率

    PIN_FUNC_SELECT(PERIPHS_IO_MUX_MTMS_U, FUNC_GPIO14);//选择GPIO14
    GPIO_OUTPUT_SET(GPIO_ID_PIN(14), 1);//GPIO14为高

    PIN_FUNC_SELECT(PERIPHS_IO_MUX_GPIO2_U,FUNC_GPIO2);//选择GPIO2
    GPIO_DIS_OUTPUT(GPIO_ID_PIN(2)) ; // 设置GPIO2为输入
 
    while(1)
    {
    	system_soft_wdt_feed();//这里我们喂下看门狗  ,不让看门狗复位

	    if(GPIO_INPUT_GET(GPIO_ID_PIN(2))==0x00)//读取GPIO2的值,按键按下为0
	    {
			delay_ms(20); //延时20MS,去抖
			if(GPIO_INPUT_GET(GPIO_ID_PIN(2))==0x00)
			{
				bz++;
				if(bz==2)bz=0;
				if(bz==1)GPIO_OUTPUT_SET(GPIO_ID_PIN(14), 0);           //GPIO16为低
				if(bz==0)GPIO_OUTPUT_SET(GPIO_ID_PIN(14), 1);	     //GPIO16为高

				while(GPIO_INPUT_GET(GPIO_ID_PIN(2))==0x00);           //等待按键释放
			}
		}

    }

}

void user_rf_pre_init()
{

}

三、编译与烧录。


每次编译工程之前记得先clear project ,再build project 编译工程,保证生成的bin文件不出错。

博主习惯于 Intellij IDEA类型的编译器,所以不用自己点击保存,eclipse需要自己点击保存,真麻烦… 所以,提醒各位小伙伴,每次修改了文件,记得 save 保存一下。


问题①:关于生成的bin文件问题。


①、有些小伙伴生成的bin文件可能如下(提示不需要boot文件):

  • 如果你的编译结果是以下的结果,那么您的烧录方式就不需要 烧录 boot.bin文件啦。

这里写图片描述

  • 那么对应的文件烧录地址如下格式:

烧录文件烧录地址
blank.bin0x3fe000
esp_init_data_default.bin0x3fc000
eagle.flash.bin0x00000
eagle.irom0text.bin0x40000

这里写图片描述


②、有些小伙伴生成的bin文件可能如下图(提示已经生成在upgrade文件夹生成):

这里写图片描述


  • 那么对应的文件烧录地址如下格式:

烧录文件烧录地址
blank.bin0x3fe000
esp_init_data_default.bin0x3fc000
boot.bin0x00000
user1.4096.new.6.bin0x01000

这里写图片描述


等到下载完成就可以点击按下亮灯啦。


  • 后记:所有自己编译出来的工程,都是有四个文件要烧录的,其中2个是必须烧录的(防止初始化失败),这2个文件分别是 esp_init_data_default.bin blank.bin,烧录地址根据您的8266型号区别,我们最平常用的是安信可8266-12系列的,这个是32Mbit,也就是4M flash ,所以他们的地址分别是 0x3FC000 和 0x3FE000 , 最后2个的烧录文件地址看编译之后结果而决定!也即是不一定是0x10000,有可能是0x2000 , 这个根据SDK的版本有关系。所以大家还是留心点!

这里写图片描述



源码下载:https://github.com/xuhongv/StudyInEsp8266