博客园  :: 首页  :: 新随笔  :: 联系 :: 订阅 订阅  :: 管理

  • 本系列博客学习由非官方人员 半颗心脏 潜心所力所写,不做开发板。仅仅做个人技术交流分享,不做任何商业用途。如有不对之处,请留言,本人及时更改。

1、 Esp8266之 搭建开发环境,开始一个“hellow world”串口打印。
2、 Esp8266之 利用GPIO开始使用按钮点亮你的“第一盏灯”。
3、 Esp8266之 利用 "软件定时器 " 定时0.5秒闪烁点亮一盏LED。
4 、Esp8266之 了解PWM,更为深入地用PWM控制一盏LED的亮度变化。
5 、Esp8266之 原生乐鑫SDK高级使用之封装Post与Get请求云端,拿到“天气预报信息”。
6 、Esp8266之 了解 SmartConfig与Airkiss一键配网,给8266配网上云端。无需把wifi名字密码写在固件里。
7 、Esp8266之 了解 softAP热点配网模式原理,仿“机智云”定义自己的热点配网模式协议。
8、 Esp8266之 你要找的8266作为UDP、TCP客户端或服务端的角色通讯,都在这了。
9、 Esp8266进阶之路: [小实战上篇]Windows系统搭建8266的本地Mqtt服务器,局域网点亮一盏LED灯。
10、 Esp8266进阶之路: [小实战下篇]Windows系统搭建8266的本地Mqtt服务器,局域网点亮一盏LED灯。
11、 Esp8266进阶之路: 8266接入阿里智能,点亮一盏LED灯,期待天猫精灵语音控制的不约而至!
12、 Esp8266进阶之路: 图文并茂学习阿里云主机搭建8266MQTT服务器,实现移动网络远程控制一盏LED。
13、 Esp8266进阶之路: 动手做个8266毕设小案例,smartConfig + MQTT协议轻松实现远程控制一盏LED。
14、 Esp8266进阶之路: esp8266的 FreeRtos系统学习的正确姿势 ------ 环境搭建、烧录。
15、 Esp8266进阶之路: esp8266的 物联网又一股清流,8266接入阿里云平台非阿里智能的SDS服务,点亮一盏LED灯。
16、 Esp8266进阶之路: esp8266的 基于Nonos移植红外线H1838,实现红外遥控器配网,远程控制一盏灯。
17、 Esp8266进阶之路: esp8266自研的快速上电开关五次 (开-关为一次) ,无需按键触发则8266进去一键配网模式。
18、 Esp8266进阶之路: esp8266 基于NONOS 实现 OTA 远程升级,实现无线“ 热修复 ”升级固件程序。
19、 Esp8266进阶之路esp8266驱动 ds18b20、dht11 温湿度传感器,采集温湿度传感器到服务器。
20、 Esp8266进阶之路深入学习esp8266的esp now模式,仿机智云做一个小网关,实现无需网络下轻松彼此连接通讯交互数据。
21、 Esp8266进阶之路浅谈 esp8266 如何在本地局域网网络情况下实现最大效率地和前端实现数据交互。
22、 Esp8266进阶之路esp8266的工程如何添加第三方静态库文件以及如何自定义文件夹,聊聊那些makeFile的事。。
23、 Esp8266进阶之路再来一波 esp8266 基于 freeRtos系统连接自己私有的服务器实现OTA远程升级,接触下 lwip的基本知识。。
24、 Esp8266进阶之路渗透学习回顾下esp8266的外置spi芯片25q系列,熟悉8266代码块在其的分布,得心应手放置图片或其他资料。
25、 Esp8266进阶之路深聊下esp8266的串口 Uart 通讯中断编程,为您准备好了 NONOS 版本 和 RTOS 系统的串口驱动文件。
26、 Esp8266进阶之路RTOS分析 MQTT 实现过程,实现移植 MQTT协议在 esp8266 rtos实时系统,可断线重连。
27、 Esp8266进阶之路跟紧脚步,用VisualStudio Code开发 esp8266 rtos SDK v3.0版本,全新的 idf 框架,节省内存模块化开发。
28、 Esp8266进阶之路教你轻松自如使用cJson在乐鑫 esp8266 如何解析一段json数据以及如何生成一段json数据。
29、 Esp8266进阶之路百万条消息免费之乐鑫esp8266使用TCP直连模式MQTT协议接入阿里云物联网平台,支持私家服务器对接支持阿里云规则引擎。
30、 Esp8266进阶之路乐鑫esp8266 SDK编程使用 IIC总线驱动 0.96寸的OLED显示屏,显示天气预报信息。
31、 Esp8266进阶之路当esp8266遇到 Html,该怎么内置网页控制设备,理清内置网页的实现过程,实现无需路由器手机也可以控制esp8266。
32、 Esp8266进阶之路细聊HmacMD5的加密方法带来的安全性,并实践在esp8266上,最大保障传输的过程的信息的安全性。
33、 Esp8266进阶之路如何优雅地像乐鑫原厂封装esp8266底层寄存器的逻辑思维,做成自己的静态库库文件,让第三方人使用?
34、 Esp8266进阶之路乐鑫esp8266 NONOS SDK 3.0编程使用 SPI 驱动基于Max7219芯片的八位数码管,显示日期信息。
35、 Esp8266进阶之路乐鑫esp8266芯片借助机智云平台做一个商业化的七彩RGB灯泡可调整体方案项目,炫彩夺目高大尚。
36、 Esp8266之rtos3.0笔记认识esp8266 Rtos 3.0 sdk 工程结构,esp8266如何向esp-idf工程靠近的,如何自定义头文件编译?
37、 Esp8266之rtos3.0笔记你要找的基本外设功能都在这里了,包括Gpio、Pwm 和 Uart 接口使用。
38、 Esp8266之rtos3.0笔记 一篇文章带你搞掂存储技术 NVS 的认识和使用,如何利用NVS保存整型、字符串、数组以及结构体。
39、 Esp8266之rtos3.0笔记 捋一捋微信公众号配网智能设备 esp8266 并绑定设备的过程,移植并成功实现在 esp8266 rtos3.1 。
40、 Esp8266之rtos3.0笔记 基于乐鑫idf框架,研究出超稳定、掉线重连、解决内存泄露问题的Mqtt框架!支持esp8266和esp32!
41、 Esp8266之rtos3.0笔记 esp8266-12模块基于rtos3.1版本ota功能远程空中升级固件,官网基础之上增加dns域名解析!
42、 Esp8266之rtos3.0笔记 我又来了,基于rtos3.0版本 SDK编程 SPI 驱动 ws2812b 七彩灯,代码全部开源奉献给你们!
43、 Esp8266之rtos3.0笔记 esp8266-12模块基于rtos3.0版本扫描周围获取附近可用的 Wi-Fi 热点路由器信息,同样适合esp32。
44、 Esp8266之rtos3.0笔记 整理分享那些我在项目中常用的esp8266 rtos3.0版本的常见驱动,Button按键长短按、PWM平滑调光等。
45、 Esp8266之rtos3.0笔记 内置仅1M的Esp8285,如何攻破最棘手的OTA问题,大大节省资源成本开发产品。
46、 Esp8266之rtos3.0笔记 详细分析Esp8266上电信息打印的数据,如何做到串口通讯上电不乱码打印。
47、 Esp8266之rtos3.0笔记 无需外网,如何实现在本地局域网与控制端做数据交换的一些开发经验。
48、 Esp8266之rtos3.0笔记 迟来的1024程序员祝福,开源分享一个驱动 ds18b20 获取温度的工程。
49、 Esp8266之rtos3.0笔记 aliyun sdk 直连接入阿里云物联网平台,实现天猫精灵找队友零配网功能和语音控制。
50、 Esp8266之rtos3.0笔记 esp产品量产方案初入门之 如何从外部读取 csv 文件的数据,比如从代码读取外部文件阿里云三元组。
-------- 学习笔记持续更新,欢迎关注我…

很多人怎么联系我一起学习进步,下面打个小小公告:
玩转esp8266带你飞、加群付费QQ群,提高门槛,不喜的朋友勿喷勿加:434878850
esp8266源代码免费学习汇总(持续更新,欢迎star):https://github.com/xuhongv/StudyInEsp8266
esp32源代码免费学习汇总(持续更新,欢迎star):https://github.com/xuhongv/StudyInEsp32

一、了解PWM的原理。


说到PWM,绝对大多数人的第一反应就是 方波 ,一折又一折的,看起来蛮有意思的,哈哈。不过,的确如此。

下面我大概地讲下PWM调光的原理。

  • 一般的,涉及到调光的亮度,大家都是想着用改变其通过其的驱动电流大小来改变亮度大小,的确如此,电流越小,那么其的亮度就越暗;反而,电流越大,亮度越亮。但是,不要超过最大电流,在额定电流±5%为好,小心您的灯会被烧坏。
  • 电阻调光时候,不知道大家有没有发现,每当你改变电阻大小,通过灯的电流都是瞬间改变的,所以您是无法想要你特定的亮度。
  • 而PWM调光是通过啥来调节灯的亮度呢?其实也是驱动电流大小。我们可以通过一个控制电压来惯性的成比例地控制LED的驱动电流来控制亮度,与上文说的方波就是一样的道理,占空比越大,亮度越暗。

所以,一句话:发射光的特性要随着驱动电流的大小改变而改变,而PWM就是有比例地控制电压来控制电流,从而稳定性地、平滑地控制驱动电流来控制灯的亮度。


二、8266硬件。


  • 下面是8266的SDK文档提到的PWM( 文档下载请在左边加群,或留言咨询):

PWM


  • 下面是要弄实验一盏灯的原理图:

这里写图片描述



这里写图片描述


  • 下面我弄的亮度变化的一盏灯变化过程(纯手写,字有点模糊,莫怪莫怪!):

[外链图片转存失败,源站可能有防盗链机制,建议将图片保存下来直接上传(img-ySEspeqD-1572071188488)(https://img-blog.csdn.net/20171011164246141?watermark/2/text/aHR0cDovL2Jsb2cuY3Nkbi5uZXQveGg4NzAxODkyNDg=/font/5a6L5L2T/fontsize/400/fill/I0JBQkFCMA==/dissolve/70/gravity/SouthEast)]


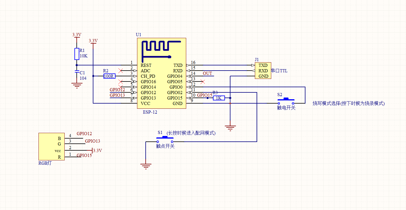
三、电路图。


3.1、电路图。


这里写图片描述


3.2、代码。


3.2.1 代码思路。


1、初始化pwm(周期,占空比,3通道数)。

 uint32 pwm_duty_init[3]={0};
 
 //初始化 PWM,1000周期,pwm_duty_init占空比,3通道数
 uint32 io_info[][3]={{PERIPHS_IO_MUX_MTDI_U,FUNC_GPIO12,12}{PERIPHS_IO_MUX_MTCK_U,FUNC_GPIO13,13},{PERIPHS_IO_MUX_MTDO_U,FUNC_GPIO15,15},};

 //开始初始化
 pwm_init(1000,pwm_duty_init,3,io_info);
	

2、为了明显看到效果:我用定时器不断循环。


    //定义定时器
    os_timer_t timer;
    
    //定时器使能
    os_timer_disarm(&timer);
    
    //定时器回调函数,我把回调函数设置为 display()
	os_timer_setfn(&timer,display,NULL);
    
    //定时器开始,1000表示每1s执行一次,1就是不断循环,0表示仅仅执行一次。
	os_timer_arm(&timer,1000,1);

3、回调函数的display()。


uint32 duty=0;
void ICACHE_FLASH_ATTR display(void *arg)
{
	for(y=0;y<3;y++)
	{
		for(z=0;z<12;z++)
		{
			duty=z*2000;
			type=y;
			
			//设置 PWM 某个通道信号的占空比, duty 占空比的值, type当前要设置的PWM通道
			pwm_set_duty(duty,type);
             
            //设置完成后,需要调用 pwm_start,PWM 开始
			pwm_start();
			
		}
	}
}

国际案列(demo):https://github.com/xuhongv/StudyInEsp8266/tree/master/5_PWM_LED