今日:
1.早上起来看了会儿3b1b的线性代数视频,想等快递没等到,和龙聊了会儿校长新制。
2.下午去实验室,先把多宫格采样脚本看懂了。看会儿论文还是课吧。和脸聊了会儿,决定这周改完简历投出去。同时得知了奖学金要砍了很不爽。
3.晚上去吃饭,回来开大组会,又是没收获的一晚上。
https://leetcode.cn/problemset/
采样脚本思路
(base) zhl@4090-3:~$ 读取ply文件-相机矩阵-计算合适相机位置-相机位姿-合成宫格图
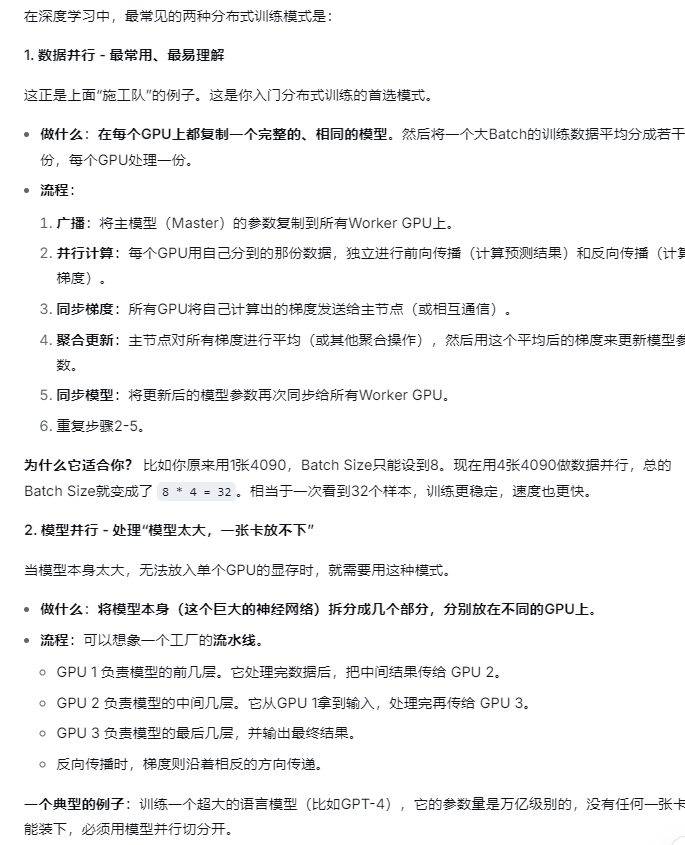
多卡并行运行

代码改动:

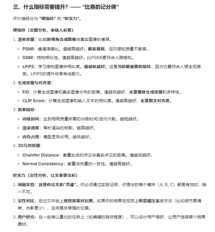
3D生成综合学习

pytorch学习加复习
https://www.runoob.com/pytorch/pytorch-first-neural-network.html这个教程博客太牛逼了

浙公网安备 33010602011771号