【字符串】【leetCode高频】:8. 字符串转换整数 (atoi)
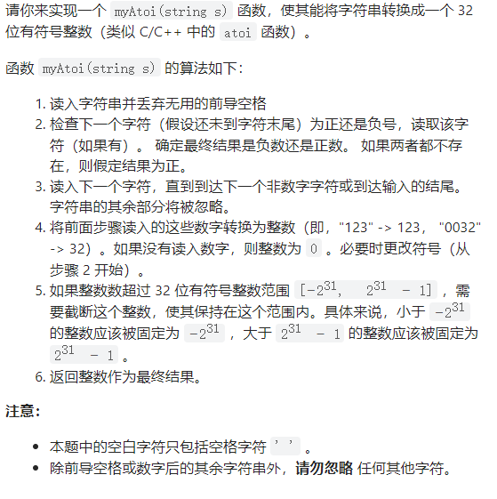
1、题目描述

 
2、算法分析
这题就是模拟。
题目的目的是将字符串中的数字部分转换为整型,并返回。 非数字部分丢弃。
思路:
1、去除前导空格
2、判断符号
3、判断下一个是否为字符,或者到达结尾,数字转换。
4、转换的过程中,注意整数Int类型是否越界。
 
这个怎么处理?
知识点补充:判断数字是否越界?
// 监控Int是否越界。 // 整型数字a // 右边界 if(a > Integer.MAX_VALUE/10 || a == Integer.MAX_VALUE/10 && (ch - '0') > Integer.MAX_VALUE % 10){ } // 左边界,因为MIN_VALUE是负数,所以。。。 if(a< Integer.MIN_VALUE / 10 || (a== Integer.MIN_VALUE / 10 && (ch - '0') > - (Integer.MIN_VALUE % 10)){ }
3、代码实现
/** 思路: 1、去除前导空格 2、判断符号 3、判断下一个是否为字符,或者到达结尾,数字转换 4、转换的过程中,注意整数32位。 */ class Solution { public int myAtoi(String s) { int len = s.length(); char[] arr = s.toCharArray(); int index = 0; // 1、去掉前导空格 while(index < len && arr[index] == ' '){ index++; } // 去掉极端情况 if(index == len){ return 0; } // 2、 判断符号 int sign = 1; if(arr[index] == '+'){ index++; }else if(arr[index] == '-'){ index++; sign = -1; } //3、字符转换 int result = 0; while(index < len){ char ch = arr[index]; if(ch < '0' || ch > '9'){ break; } // 判断越界的情况 if(result > Integer.MAX_VALUE / 10 || (result == Integer.MAX_VALUE / 10 && (ch - '0') > Integer.MAX_VALUE % 10)){ return Integer.MAX_VALUE; } if(result < Integer.MIN_VALUE / 10 || (result == Integer.MIN_VALUE / 10 && (ch - '0') > - (Integer.MIN_VALUE % 10))){ return Integer.MIN_VALUE; } result = result * 10 + sign * (ch - '0'); index++; } return result; } }
posted on 2022-05-04 17:06 晓风残月一望关河萧索 阅读(29) 评论(0) 收藏 举报
 
                    
                 
                
            
         
 浙公网安备 33010602011771号
浙公网安备 33010602011771号