给定一个单词,你需要判断单词的大写使用是否正确。
我们定义,在以下情况时,单词的大写用法是正确的:
全部字母都是大写,比如"USA"。
单词中所有字母都不是大写,比如"leetcode"。
如果单词不只含有一个字母,只有首字母大写, 比如 "Google"。
否则,我们定义这个单词没有正确使用大写字母。
示例 1:
输入: "USA"
输出: True
示例 2:
输入: "FlaG"
输出: False
链接:https://leetcode-cn.com/problems/detect-capital
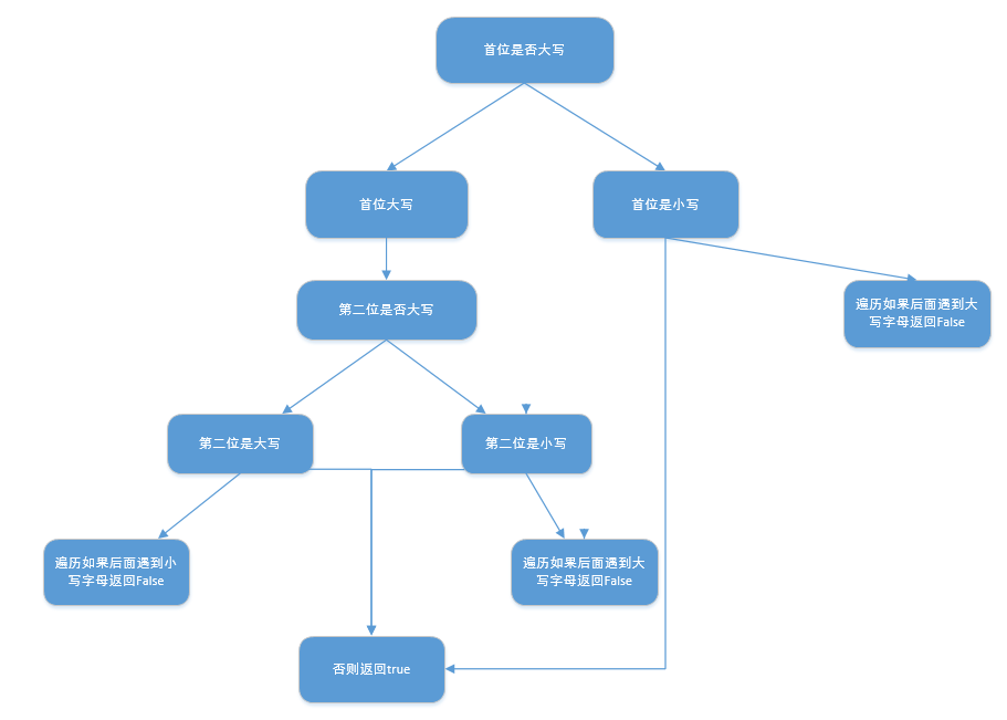
常规做法:

bool detectCapitalUse(char * s){ int len =strlen(s); int i; if('A'<=s[0]&&s[0]<='Z') { if('A'<=s[1] && s[1]<='Z') { for(i=1;i<len;i++) { if('a'<=s[i]&&s[i]<='z') { return false; } } } if('a'<=s[1] && s[1]<='z') { for(i=1;i<len;i++) { if('A'<=s[i]&&s[i]<='Z') { return false; } } } } else { for(i=1;i<len;i++) { if('A'<=s[i]&&s[i]<='Z') { return false; } } } return true ; }

浙公网安备 33010602011771号