mini-lsm通关笔记Week2Day6
Summary
在本章中,您将:

-
实现WAL日志文件的编解码
-
系统重启时使用WAL日志恢复memtable
要将测试用例复制到启动器代码中并运行它们,
cargo x copy-test --week 2 --day 6
cargo x scheck
Task 1-WAL Encoding
在此任务中,您需要修改:
src/wal.rs在上一章中,我们已经实现了manifest文件,这样LSM状态就可以持久化了。同时我们实现了
close函数,在停止引擎之前将所有的memtable转储到SST。现在,如果系统崩溃(即关机)怎么办?我们可以将memtable的修改记录到WAL(预写日志)中,并在重启数据库时读取WAL日志。只有当self.options.enable_wal = true时才启用WAL日志。WAL日志的编码只是一个键值对列表。
| key_len | key | value_len | value |您还需要实现
recover函数来读取WAL并恢复memtable的状态。请注意,我们使用
BufWriter来写入WAL日志。使用BufWriter可以减少使用操作系统系统调用的次数,从而优化写入路径的耗时。当用户修改key-value键值对时,数据不能保证立刻写入磁盘。相反,引擎只保证在调用sync时持久化数据。要正确地将数据持久化到磁盘,您需要首先通过调用flush()将数据从缓冲区写入器刷盘到文件对象,然后通过使用get_mut().sync_all()对文件执行fsync。请注意,您只需要在调用引擎的sync时进行fsync。不需要每次写入数据都进行fsync。
记录WAL日志
即put函数,依次写入key_len、key、value_len、value。MemTable在记录WAL日志后,还会调用sync函数强制刷盘。
pub fn put(&self, _key: &[u8], _value: &[u8]) -> Result<()> {
let mut file = self.file.lock();
let mut buf: Vec<u8> = Vec::new();
let key_len = _key.len();
// 写入key_len
buf.put_u16(key_len as u16);
// 写入key
buf.put_slice(_key);
let value_len = _value.len();
// 写入value_len
buf.put_u16(value_len as u16);
// 写入value
buf.put_slice(_value);
file.write_all(&buf)?;
Ok(())
}
pub fn sync(&self) -> Result<()> {
let mut file = self.file.lock();
file.flush()?;
file.get_mut().sync_all()?;
Ok(())
}
构造函数
WAL的构造函数有两个:
- create:新MenTable,创建与其对应的WAL日志
- recover:恢复过程创建WAL
create
可以参考其他的构造函数,一层一层new出来:
pub fn create(_path: impl AsRef<Path>) -> Result<Self> {
Ok(Self {
file: Arc::new(Mutex::new(
BufWriter::new(
OpenOptions::new()
.read(true)
.create_new(true)
.write(true)
.open(_path)
.context("failed to create wal")?,
)
)),
})
}
recover
需要读取WAL日志,解析出对应的key_value键值对,插入到skiplist中:
pub fn recover(path: impl AsRef<Path>, skiplist: &SkipMap<Bytes, Bytes>) -> Result<Self> {
let path = path.as_ref();
let mut file = OpenOptions::new()
.read(true)
.append(true)
.open(path)
.context("failed to recover from WAL")?;
let mut buf = Vec::new();
// 将WAL日志内容读取到buf中
file.read_to_end(&mut buf)?;
let mut rbuf: &[u8] = buf.as_slice();
while rbuf.has_remaining() {
// 读取key_len
let key_len = rbuf.get_u16() as usize;
// 读取key
let key = Bytes::copy_from_slice(&rbuf[..key_len]);
rbuf.advance(key_len);
// 读取value_len
let value_len = rbuf.get_u16() as usize;
// 读取value
let value = Bytes::copy_from_slice(&rbuf[..value_len]);
rbuf.advance(value_len);
// 插入key_value键值对
skiplist.insert(key, value);
}
Ok(Self {
file: Arc::new(Mutex::new(BufWriter::new(file))),
})
}
Task 2-Integrate WALs
在此任务中,您需要修改:
src/mem_table.rs src/wal.rs src/lsm_storage.rs
MemTable有一个WAL变量。如果wal变量为Some(wal),则在更新memtable时需要追加到WAL中。在LSM引擎中,如果enable_wal = true,则需要创建WAL。您还需要在创建新的memtable时使用ManifestRecord::NewMemtable记录一条WAL日志。可以使用
create_with_wal函数创建带有WAL的memtable。WAL应该写入存储目录下的<memtable_id>.wal中。如果此memtable作为L0 SST被转储,则memtable id应该与SST id相同。
mem_table.rs文件修改内容,两个构造函数以及在put数据时记录WAL日志:
// 创建新的MemTable,并创建与之配套的WAL日志
pub fn create_with_wal(_id: usize, _path: impl AsRef<Path>) -> Result<Self> {
Ok(
MemTable {
id: _id,
map: Arc::new(SkipMap::new()),
wal: Some(Wal::create(_path.as_ref())?),
approximate_size: Arc::new(AtomicUsize::new(0)),
}
)
}
// 从WAL日志中恢复MemTable
pub fn recover_from_wal(_id: usize, _path: impl AsRef<Path>) -> Result<Self> {
let map = Arc::new(SkipMap::new());
Ok(Self {
id: _id,
wal: Some(Wal::recover(_path.as_ref(), &map)?),
map,
approximate_size: Arc::new(AtomicUsize::new(0)),
})
}
pub fn put(&self, _key: &[u8], _value: &[u8]) -> Result<()> {
...
// 记录WAL日志
if let Some(ref wal) = self.wal {
wal.put(_key, _value);
}
Ok(())
}
-
wal.rs中的修改内容在上一小节的内容已展示 -
lsm_storage.rs需要在创建MenTable时,记录Manifest日志。存在两处,一是创建数据库实例时会初始化一个MemTable,二是冻结MemTable时,会生成新的MemTable。同时这两个地方都需要根据enable_wal开关是否开启,创建是否需要记录WAL日志的MemTable。
force_freeze_memtable:
pub fn force_freeze_memtable(&self, _state_lock_observer: &MutexGuard<'_, ()>) -> Result<()> {
let memtable_id = self.next_sst_id();
// 根据enable_wal开关是否开启,创建是否需要记录WAL日志的MemTable
let new_men_table: Arc<MemTable> = if self.options.enable_wal {
Arc::new(MemTable::create_with_wal(
memtable_id,
self.path_of_wal(memtable_id),
)?)
} else {
Arc::new(MemTable::create(memtable_id))
};
{
// 原始逻辑
...
}
// 记录Manifest日志
self.manifest.as_ref().unwrap().add_record(
_state_lock_observer,
ManifestRecord::NewMemtable(memtable_id),
)?;
self.sync_dir()?;
Ok(())
}
Task 3-Recover from the WALs
在此任务中,您需要修改:
src/lsm_storage.rs如果启用了WAL,则在加载数据库时需要根据WAL恢复memtable。您还需要实现数据库的同步功能。sync的基本保障是引擎确信数据持久化到磁盘(并在重启时恢复)。要实现这一点,您可以简单地同步当前memtable对应的WAL。
cargo run --bin mini-lsm-cli -- --enable-wal记得从状态中恢复正确的next_sst_id,它应该是max{memtable id, sst id} + 1。在你的close函数中,如果enable_wal设置为true,你不应该将memtable转储到SST,因为WAL本身提供了持久化。在关闭数据库之前,应该等待所有的compaction和flush线程退出。
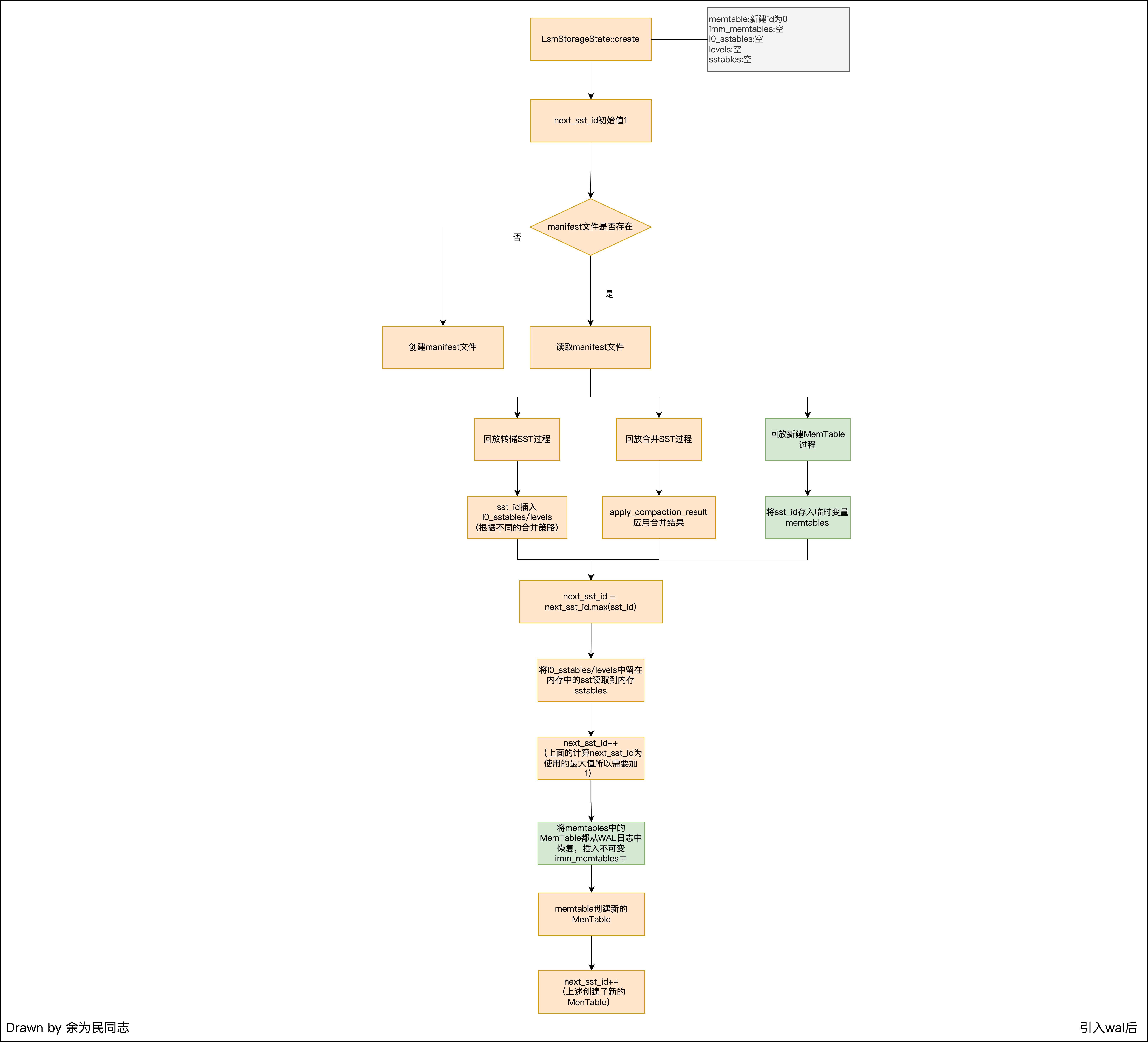
如图所示,需要在LsmStorageInner::open中添加如下流程:

同样的可以直接使用cat命令查看wal日志中的内容。

浙公网安备 33010602011771号