YOLO 学习笔记
YOLO V1
-
论文地址
-
论文解读
-
翻译及笔记
- 1.YOLO v1 论文笔记1:https://blog.csdn.net/shuiyixin/article/details/82533849
- 2.YOLO v1 论文笔记2:https://blog.csdn.net/shuiyixin/article/details/82560920
-
目标检测模型YOLO-V1损失函数详解
-
参考视频:
- 子豪兄视频,粗略https://www.bilibili.com/video/BV15w411Z7LG
- 详细逐句解读(只有一半)https://www.bilibili.com/video/BV1Sq4y1H7T9?p=2
-
-
代码实现
YOLO V2
-
论文地址
-
论文解读:
- 学习重点:
- Better:总共8个点,7个重点
- Faster:Darknet-19
- 三篇文章结合:
- 视频讲解:
-
推荐:https://www.bilibili.com/video/BV1Sq4y1H7T9
- 5-7个视频
-
子豪兄的:看一下第一个视频(要点),第二个视频没有看(Stronger可借鉴)
-
概括要点https://www.bilibili.com/video/BV1yi4y1g7ro?p=2
-
- 学习重点:
-
其他知识点:
- 边框回归(Bounding Box Regression)详解:https://blog.csdn.net/zijin0802034/article/details/77685438/
- 分析Faster RCNN中的RPN:https://blog.csdn.net/leviopku/article/details/80875368
- 使用ImageNet预训练过的模型
- Faster R-CNN
- Map:https://blog.csdn.net/shuiyixin/article/details/86349643
-
网络结构图:
![]()
YOLO V3
-
论文地址
-
论文解读
-
学习要点:四个改进
- 网络骨架
- 多分类
- 先验框
- 损失函数
-
参考文章
-
参考视频
-
-
代码实现
-
其他知识点:
-
网络结构图
![]()
YOLO V4
-
论文地址
-
论文解读
-
论文翻译:https://blog.csdn.net/fengdu78/article/details/106450074
-
论文解读:
-
一些必备知识:
-
参考视频:
-
-
代码实现
-
学习过程的一些问题
- 数据增强的方法:图像的处理
- 采样函数的问题
-
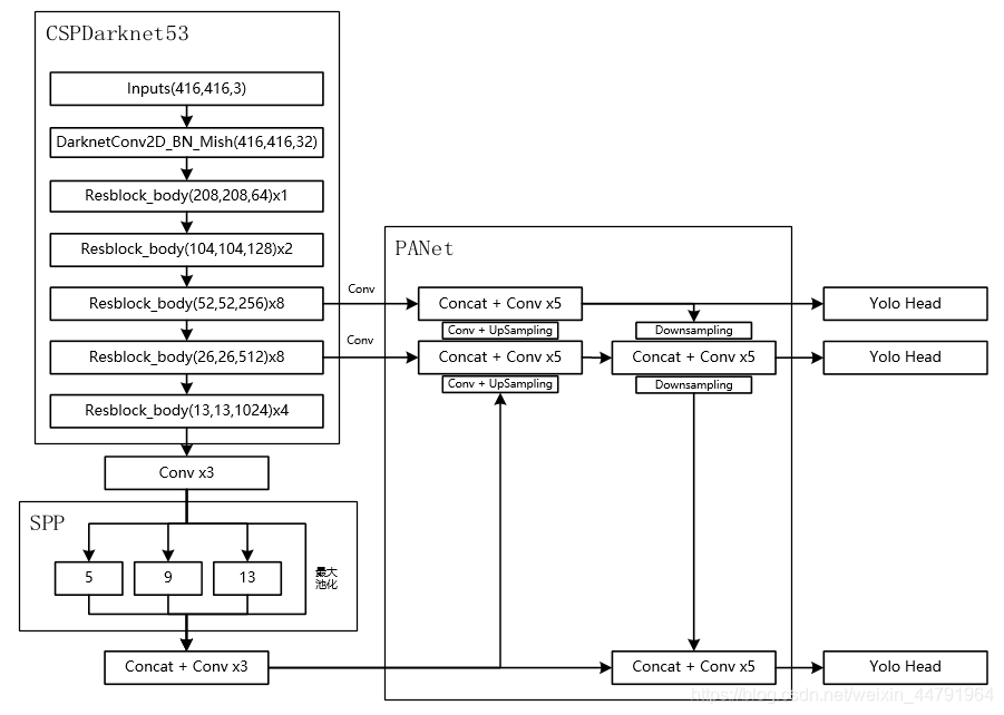
yolov4论文解读图
![]()
![]()
![]()
YOLO V5
还没有完全总结好!






浙公网安备 33010602011771号