会员
众包
新闻
博问
闪存
赞助商
HarmonyOS
Chat2DB
所有博客
当前博客
我的博客
我的园子
账号设置
会员中心
简洁模式
...
退出登录
注册
登录
kaiser水童
别问我是谁,别问谁是我。我恰了我恰我!
博客园
首页
新随笔
联系
管理
订阅
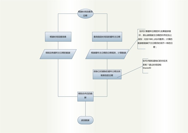
日历循环周期(流程图)-根据时间段查询日程
posted @
2010-04-24 16:48
kaiser
阅读(
754
) 评论(
0
)
收藏
举报
刷新页面
返回顶部
公告