java-springboot教师教学辅助系统 基于SpringBoot的混合式教学互动管理平台 Java技术栈智慧教研与作业跟踪架构计算机毕业设计
java-springboot教师教学辅助系统57n526m7计算机毕业设计(配套有源码 程序 mysql数据库 论文)
本套源码能够在文本联xi,先看具体系统功能演示视频领取,可分享源码参考。
粉笔、黑板、纸质作业的传统课堂正被资料驱动的精准教学快速替代:教师需要一眼看穿班级学情,学生渴望即时反馈,教务则要求全过程可追溯。SpringBoot+Vue+MySQL打造的教师教学辅助系统顺势上线,把“备课、上课、作业、考试、交流”搬上浏览器,多点几下鼠标就能完成原来要翻厚厚备课本、跑打印室的繁琐流程,真正让课堂“轻装上阵”。
系统落地功能如下:
学生管理(学号、班级、头像、联系方式、密码错误次数)
教师管理(工号、职称、履历、联系电话、状态)
班级管理(班级名称、关联教师)
学科分类管理(学科名称、图标)
课程信息管理(课程编号、名称、封面、学科、班级、知识点、学习视频、点赞/踩、评论、收藏、点击统计)
课程作业管理(作业名称、封面、相关附件、作业要求、要求时间、布置时间)
作业提交管理(学生提交时间、作业附件、作业内容)
作业批改管理(成绩、评价、批改日期)
资料类型管理(类型名称、图标)
教学资料管理(资料名称、封面、文件、内容、班级、上传时间、点赞/踩、评论、收藏)
试题内容管理(单选、多选、判断、填空、主观题、分值、正确答案、解析、排序)
在线考试管理(考试名称、时长、状态)
否批卷、解析回显)就是考试记录&错题本(自动判卷、得分、考生答案、
学习交流(帖子、回复、置顶、状态)
通知公告分类与公告(标题、简介、分类、发布人、点击、点赞、收藏)
个人中心(修改密码、我的发布、考试记录、错题本、收藏)
系统配置(轮播图、系统简介、配置文件、token、用户表)
一句话总结:从课程创建到作业批改、从组卷考试到学情交流,所有环节在一个后台“一站式”闭环,教师省心、学生省时、教务省力,让教学像刷朋友圈一样简单。
注:以上是纯课题毕业设计机制介绍,并非实际开发完成,最终开发完成的毕业设计程序以下面的的环境软件、功能图和界面为准。
环境所必须的环境软件:idea、eclipse+mysql5.7、8.0+Navicat+JDK1.8+tomcat7.0
3 系统分析
3.1 系统可行性分析
教师教学辅助系统主要目标是建立网上的相关信息管理服务。在确定了目标后,大家从以下四方面对能否完成本体系目标进行可行性分析。
3.1.1 技术可行性
项目建设顺利进行的一个关键因素,技术措施必须达到要求,方能使项目顺利进行。该方案使用了开放源码的代码,并使用 Java等技术,对软件的设计具有适度的困难和对电脑的硬件需求。所有的语言都很容易应用。该项目具有技术上的可行性。就是技术上的可操作性
3.1.2 管理可行性
当今社会,电脑已经是耳熟能详的存在了,绝大部分用户都可以利用电脑轻松操作本系统。由此可知,我们的管理系统对于绝大部分用户来说,操作是完全可行的,并不存在管理上的盲区。
3.1.3 经济可行性
可行的。就是本架构所要求用到的所以的工具都是开源,不收费的,并且本环境因为不具有太过于复杂的结构,用户维护系统的费用也不高。所以,本系统的经济可行性
3.1.4 法律可行性
开源代码,因此这个系统的开发和设计,并不存在侵权等疑问,在法律上完全具有可行性。就是此教师教学辅助框架是自己设计的管理系统,具有很大的实际意义。因为无论是软件还是数据库,采用的都
综上所述,教师教学辅助系统在技术、经济、操作和法律上都具有很高的可行性,构建此程序是可行的。
3.2 框架性能分析
3.2.1 系统安全性
教师教学辅助系统必须由领导机构严格执行。具体要求如下:
(1)假如要采用教师教学辅助系统,必须先注册才能进行登录。未获许可的使用者,不可以任意的技巧,进入或浏览系统资讯及资料,因而本系统将会得到保护。
(2)在不同司法管辖区的具体实施。启用其他权限登录时,无法跳过此操作。
专门应用,该系统将包含许多必须保密的内容和信息。该框架存在系统漏洞,发布此信息将给客户造成重大损失。因此,我们充分保证了该规则和环境的发展趋势。就是(3)若
3.2.2 数据完整性
(1)必须对所有的数据进行详尽的记载,而该信息的内容不得为空白。
(2)各种资料的关联一定要恰当。
(3)在不同的档案中,同一资料资讯应该互相相符。
3.3 系统功能分析
教师教学辅助系统主要有管理员和教师和学生三个功能模块。以下将对这三个功能的作用进行详细的剖析。
管理员模块:管理员是系统中的核心用户,管理员登录后,可以对后台系统进行管理。主要能力有学生管理、教师管理、班级管理、学科分类管理、课程信息管理、课程作业管理、作业提交管理、作业批改管理、资料类型管理、教学资料管理、试题内容管理、学习交流、在线考试管理、系统管理、考试管理、个人中心等特性。管理员用例如图3-1所示。

图3-1 管理员用例图
学生:用户进入系统前台,点击个人中心可以对个人中心、修改密码、我的发布、考试记录、错题本、我的收藏等信息进行执行。学生用例如图3-2所示。

图3-2 学生用例图
教师:用户进入平台前台,点击个人中心可能对课程信息管理、课程作业管理、作业提交管理、作业批改管理、教学资料管理、在线考试管理、试题内容管理、考试管理、个人中心等信息进行操作。教师用例如图3-3所示。

图3-3 教师用例图
3.4 系统流程分析
3.4.1 素材开发流程
教师教学辅助系统开发时,先对此系统进行需求分析,进而对系统进行模块、编码等详细设计总体的设计规划,设计平台功能模块,数据库的选择等,本系统的开发流程如图3-4所示

图3-4系统开发流程图
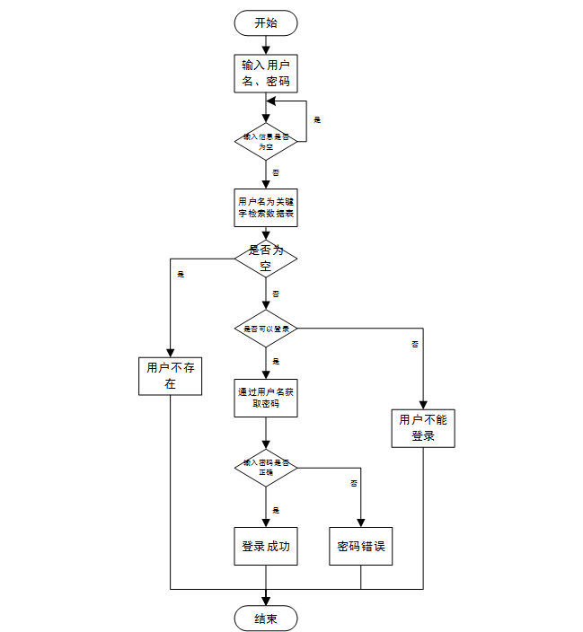
3.4.2 用户登录流程
要想利用这个软件来进行平台的安全管理,首先需要登录到该软件中。如图3-5所示。

图3-5登录流程图
3.4.3 系统处理流程
用户登录环境时需要输入正确的用户名和密码,数据库在进行匹配核实后匹配结果正确才能进入系统,若错误则提示用户名或密码错误,即无法登录。操作流程如图3-6所示。

图3-6系统操作流程图
3.4.4 添加信息流程
管理员可以添加信息,用户添加可以自己权限内的信息,输入信息后,要想利用这个软件来进行系统的安全管理,首先需要登录到该软件中。添加信息流程如图3-7所示。

图3-7添加信息流程图
3.4.5 修改信息流程
管理员可以修教师管理信息,用户可能修改自己权限内的信息,首先进入修改信息界面,输入需要修改信息,在环境进行判定为正确和合规后修改成功,并将素材更新至数据库。信息不合法则修改失败,重新输入。修改信息流程图如图3-8所示。

图3-8 修改信息流程图
3.4.6 删除信息流程
否删除信息,点击确定,则信息被删除,数据库中的信息随之删除,删除信息流程图如图3-9所示。就是管理员可以删除教师管理信息,点击删除按钮,环境会提示

图3-9 删除信息流程图
4 框架设计
4.1 体系概要
一种初步的分类,并未实际实施。就是在对该方法进行了系统的解析之后,进行了一个包括了整体和细节的记性平台的设计。整体的设计仅仅是一个整体的方案,通过整体的方案,我们行将整个体系中的某些部分分割开来,比如文件,文档,数据等等。经过整体的规划,我们可以将这些软件的各个部分,都分成了不同的部分。不过这仅仅
一个工程。我们可以进行多种方案的综合,在比较中,从性能、成本、效益三方面进行比较,最后得出最佳的产品,选用好的总体设计能够减少成本,提高企业效益,从这一点来讲,整体设计非常核心的。教师教学辅助系统工作原理图如图4-1所示:就是总体来说,这是一个初步的方案,也

图4-1 架构工作原理图
4.2 系统结构设计
体系结构体系的重要组成部分。教师教学辅助框架的总体结构设计如图4-2所示。就是架构图是系统的体系结构,体系结构

图4-2 系统总体架构图
4.3数据库设计
数据库。数据库的发展好坏,直接关系到整个系统的性能与运行效率。就是在电脑资讯系统中,以资料库为基础。当前计算机体系中最重要的
4.3.1 数据库设计原则
关于物理特征的说明。在系统的设计过程中,资料库发挥了关键作用。下面设计出这几个关键实体的实体—关系图。就是利用 ER模式进行数据库的概念结构设计。E-R模型法的组成元素有:实体、属性、联系,E-R模型用E-R图表示,是一个关于工作环境中的事件的信息,而一个属性
4.3.2 数据库实体
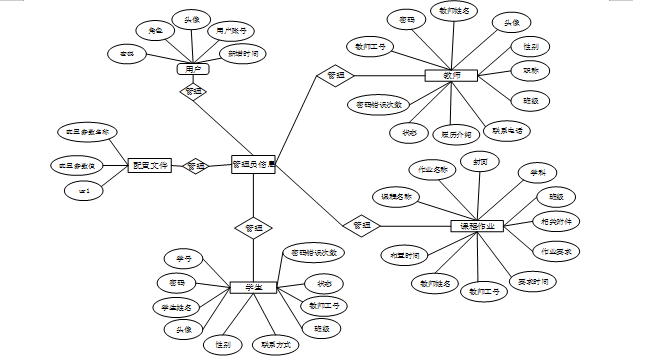
在一个资料模式中,一个被称作“实例”的实体,与真实的“事件”或者“物体”相匹配,许可与其它物体区分开来。例如,公司中的每个员工,家里中的每个家具。在体系中将对 “用户、教师、课程作业、学生、配置文件”等几个核心的实体属性进行布局,如图4-3所示:

图4-3系统局部E-R图
5 系统的实现
5.1前台机制实现
5.1.1系统首页页面
当人们打开系统的网址后,首先看到的就是首页界面。在这里,人们能够看到系统的导航条,利用导航条导航进入各功能展示页面进行操作。架构首页界面如图5-1所示:

图5-1 系统首页界面
在注册流程中,用户在Vue前端填写必要信息(如用户名、密码等)并提交。前端将这些信息通过HTTP请求发送到Java后端。后端处理这些信息,检查用户名是否唯一,并将新用户数据存入MySQL数据库。完毕后,后端向前端发送注册成功的确认,前端随后通知用户完毕注册。这个过程实现了新用户的资料收集、验证和存储。框架注册页面如图5-2所示:

图5-2环境注册页面
课程作业:在课程作业页面的输入栏中输入作业名称、学科、班级或教师姓名进行查询,可以查看到课程作业详细信息,并进行下载或提交作业操作;课程作业页面如图5-3所示:

图5-3课程作业详细页面
通过学习交流:在学习交流页面的输入栏中输入标题进行查询,能够查看到学习交流详细信息,并进行点赞或评论操作;学习交流页面如图5-4所示:

图5-4学习交流详细页面
5.1.2个人中心
个人中心:在个人中心页面可以对个人中心、修改密码、我的发布、考试记录、错题本、我的收藏进行详细操作;如图5-5所示:

图5-5个人中心界面
5.2后台模板实现
在登录流程中,用户首先在Vue前端界面输入用户名和密码。这些信息通过HTTP请求发送到Java后端。后端接收请求,通过与MySQL数据库交互验证用户凭证。要是认证成功,后端返回给前端,允许用户访问系统。这个过程涵盖了从用户输入到系统验证和响应的全过程。管理员登录界面图5-6所示。

图5-6 管理员登录界面
5.2.1管理员功能实现
管理员进入主页面,关键功能包括对学生管理、教师管理、班级管理、学科分类管理、课程信息管理、课程作业管理、作业提交管理、作业批改管理、资料类型管理、教学资料管理、试题内容管理、学习交流、在线考试管理、系统管理、考试管理、个人中心等进行操作。管理员主页面如图5-7所示:

图5-7管理员主界面
学生管理功能在视图层(view层)进行交互,比如点击“查询、添加或删除”按钮或填写学生表单。这些学生表单动作被视图层捕获并作为请求发送给相应的控制器层(controller层)。控制器接收到这些请求后,调用服务层(service层)以执行相关的业务逻辑,例如验证输入数据的有效性和与数据库的交互。服务层处理完这些逻辑后,进一步与数据访问对象层(DAO层)交互,后者负责具体的数据管理如查看、修改或删除学生信息,并将操作结果返回给控制器。最终,控制器根据这些结果更新视图层,以便学生管理功能可能看到最新的信息或相应的操作反馈。学生管理界面如图5-8所示:

图5-8学生管理界面
教师管理功能在视图层(view层)进行交互,比如点击“查询、添加或删除”按钮或填写教师表单。这些教师表单动作被视图层捕获并作为请求发送给相应的控制器层(controller层)。控制器接收到这些请求后,调用服务层(service层)以执行相关的业务逻辑,例如验证输入内容的有效性和与数据库的交互。服务层处理完这些逻辑后,进一步与数据访问对象层(DAO层)交互,后者负责具体的数据操作如查看、修改或删除教师信息,并将操作结果返回给控制器。最终,控制器根据这些结果更新视图层,以便教师管理功能允许看到最新的信息或相应的操作反馈。教师管理界面如图5-9所示:

图5-9教师管理界面
班级管理机制在视图层(view层)进行交互,比如点击“查询、添加或删除”按钮或填写班级表单。这些班级表单动作被视图层捕获并作为请求发送给相应的控制器层(controller层)。控制器接收到这些请求后,调用服务层(service层)以执行相关的业务逻辑,例如验证输入数据的有效性和与数据库的交互。服务层处理完这些逻辑后,进一步与信息访问对象层(DAO层)交互,后者负责具体的数据运行如查看、修改或删除班级信息,并将操作结果返回给控制器。最终,控制器根据这些结果更新视图层,以便班级管理效果可以看到最新的信息或相应的操作反馈。班级管理界面如图5-10所示:

图5-10班级管理界面
5.2.2教师功能建立
教师进入主页面,主要功能包括对课程信息管理、课程作业管理、作业提交管理、作业批改管理、教学资料管理、在线考试管理、试题内容管理、考试管理、个人中心等进行操作。教师主页面如图5-11所示:

图5-11教师主界面
源码无偿分享,文未领取
浙公网安备 33010602011771号