9、Python相关-while 循环语句
文章目录
前言
本篇介绍Python循环语句的使用,文中主要讨论while循环语句,使用while循环语句可以解决程序中需要重复执行的操作,本文讲解的每个案例中都配有流程图和代码说明。通过本篇的学习,可以达成如下目标。
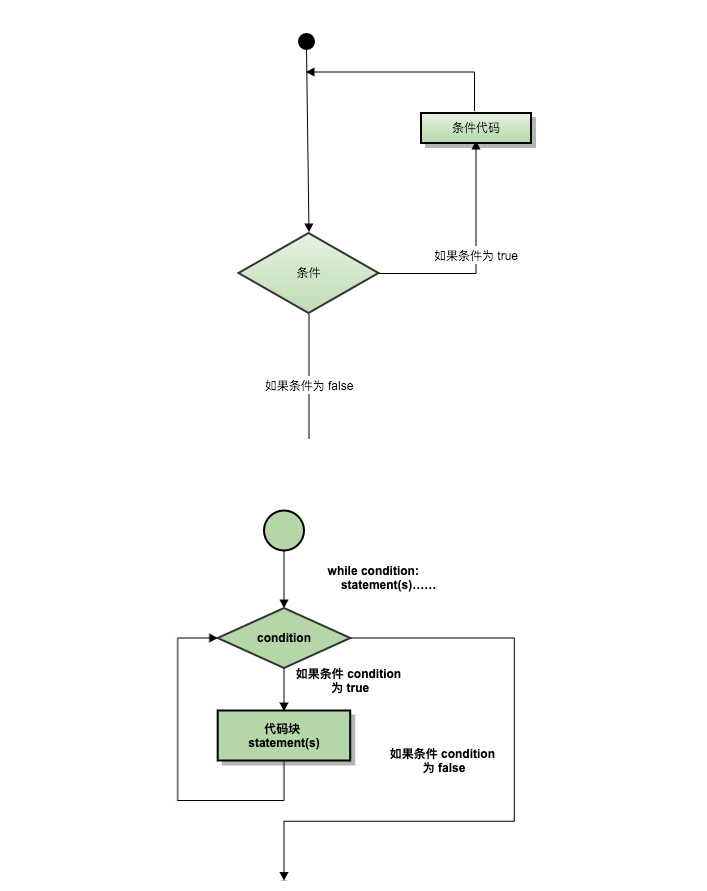
一、while语句的执行流程

解释:python代码从上往下执行的过程中,当碰到while后面的表达式为True,则执行while语句内部的代码,执行完成后再重新判断while条件是否为True,是则再次执行while语句内部的代码,直到while条件是否为False时,直接跳出while语句继续往下执行。
二、简单的while语句
-
写法:
while 判断条件:
执行语句
-
代码实例:
#需求:打印1-10
number = 1
while number <= 10:
print(number)
number += 1
三、while 循环使用 else 语句
在while循环中加入else语句,当循环条件不满足时则执行else语句中的代码,并跳出循环。
- 写法:
while 判断条件:
执行语句1
else:
执行语句2
- 代码实例:
#需求:打印1-10,大于10时打印提示并跳出循环
number = 1
while number <= 10:
print(number)
number += 1
else:
print("超过10啦!")
四、while 循环使用 break 语句
在while循环中加入break 语句,用于强行跳出循环。break后即时满足循环条件也不执行了。
- 写法:
while 判断条件:
执行语句
break
- 代码实例:
#需求:打印1-10,但打印到5时退出循环,即只打印1-4
number = 1
while number <= 10:
if number == 5:
break
print(number)
number += 1
五、while 循环使用 continue 语句
在while循环中加入continue 语句,跳过该次循环,进入下一轮循环,换句话说,也就是本次不执行。
- 写法:
while 判断条件:
执行语句1
continue
执行语句2
- 代码实例:
#需求:打印1-10,其中不打印5
number = 1
while number <= 10:
if number == 5:
number += 1
continue
print(number)
number += 1
总结
以上是对python函数的解释,希望对大家有所帮助。

关注公众号“软件测试技术联盟”,发送“测试资料”,免费获取全栈软件测试视频资料!!!

浙公网安备 33010602011771号