会员
周边
新闻
博问
闪存
众包
赞助商
Chat2DB
所有博客
当前博客
我的博客
我的园子
账号设置
会员中心
简洁模式
...
退出登录
注册
登录
代码改变世界
Cnblogs
Dashboard
Login
Home
Contact
Gallery
Subscribe
RSS
斑鸠,一生。
Ansys twin builder circuit simulation
2025-12-16 16:03
斑鸠,一生。
阅读(
9
) 评论(
0
)
收藏
举报
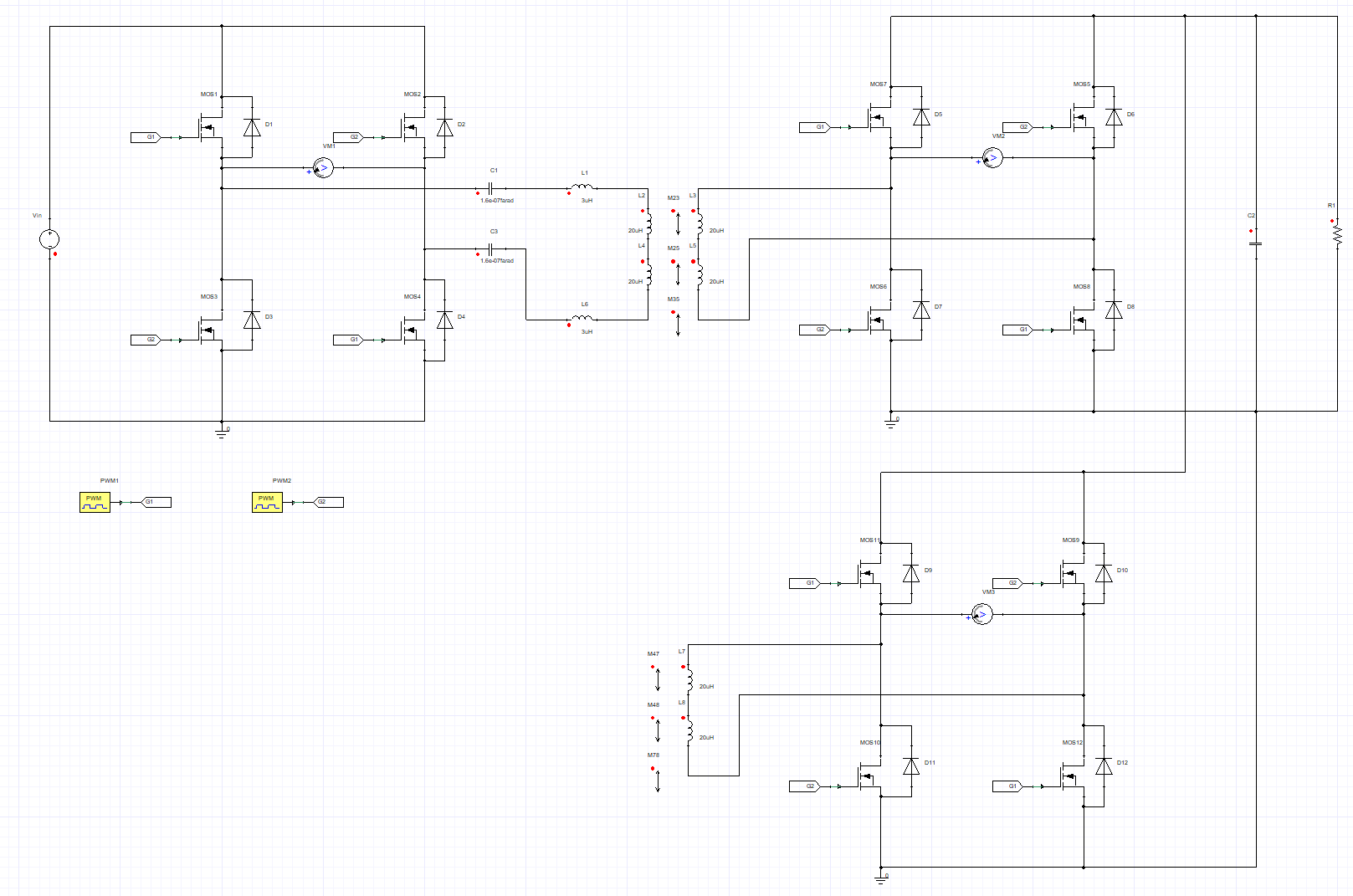
twin builder 仿真变压器的时候,同一个变压器任何绕组之间的耦合系数都需要设置,如有遗漏,将会出现仿真数据跑飞的现象。
增加耦合系数M35,M78.仿真结果如下:
刷新页面
返回顶部
About