TI EMI Introduction
2025-06-14 16:49 斑鸠,一生。 阅读(277) 评论(0) 收藏 举报1、法规

- 在欧盟区域内,通信市场销售的电源产品多年来通常采用 EN 55022/CISPR 22 产品标准,从而在传导和辐射发射两方面满足合规性要求,然而,在辐射方面,EN 55032 产品标准已取代 EN 55022 (ITE)、EN 55013(广播接收器和相关设备)和 EN 55103-1(音视频设备)。更具体地说,之前根据 EN 55022 进行测试并在 2017 年 3 月 2 日后运往欧盟的所有产品,必须符合 EN 55032 的要求。
- 欧盟之外参照此标准的电源产品使用 CE 符合性声明 (DoC),满足欧盟 EMC 指令 2014/30/EU 的合规性。
- 针对北美市场设计的产品符合 FCC 第 15 部分 的限值。IEC 61000-6-3 和 IEC 61000-6-4 通用 EMC 标准分别适用于轻工业和工业环境。
下图显示了在 150kHz 至 30MHz 的适用频率范围内,使用准峰值 (QP) 和平均值 (AVG) 信号检测器进行的传导发射的 EN 55022/32 A 类和 B 类限值。

CISPR 25 测试的传导发射均在 150kHz 至 108MHz 频率范围的特定频带内进行测量。具体而言,调节频率范围分布在 AM 广播、FM 广播和移动服务频带之间。下图 还绘制了 CISPR 25 5 类(最严苛的要求)的相关限值图象。
尽管频带之间的带隙允许更高的噪声尖峰,但汽车制造商可能会根据其特定的内部 EMC 要求选择扩展这些频率范围。这些要求通常基于国际 IEC 标准,仅更改不同测试或限值的少量参数,其核心内容保持不变。



2、测量方式
LISN 的实质是 pi 滤波器网络。通过低通电感-电容 (LC) 滤波器,EUT 与输入电源线 L 和 N 相连 ,提供:
-
- 在给定频率范围内,产生经过校准的稳定信号源阻抗。
- 在该频率范围内,将 EUT 和测量设备与输入电源隔离。
- 与测量设备建立安全适用的连接。
- 单独测量两条线路的总噪声级别。


对于使用 EMI 接收器或频谱分析仪进行的测量,噪声信号可通过高通滤波器网络获得,该网络的耦合电容为 0.1μF,放电电阻为 1kΩ,测量端口的端接电阻为 50Ω 。下图显示了在 150kHz 至 30MHz 的频率范围,(50μH + 5Ω) || 50Ω LISN 的模拟阻抗图。




3、等效电路


同步降压 (a) 和升压 (b) 转换器 DM 和 CM 传导噪声路径

Fly-Buck 隔离式转换器 DM 和 CM 传导噪声传播路径 (a);CM 等效电路 (b)

传导 EMI 发射模型,其中显示了噪声源电压、噪声传播路径和 LISN 等效电路






传统的 EMC 输入滤波器 (a),包括 DM 等效电路 (b) 和 CM 等效电路 (c)

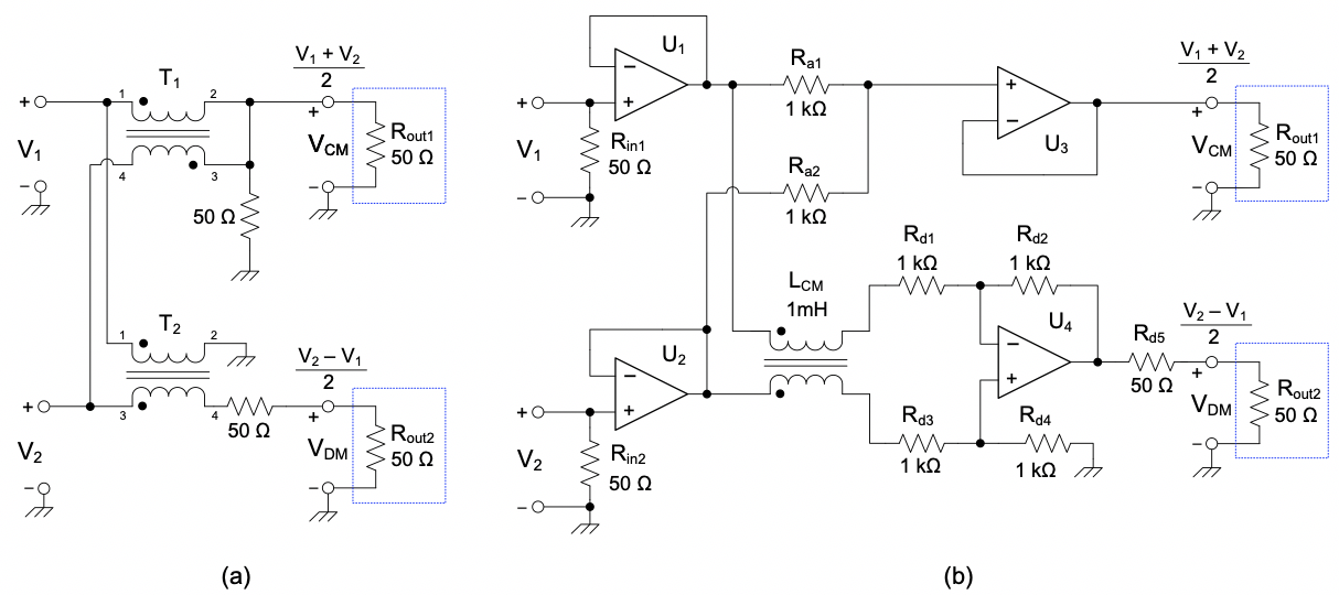
实现的用于分离 DM/CM 噪声的无源 (a) 和有源 (b) 电路







4、设计流程


5、总结

浙公网安备 33010602011771号