LLC 工作状态分析(含死区)
2025-06-14 09:37 斑鸠,一生。 阅读(939) 评论(0) 收藏 举报传统的LLC分析方法没有考虑到死区时间对LLC相关波形的影响,本文详细分析含死区的模型。以下的分析不含寄生参数对电流电压波形的影响。
0、原副边开关管控制逻辑


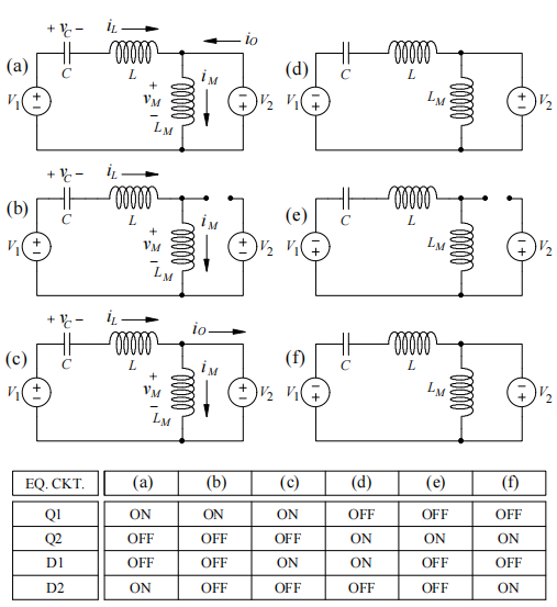
1、等效状态

下图显示了在Q1导通的半个周期内,一共有5种模态,实际的半周期运行模态最多包含3中,最少一种。

2、工作状态的转换
| Gain | Mode | State | Description |
| Buck | CCMA | a1,a3 | CCM Above Resonant |
| CCMB | a3,a5 | CCM Below Resonant | |
| DCMA | a1,a2,a3 | DCM Above Resonant | |
| DCMAB | a2,a3,a4 | DCM Above and Below Resonant | |
| CUTOFF | a2 | All diode OFF | |
| Boost | CCMB | a3,a5 | CCM Below Resonant |
| DCMB1 | a3,a4,a5 | DCM Below Resonant 1 | |
| DCMB2 | a3,a4 | DCM Below Resonant 2 | |
| DCMAB | a2,a3,a4 | DCM Above and Below Resonant | |
| CUTOFF | a2 | All diode OFF |
符号说明:
l = Lr /Lm
M = n Vo/Vin
F = fs / fr
y = Ts / 2
mC = Vc / n Vo
mM = VM / n Vo
jX = iX * Ro / n Vo

3、Buck mode
3.1、Buck mode(CCMA,heavy load)


小结:在这个高于谐振频率的CCM状态下,Lm没有参与谐振,LLC电路可以视为LC谐振电路。
3.2、Buck mode(CCMB, Capacitive mode)


3.3、Buck mode(DCMA,medium load)


小结:D1,D2进入DCM的原因是在(t2-t3),(t6-t7)阶段,原边励磁电感上的电压小于输出电压的反射电压。
3.4、Buck mode(DCMAB,light load)


小结:1、D1,D2在(t1-t4),(t6-t9)阶段进入DCM,Lr+Lm 与Cr谐振。
2、D1,D2实现了零电流开通ZCS。
3.5、Buck mode(Cutoff)

4、Boost mode
4.1、Boost mode(CCMB) is same as Buck mode(CCMB)

4.2、Boost mode(DCMB1,heavy load)

4.3、Boost mode(DCMB2,heavy load)


4.4、Boost mode(DCMAB, medium-light load) is same as Buck mode(DCMAB)


小结:虽然Boost mode DCMAB 与Buck mode DCMAB 波形类似,但是Boost mode 下ir = im 的时间比Buck mode下对应时间高很多。
4.5、Boost mode(Cutoff) is same as Buck mode(Cutoff)

5、Transfer mode (M = 1)

6、Reference documents
Steady-State Analysis of the LLC Series Resonant Converter.James F. Lazar,Robert Martinelli
An introduction to LLC resonant half-bridge converter.AN2644 Application note
浙公网安备 33010602011771号