如何基于 AI 给的基础模型,做出令审稿人眼前一亮的创新点

如何基于 AI 给的基础模型,包装出令审稿人眼前一亮的创新点

为什么重要

接上期,如何与 AI 对线,获取合适的模型,获取模型很容易,往上一找,各种平台的解题思路一大堆,找到直接用,大概率和别人用的同款解题思路,凭什么拿奖的是你,Look in my eyes,tell me? Why baby why? 但是你要是凭空地,闭门造车地自己搞一个模型出来,第一不太现实,第二就凭大部分本科生的水平,搞出来了怎么自圆其说,真搞出来了还来做什么数模,发顶刊顶会去,顶刊顶会都一大堆引用,所以本期内容,就是要做一期,如何在现有基础解题思路的基础上,做出一个令审稿人眼前一亮的创新。

实战演练

主包还是以 2025 美赛 C题 为例,上期已经提到了,我们后来解第一问 金牌预测问题已经有了候选模型,比如随机森林,prophet 模型,还有一个队友不知道那篇论文抠下来的用于 算东道主效应的 我记作 f 模型吧

第一步 是找到缺陷出来拷打

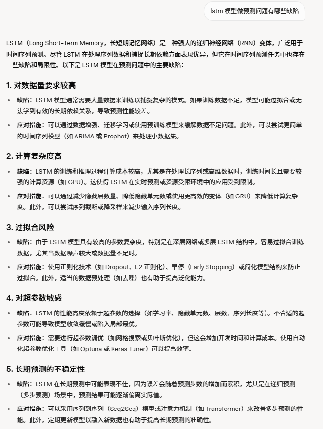
我会货比三家地去考虑每个候选预测模型的优缺点,为什么要这么做呢,是不是有个网语叫做拉踩,我先把传统模型的缺陷拷打一遍,说明我不想直接用,接着再吹自己的模型有多好多好,能够解决先前传统模型存在的哪些问题,比如说 prophet ,偏向于考虑时序,没办法那么做到综合考虑全局影响因素,lstm 对于异常值很敏感,长期预测不稳定,随机森林 缺乏对于时序依赖的建模能力,等等等等,尽可能多拷打各种模型,然后写到论文里面,我觉得很加分,毕竟学术论文都这么写的,就喜欢拷打,不知道缺陷怎么办,问 AI 或自己查资料咯~

image

第二步 直接把你拷打过的问题,找几个解决方案 “缝” 起来

比如说我 2025 那次美赛,是想着说用随机森林算一次,因为随机森林可以综合考虑各种指标,再用时序模型再算一次,因为时序模型可以考虑到时序依赖性,而且,prophet 算长期依赖较为稳定,解决方案就都给出来了,再算个东道主效应分数,然后看看能不能缝在一起,但我肯定不能赤裸裸地告诉考官,我想综合三种计算结果,我会这么说:“通过 训练 随机森林计算出各个国家的综合国力分数(因为模型 input 是参赛项目数,运动员还有其他的影响拿奖牌的指标,我们觉得都和综合国力有关,output 其实就是奖牌数,只是我们包装成综合国力分数)”,然后再用 prophet 模型 根据历年奖牌数算出今年奖牌数,然后再用队友给的公式算个 “东道主加成分数”,得到这三个指标了,然后我们再用线性回归模型直接缝起来,取了个名字叫做 AHH model 然后流程图一画,完美。

如图所示,新模型不就做出来了吗

image

方法论总结

1、组合创新公式

组合创新 = 基准模型 (Transformer, U-Net) + 模块 (Attention、GCN、CNN)

1)组合的方式: 串行、并行、融合 等等

2)对模块进行微改,或是加入一些小trick,看起来是具有创新性的

2、生活中的例子

论文1: 为了增加蛋白质的摄入,我们做了一盘水煮鸡胸肉

论文2: 为了增加维生素的摄入,我们做了一盘菠菜炒鸡蛋

食材:鸡胸肉 , 菠菜, 鸡蛋

烹饪方式:水煮,炒

我们的论文:为了同时增加蛋白质和维生素的摄入,来多方面补充人体营养,我们做了一盘鸡丝凉拌菠菜。

3、关于CV的例子

论文1: 为了建模视觉数据中的高频特征(局部边缘、纹理),我们利用CNN,通过感受野内的局部卷积覆盖更多的局部信息,从而有效的提取高频表征。

论文2: 为了建模视觉数据中的低频特征(场景或对象的全局形状和结构),我们利用Attention,通过在图片中对所有的patch进行信息交换来捕捉全局信息(低频)。

模块:CNN,Attention

我们的论文:为了同时建模视觉数据中的高频和低频特征,我们提出了一种新的模型CAT,它以一种互补的方式集成了CNN和Attention的优点,具有同时捕捉高频和低频信息的能力。

posted @ 2025-08-20 13:25  糖子哥  阅读(54)  评论(0)    收藏  举报