leetcode 002 两数相加 Java题解
给你两个 非空 的链表,表示两个非负的整数。它们每位数字都是按照 逆序 的方式存储的,并且每个节点只能存储 一位 数字。
请你将两个数相加,并以相同形式返回一个表示和的链表。
你可以假设除了数字 0 之外,这两个数都不会以 0 开头。
示例 1:

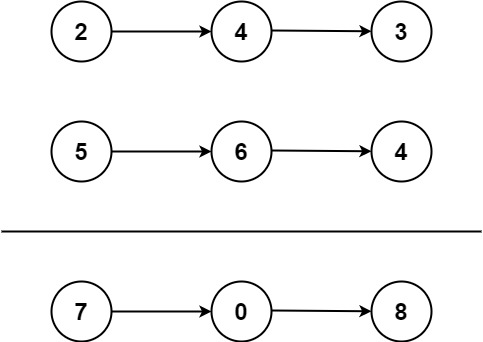
输入:l1 = [2,4,3], l2 = [5,6,4] 输出:[7,0,8] 解释:342 + 465 = 807.
提示:
- 每个链表中的节点数在范围
[1, 100]内 0 <= Node.val <= 9- 题目数据保证列表表示的数字不含前导零
1 /** 2 * Definition for singly-linked list. 3 * public class ListNode { 4 * int val; 5 * ListNode next; 6 * ListNode() {} 7 * ListNode(int val) { this.val = val; } 8 * ListNode(int val, ListNode next) { this.val = val; this.next = next; } 9 * } 10 */ 11 class Solution { 12 public ListNode addTwoNumbers(ListNode l1, ListNode l2) { 13 ListNode head1 = l1; 14 ListNode head2 = l2; 15 ListNode head = new ListNode(-1); 16 ListNode memo = head; 17 int last = 0; 18 while(head1!=null&&head2!=null){ 19 int add = head1.val + head2.val + last; 20 if(add<10){ 21 ListNode temp = new ListNode(add); 22 head.next = temp; 23 head = head.next; 24 last = 0; 25 }else{ 26 int plus = add%10; 27 ListNode temp = new ListNode(plus); 28 head.next = temp; 29 head = head.next; 30 last = add/10; 31 } 32 head1 = head1.next; 33 head2 = head2.next; 34 } 35 36 if(head1==null){ 37 //遍历head2 38 while(head2!=null){ 39 int add = head2.val + last; 40 if(add<10){ 41 ListNode temp = new ListNode(add); 42 head.next = temp; 43 head = head.next; 44 last = 0; 45 }else{ 46 int plus = add%10; 47 ListNode temp = new ListNode(plus); 48 head.next = temp; 49 head = head.next; 50 last = add/10; 51 } 52 head2 = head2.next; 53 } 54 55 if(last!=0){ 56 while(last!=0){ 57 int plus = last%10; 58 ListNode temp = new ListNode(plus); 59 head.next = temp; 60 head = head.next; 61 last = last/10; 62 } 63 } 64 } 65 66 if(head2==null){ 67 while(head1!=null){ 68 int add = head1.val + last; 69 if(add<10){ 70 ListNode temp = new ListNode(add); 71 head.next = temp; 72 head = head.next; 73 last = 0; 74 }else{ 75 int plus = add%10; 76 ListNode temp = new ListNode(plus); 77 head.next = temp; 78 head = head.next; 79 last = add/10; 80 } 81 head1 = head1.next; 82 } 83 84 if(last!=0){ 85 while(last!=0){ 86 int plus = last%10; 87 ListNode temp = new ListNode(plus); 88 head.next = temp; 89 head = head.next; 90 last = last/10; 91 } 92 } 93 } 94 95 return memo.next; 96 } 97 }
很简单的思路,超过了百分之99%
思路:列表按序相加,并加上进位就行了



浙公网安备 33010602011771号